天津申请4050补贴需要什么条件,申请4050补贴所需材料有哪些?2025社保补贴来了,每月可多领钱!4050补贴享受对象的年龄门槛设定为女性年满40周岁,男性年满50周岁。
就业困难人员只要实现灵活就业,经人社部门完成认定,同时以个人身份缴纳社会保险费,便可获得社会保险补贴。想了解4050具体补贴条件,就跟着新社通app小编来了解。
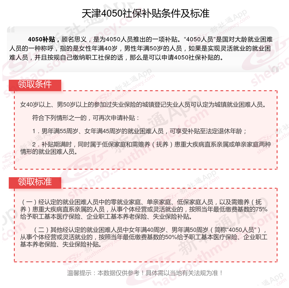
第一、灵活就业4050社保补贴错过怎么办天津,灵活就业4050社保补贴申请条件是什么??4050补贴的领取条件主要包括以下几点
4050错过了领补贴怎么办?
领取4050补贴一般是年了较大的人群,由于他们对互联网信息了解不及时,导致错过了申领4050补贴的时间。而错过的人群,可以通过以下几个方法进行补救:
1.是否可以补救
若你符合申请4050补贴条件,在时间内未进行申报,可以到当地街道办咨询一下工作人员看是否可以进行补救。因为有的地区,晚一两天还能进行补救,但距离截止申请日期长达一两个月,肯定是无法补救的。
2.下一年再申请
若错过今年的4050补贴申请,可以明年再申请,但前提是你的年龄没过法定退休年龄,过了法定退休年龄还去申请,也是通过不了的。若老王今年有59周岁了,明年就到60周岁了,到了男性法定退休年龄,明年再去申请4050补贴,是无法通过的。
一、基础年龄要求
针对4050补贴的享受对象,年龄的女性年满40周岁,男性年满50周岁。二、就业困难人员认定
持有非农业户口,且名下无营业执照或未担任企业法人/股东。
需通过当地就业困难人员认证,包括但不限于:
下岗失业人员、被征地农民、零就业家庭成员等。
三、社保缴纳与灵活就业状态
以灵活就业身份自行缴纳社保(养老和/或医疗保险),且需先缴费后申领补贴。
灵活就业登记需满1年以上,并提供相关证明(如社区盖章的灵活就业证明)。
四、其他限制条件
部分城市要求社保断缴6个月以上或连续失业登记满一定期限。
未处于养老状态(即未领取养老金)且实际失业。
补充说明
地区差异:各地对年龄、补贴标准等细则可能不同,建议咨询当地社保局或社区劳动工作站。
补贴期限:通常为3年,若距离法定退休年龄不足5年(如女性45岁、男性55岁),可延长至退休。

天津申请4050社保补贴所需证件有哪些?
照片:申请人需提供近期免冠照片若干张,具体数量根据当地要求确定。
户口本:户口本原件及复印件,用于证明申请人的户籍所在地及家庭成员情况。
失业证明材料:需提供《就业失业登记证》原件和复印件,以及灵活就业个人缴纳的养老保险、医疗保险凭证的原件。若原件丢失,可凭社保经办机构开具的个人缴费证明替代。
其他材料:根据当地要求,可能还需提供《申请表》、《灵活就业证明》、《工商营业执照》等相关材料。
身份证:申请人需提供本人身份证原件及复印件,用于核实个人身份信息。
天津补贴多少钱一个月?天津灵活就业4050补贴标准:

天津申请4050社保补贴的办理地点
线下办理方法:劳动有关部门:市档案托管中心审核无误后,会将材料上报劳动有关部门,经进一步审核后,由相关部门拨付资金。
线下办理方法:市档案托管中心:在街道劳动事务所审核通过后,申请人需持相关材料到市档案托管中心办理社保补贴手续。
线上办理方法:部分地区的申请人可通过当地网站进行线上申请,如广东地区可通过广东服务网申请。线上申请需按照网站提示填写相关信息并上传所需材料。
线下办理方法:街道(乡镇)劳动事务所:申请人可携带相关材料到户籍所在地的街道(乡镇)劳动事务所进行申请复核。
第二、社保和五险一金什么区别
社保和五险一金什么区别
社保和五险一金主要在概念和报销范围上有所区别:
报销范围:社保往往只报销养老保险、医疗保险、生育保险、失业保险、工伤保险五险;而五险一金除了以上五险外,还多了一个住房公积金,五险一金包含社保,但社保中没有住房公积金。
概念:社保是社会保险的简称,社会保险包括五个险种;而五险一金指的是养老保险、生育保险、医疗保险、失业保险、工伤保险和住房公积金。
第三、天津社保断缴了可以补缴吗?
社保和医保断交后是可以补交的,但具体补交条件因地区、险种和断交时间长短而有所不同。
社保断交期间是可以进行补缴的。补缴社保的方式主要有以下几种:
(一)单位补缴
如果是职工,社保断交后,可以要求单位进行补缴。单位未按时足额缴纳社会保险费的,由社会保险费征收机构责令其限期缴纳或者补足。如果单位逾期仍未缴纳或者补足社会保险费的,社会保险费征收机构可以向银行和其他金融机构查询其存款账户,并可以申请县级以上有关部门作出划拨社会保险费。
(二)个人补缴
个人可以选择到社保局直接办理补缴手续。如果是灵活就业人员,可以直接向社保局申请缴纳补缴社保。补缴的时间一般根据个人的实际情况而定,可以补缴最近一段时间内的社保费用。
(三)中介代交
此外,个人也可以选择通过中介机构代为办理社保补缴手续。这种方式需要支付一定的服务费用,但可以省去个人办理的繁琐流程。
需要注意的是,社保补缴的具体流程可能因地区而异,建议在进行补缴前咨询当地社保局或相关部门了解详细情况。
另外,《中华人民共和国社会保险法》第八十六条和第六十三条用人单位未按时足额缴纳社会保险费的,由社会保险费征收机构责令限期缴纳或者补足,并自欠缴之日起按日加收滞纳金;逾期仍不缴纳的,将被处以罚钱。因此,对于单位来说,及时足额缴纳社会保险费是法律的义务,必须严格遵守。
本文提供的数据及内容仅作参考,实际需遵循当地法规。愿能给您带来帮助,欢迎关注新社通app,发现更多社保专业信息。