灵活就业社保同样包含养老保险和职工保险两类险种,按月缴纳,缴费金额根据缴费基数不同而不同。灵活就业社保的月缴费金额由缴费基数和当地法规而定,通常在几百元到几千元之间。如一些地区2025年灵活就业人员的医保月缴费金额一档为567.75元,二档月缴费为431.49元。随新社通-app小编了解一下具体详情。
什么是社保呢?
缴纳社保,通俗地讲,是单位与个人按照法律要求,向社会保险体系足额缴纳费用的行动。社会保险(SocialInsurance)是指为丧失劳动能力、暂时失去劳动岗位或因健康原因造成损失的人口提供收入或补偿的社会和经济制。社保的缴费金额取决于多个因素,包括缴费基数、缴费比例以及所在地的具体法规等。
福建泉州2025灵活就业养老社保缴费最新标准,灵活就业社保2025年缴费标准一览表,福建泉州灵活就业社保每月交多少钱?

》》新社通APP社保计算器,一键算出您的社保缴费明细!
提示:福建泉州灵活就业人员每个月的缴费压力还是比较大的,每个月的社保费用都是千元,缴费档次越高,灵活就业人员要缴纳的费用也越多。
当缴费档次越高,可以享受到的社保待遇也越多,退休后可以领到的养老金也越多,100%的缴费档次缴纳灵活就业社保比60%的缴费档次缴纳灵活就业社保可以领到的钱要多。
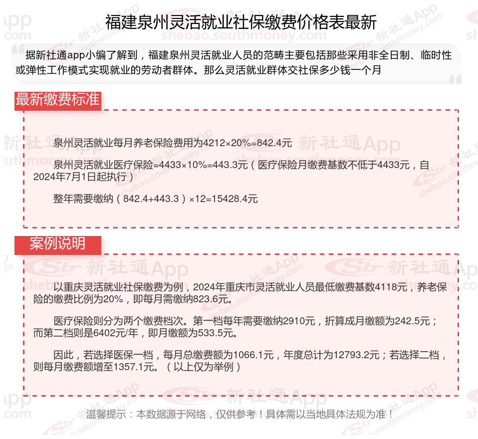
福建泉州2025年灵活就业人员社保缴费标准公布
据新社通app显示,福建泉州灵活就业养老保险最低缴费基数为:4212元;个人的缴费比例分别为:20%;
个人缴费金额:842.4元。
(注:本文数据仅供参考,具体以当地缴费标准为准)
假设福建泉州有个网友吕某的养老保险缴费基数为4212元,缴费比例为20%,那么吕某的养老保险缴费金额计算如下:
据新社通app养老保险计算器显示,个人缴费金额=4212元×20%=842.4元/月。
请注意,上述例子中的缴费比例仅用于演示目的,实际的缴费比例可能因地区和方案的不同而有所差异。在实际计算时,应参考当地社保部门公布的具体法规。
此外,社保养老金的计算还涉及到个人账户养老金和基础养老金等多个因素,具体计算方式也可能因地区和方案的不同而有所差异。因此,在规划个人养老保险时,建议咨询当地社保部门或专业机构,以获取更准确的信息和建议。
按时交社保的好处是什么
作为城镇职工,如果在单位上班,首先要监督用人单位为自己缴纳社保。在选择用人单位时,最好选择缴纳社保的公司作为就业单位;作为灵活就业人员,在经济承受能力允许的情况下,应当积极参加城镇职工社保或是城乡居民社保;作为城乡居民,如果没有能力或条件参加城镇职工社保,也可以积极参加城乡居民社保。参加社保有这么几个好处:
一是年老了,达到法定的退休年龄,可以按月领取退休金,可享有一个基本的养老保证,为社会、家庭和儿女减轻经济负担;
二是生病住院时不怕。生病住院有基本的医疗报销保证,不会因为一人生病全家返贫、致贫,可以享受更高的生活保证;
三是还可享受生育报销、失业救济、工伤报销等方面的保证;
四是做了不后悔的事情。不会因为年轻时不缴纳社保,到中老年想设法补缴而不能补缴等烦恼,也不会出现因为没有缴纳社保而没有退休金、看不起病等事宜后悔。
断交的灵活就业社保,能够重新开始缴纳吗?
灵活就业社保中间断缴,正常来说无法进行补缴,然而满足相关条件就能实现补缴。??
1、补缴条件及方式
灵活就业人员的社保中断后,补缴并非无条件。通常,因忘记缴费导致的社保断缴是无法补缴的。但有些地方在特殊时期允许当年年底前进行补缴。补缴方式一般需灵活就业人员携带本人的社保卡和身份证,直接前往就近的社保局办理。
2、补缴的注意事项
补缴时间限制:灵活就业人员应注意补缴的时间限制,尽量在时间内完成补缴,以避免产生更多的滞纳金或不良记录。
滞纳金问题:补缴社保时,除应缴纳的社保费用外,还需支付滞纳金。滞纳金按天计算,断缴时间越长,滞纳金越多。因此,尽早补缴可减少经济损失。
3、补缴的意义
对于灵活就业人员来说,补缴社保具有重要意义。首先,补缴可以确保达到法定退休年龄时累计缴费满十五年,从而按月领取基本养老金。其次,对于有购房或落户需求的人员来说,连续缴纳社保是满足相关条件的基础。通过补缴,可以保持社保的连续性,进而享受相应的权益。
以上就是社保相关知识,内容及数据仅供参考,欢迎关注、下载新社通app!