灵活就业社保月缴费金额一般在几百元到几千元,由缴费基数和当地法规确定,2025年不少地区灵活就业人员医保月缴费金额,一档567.75元,二档431.49元。随新社通-app小编了解一下具体详情。
北京灵活就业社保每月交多少钱?灵活就业社保最低缴费标准一览表(基数+比例)

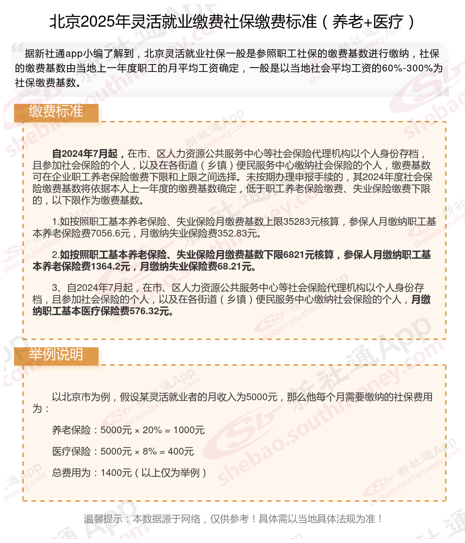
》》点击新社通app社保计算器,轻松了解您的社保缴费明细!
提示:北京灵活就业人员每个月的缴费压力还是比较大的,每个月的社保费用都是千元,缴费档次越高,灵活就业人员要缴纳的费用也越多。
当缴费档次越高,可以享受到的社保待遇也越多,退休后可以领到的养老金也越多,100%的缴费档次缴纳灵活就业社保比60%的缴费档次缴纳灵活就业社保可以领到的钱要多。
什么是社保呢?
缴纳社保,通俗地讲,是单位与个人按照法律要求,向社会保险体系足额缴纳费用的行动。社保全称为“社会保险”,是依法建立的社保制,旨在保护公民在年老、疾病、工伤、失业、生育等情况下依法从社会获得物质帮助的权利。多个条件共同确定社保的缴费金额,其中包含缴费基数、缴费比例,以及当地制定的相关法规。
灵活就业人员的社保断交后,是否支持续交?
多数情形下,灵活就业社保中断后不允许补缴,只有在符合相应条件时才具备补缴资格。?
1、补缴条件及方式
灵活就业人员的社保中断后,补缴并非无条件。通常,因忘记缴费导致的社保断缴是无法补缴的。但有些地方在特殊时期允许当年年底前进行补缴。补缴方式一般需灵活就业人员携带本人的社保卡和身份证,直接前往就近的社保局办理。
2、补缴的注意事项
滞纳金问题:补缴社保时,除应缴纳的社保费用外,还需支付滞纳金。滞纳金按天计算,断缴时间越长,滞纳金越多。因此,尽早补缴可减少经济损失。
补缴时间限制:灵活就业人员应注意补缴的时间限制,尽量在时间内完成补缴,以避免产生更多的滞纳金或不良记录。
3、补缴的意义
对于灵活就业人员来说,补缴社保具有重要意义。首先,补缴可以确保达到法定退休年龄时累计缴费满十五年,从而按月领取基本养老金。其次,对于有购房或落户需求的人员来说,连续缴纳社保是满足相关条件的基础。通过补缴,可以保持社保的连续性,进而享受相应的权益。
以上就是社保相关知识,内容及数据仅供参考,欢迎关注、下载新社通app!