灵活就业社保几个月不交就作废了吗?
灵活就业人员社保一般可以连续3个月不交的,然后视为断缴。断缴影响如下:
社保断缴
根据法规,如果灵活就业人员未在时间内办理参保手续,或连续中断缴费三个月,这将被视为中断参保。在中断后办理参保手续并连续缴费满6个月后,方可再次享受医保待遇。然而,如果在中断后的3个月内及时补缴,那么从补缴的次月起就可以恢复医保待遇。
社保断缴的影响
医疗保险:社保一旦断缴,从断缴的第二个月开始,灵活就业人员就无法享受医保待遇。断缴超过3个月后,即使在续保时,也会有3个月的等待期,期间同样无法享受医保。此外,医疗保险的累计缴费年限也会受到影响,进而影响到退休后的医保待遇。
养老保险是累计计算的,断缴不会对之前已经缴纳的养老保险产生影响,也不会清0。但断缴会影响退休后的养老金待遇,因为缴费年限越长,领取的养老金就越多。其他险种:如生育保险、工伤保险等,都需要连续缴纳一定的时间才能享受待遇。断缴会影响到这些险种的待遇享受。 避免社保断缴的建议对于灵活就业人员来说,应尽量避免社保断缴。如果因某些原因无法继续缴纳社保,可以选择以个人的身份继续参保或者以城乡居民的身份参保。这样虽然待遇会低于职工社保,但至少可以保持社保的连续性,避免断缴带来的各种影响。
灵活就业社保与职工社保险种有什么不一样:
什么是灵活就业社保?简单讲灵活就业人员购买的社保就叫灵活就业社保。灵活就业人员是指以非全日制、临时性和弹性工作等灵活形式就业的人员。
社保,作为一项重要的社会保险体系,对于个人的生活保证和社会的稳定发展起着至关重要的作用。
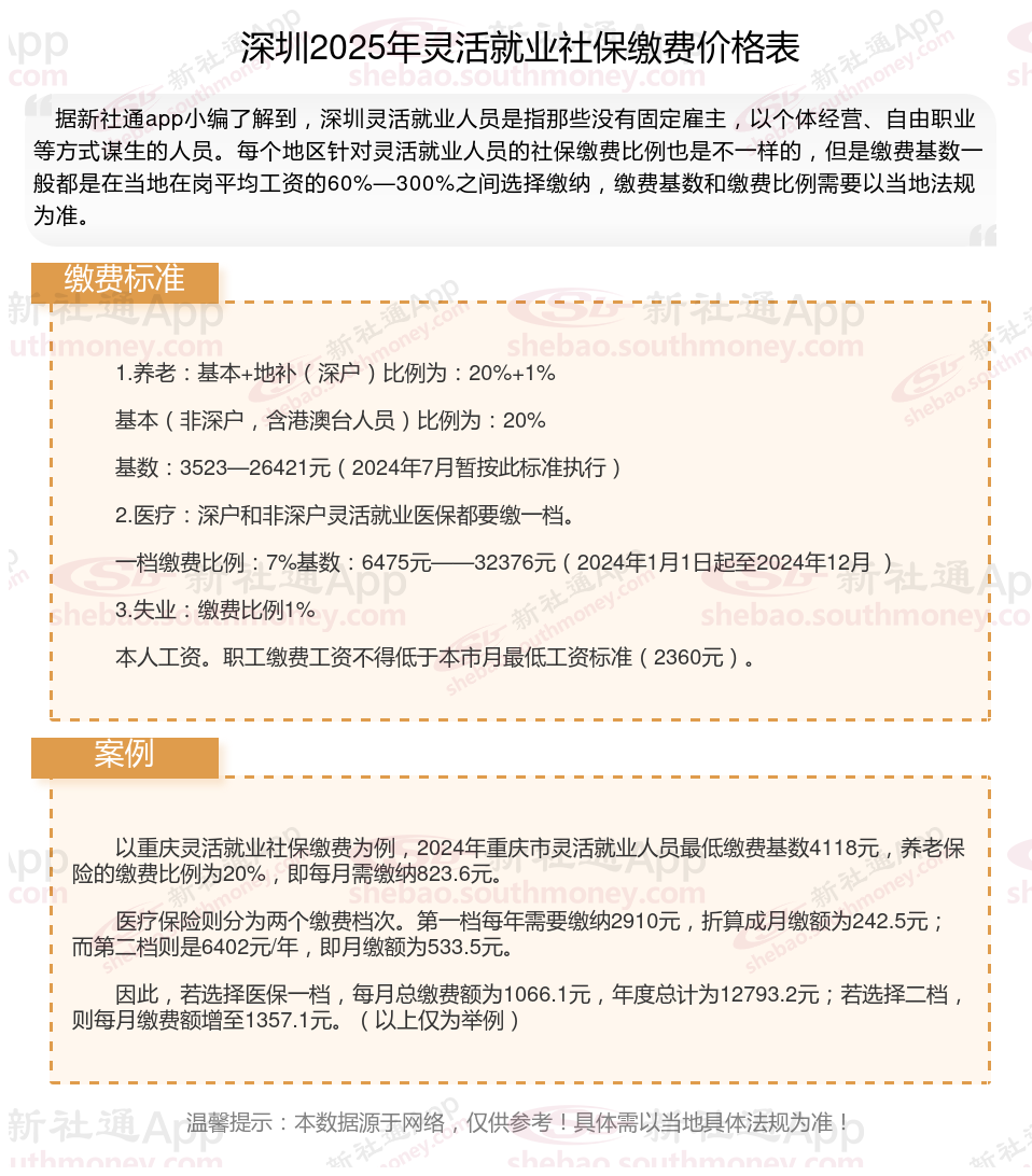
那么,深圳灵活就业人员社保缴费基数是多少?根据新社通app-社保缴费查询工具提供的2025社保缴费标准详情数据:

据新社通app数据显示,2024-2025年深圳灵活就业人员养老保险的缴费标准:
养老保险缴费基数的下限为3523元;养老保险缴费比例为20%。
(注:本文数据仅供参考,具体以当地缴费标准为准)
》一键算清您的社保缴费明细!新社通app社保计算器,让您清清楚楚了解缴费明细!
新社通社保计算器计算所得,数据仅供参考。
(备注:数据仅供参考,具体以当地有关法规为准)