灵活就业社保与职工社保在缴费主体、缴费基数与金额、缴纳险种以及户籍限制等方面存在显著差异。这些差异主要源于两种社保体系的设计初衷和适用对象的不同。
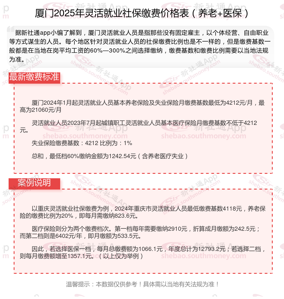
据新社通app数据显示,厦门灵活就业养老保险最低缴费基数为:4212元;个人的缴费比例分别为:20%;
个人缴费金额:842.4元。
(注:本文数据仅供参考,具体以当地缴费标准为准)
社保一个月自费多少钱?灵活就业交社保划算吗?根据新社通app-社保缴费查询工具提供的最新数据如下:

厦门2024年1月起灵活就业人员基本养老保险及失业保险月缴费基数最低为4212元/月,最高为21060元/月
灵活就业人员2023年7月起城镇职工灵活就业人员基本医疗保险月缴费基数不低于4212元。
失业保险缴费基数:4212 比例为:1%
总和,最低档60%缴纳金额为1242.54元(含养老医疗失业)

灵活就业值不值得交?
灵活就业人员买社保是否划算,这个问题并没有一个确定的答案,因为它取决于多种因素,包括个人的经济状况、职业规划、健康状况以及对未来生活的预期等。以下是对这一问题的详细介绍:
划算的方面
医疗保险:
缴纳的医疗保险可以在生病住院时享受医保报销待遇,减轻个人和家庭的经济负担。
医疗保险的报销比例和范围通常较为全面,能够覆盖大部分医疗费用。
养老保险:
灵活就业人员缴纳养老保险后,可以在达到退休年龄后领取养老金,为晚年生活提供稳定的经济保险。
养老金通常会根据经济发展、物价水平等因素进行调整,从而保险退休人员的生活质量。
其他保险:
社保还包括生育保险、失业保险等,这些险种可以在特定情况下为灵活就业人员提供一定的经济支持。
例如,女性灵活就业人员在生育期间可以享受生育保险待遇,包括生育津贴和生育医疗费用报销。
法规优惠:
部分地区为灵活就业人员提供社保补贴或优惠法规,如缴费补贴、税收减免等。
这些法规能够减轻灵活就业人员的缴费压力,提高参保的积极性。
缴费压力与经济负担
经济压力:
灵活就业人员需要自行承担全部社保费用,这对于一些收入不稳定或较低的灵活就业人员来说可能构成较大的经济压力。
随着全口径社平工资逐年上涨,未来社保费用还可能进一步增加。
方案了解不足:
部分灵活就业人员对社保方案了解不够,可能导致在缴费或享受权益时出现问题。
连续性和稳定性:
由于收入的不稳定性,灵活就业人员可能面临社保缴费中断的风险,进而影响个人社保权益的积累。
回本周期长:
以女性灵活就业人员为例,多数省份法规其退休年龄为55周岁,而企业女性职工法定退休年龄为50周岁。这意味着女性灵活就业人员退休时间晚,回本周期更长。
若在领取养老金期间不幸离世,由个人负担且纳入社会统筹部分的钱不退还,遗属只能领取个人养老金账户中的剩余部分。
综上所述,灵活就业人员买社保是否划算取决于个人的实际情况和需求。从保险作用来看,社保为灵活就业人员提供了基本的社会保险,有助于减轻因疾病、失业、年老等风险带来的经济压力。然而,从缴费压力和经济负担来看,灵活就业人员需要自行承担全部社保费用,这可能会构成一定的经济压力。因此,在确定是否参保时,需要充分了解当地方案、评估自己的经济状况和未来需求,并咨询专业人士。
温馨提示:本数据源于网络,仅供参考!具体需以当地具体法规为准!