灵活就业社保是指未与用人单位建立劳动关系的个人,如自由职业者、个体工商户或其他灵活就业人员,可以自愿参加的社会保险。
据新社通app数据显示,2024-2025年盐城灵活就业人员养老保险的缴费标准:
养老保险缴费基数的下限为4494元;养老保险缴费比例为20%。
(注:本文数据仅供参考,具体以当地缴费标准为准)
盐城灵活就业社保缴费标准,盐城灵活就业社保缴费标准是多少钱一个月?下表是2024-2025年盐城社保费用明细参考,根据新社通app-社保缴费查询工具提供的最新数据如下:

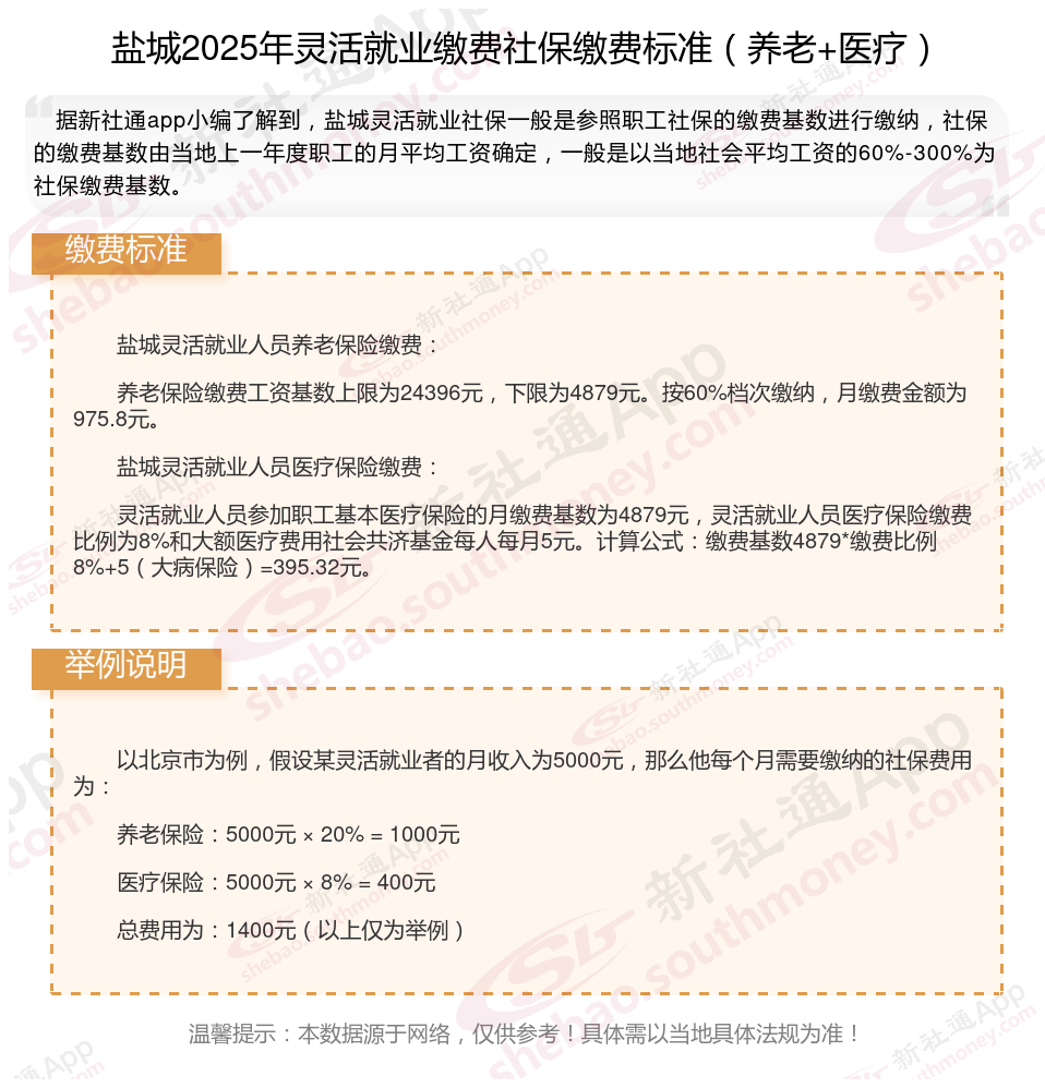
盐城灵活就业人员养老保险缴费:
养老保险缴费工资基数上限为24396元,下限为4879元。按60%档次缴纳,月缴费金额为975.8元。
盐城灵活就业人员医疗保险缴费:
灵活就业人员参加职工基本医疗保险的月缴费基数为4879元,灵活就业人员医疗保险缴费比例为8%和大额医疗费用社会共济基金每人每月5元。计算公式:缴费基数4879*缴费比例8%+5(大病保险)=395.32元。
相关案例计算:
假设盐城一个朋友林某的月工资为4494元。
灵活就业个人缴费额计算:
据新社通app养老保险计算器显示,灵活就业人员缴费额按照核定缴费基数的20%缴纳。核定缴费基数通常是根据实际工资收入来确定的,但也需要根据省社平工资的60%至300%的范围内进行调整。
假设林某的核定缴费基数就是他的月工资4494元,他的个人缴费额为:4494元 * 20% =898.8元。
需要注意的是,以上计算示例仅供参考,实际缴费金额可能会因地区、方案、工资水平等因素而有所不同。
灵活就业人员:按上年全省在岗职工月平均工资的60%-100%为缴费基数。
了解您的社保缴纳明细——新社通app计算器!点击下方使用!
新社通社保计算器计算所得,数据仅供参考。
灵活就业养老保险:能否选择断交?
灵活就业养老保险可以断交。灵活就业人员为自愿参保,未就业期间的养老保险是自愿缴纳,因此可以中断。但需要注意的是,虽然养老保险中断后个人账户不会作废,且中断前后的缴费年限可以累计计算,但断交养老保险可能会带来以下影响:
失去社保补贴机会:
有些地区对灵活就业者提供社保补贴,比如50岁以上的男性、40岁以上的女性可以申请。但享受补贴的前提是必须处于正常参保状态。一旦中断缴费,这些补贴机会可能会溜走。
丧失医疗报销资格:
停缴社保不仅意味着养老金账户“停滞”,还会丧失医疗报销资格。在生病住院时,如果中断缴纳医疗保险,将需要自行承担全部医疗费用。
影响养老金待遇:
个人享受基本养老金与个人缴费年限直接相关,缴费年限越长,退休后领取的养老金就越多。如果中断缴费,将减少个人的缴费年限,从而降低未来的养老金待遇。
虽然灵活就业养老保险可以断交,但考虑到养老金的待遇与缴费年限和缴费基数直接相关,灵活就业人员尽可能保持连续缴纳,以确保退休后能够享受到更高的养老金待遇。
个人自行缴纳社保和单位交的有什么不一样?
公司买社保和个人买社保的区别
险种不一样:
什么是灵活就业社保?
根据《社会保险法》的要求,职工应当参加基本养老保险,用人单位和职工本人共同承担相应的保险费。
灵活就业人员、无雇工的个体工商户、在用人单位没有参加基本养老保险的非全日制用工劳动者,可以参加基本养老保险,不过需要自己承担相应的保险费。
医疗保险的表述也是完全一样的,灵活就业人员可以参加职工基本医疗保险。
职工社保包括: 1、基本养老保险; 2、基本医疗保险; 3、工伤保险; 4、失业保险; 5、生育保险等。
缴费基数和比例:
2024年1月起,北京灵活就业人员基本养老保险月缴费基数最低为4212元/月,最高为21060元/月;基本医疗保险月缴费基数最低为4212元/月,最高为21060元/月
职工社保则是由企业和员工共同承担,企业会为员工缴纳大部分社保费用。
户籍限制:
灵活就业社保:个人缴纳社保必须拥有当地户籍,没有当地户籍只能参加城镇职工社保。
职工社保:就是我们常说的五险一金,包含医疗保险、生育保险、养老保险、失业保险、工伤保险、公积金。
退休年龄:
灵活就业人员缴纳养老保险,退休年龄都是为女性满55周岁、男性满60周岁的,少部分女性灵活就业人员符合当地法规要求的,则退休年龄是可以提前至50周岁的
职工社保:领取养老金一般要求男职工60周岁,女干部55周岁,女职工50周岁。
生育待遇不同:
根据杭州相关法规的解释:同时具备下列条件即可申请生育津贴 (一)符合要求条件的生育或者实施计划生育手术的;(二)职工在生育或计划生育手术时,用人单位已按要求在本市为其办理参保登记手续,享受基本医疗保险待遇,并连续缴费(不含补缴)满6个月。另从2022年7月1日起参加灵活就业(失业金代缴)满足条件也可申领。
职工社保生育险的具体福利,主要包含两大块:
生育医疗费:主要报销从怀孕到生产全过程的费用,比如产前检查、分娩产生的医疗费,部分城市还能报销节育费。
生育津贴:由于生育期间不能工作,为了弥补这期间的收入损失,会给予的一定补偿。
由此可见,生育险不仅能报销生孩子的费用,甚至还能赚一笔津贴,福利非常不错。
退休后的待遇:
灵活就业人员养老保险计入统筹账户部分为缴费基数的12%;
基本养老保险:职工基本养老保险的待遇主要包括按月领取的基本养老金,该养老金根据法规要求计发,并享受正常调整待遇。
基本医疗保险:参加职工基本医疗保险的个人,达到法定退休年龄时累计缴费达到法规要求年限的,退休后不再缴纳基本医疗保险费,享受基本医疗保险待遇。这包括医疗费用中应当由基本医疗保险基金支付的部分,由社会保险经办机构与医疗机构、药品经营单位直接结算。
工伤保险:职工因工作原因受到意外伤害或者患职业病,且经工伤认定的,享受工伤保险待遇。其中,经劳动能力鉴定丧失劳动能力的,享受伤残待遇。
失业保险:为失业人员提供一定期限内的失业补助金,帮助其渡过失业期。
生育保险:为女性职工提供生育期间的医疗和津贴等。
社保缴费基数是社会平均工资的60%--300%为缴纳基数,每年社保都会在固定的时间,3月或者7月,各地不同,核定社保基数,并最新的最低基数和最高基数。一般而言,企业帮员工缴纳的都是最低基数的社保,当然也有些公司会根据上一年度岗位的平均工资作为基数为员工缴纳社保。
温馨提示:本数据源于网络,仅供参考!具体需以当地具体法规为准!