依据缴费基数和当地法规,灵活就业社保月缴费金额通常在几百元到几千元,就像2025年有些地区灵活就业人员医保月缴费,一档567.75元,二档431.49元。随新社通-app小编了解一下具体详情。
什么是社保呢?
所谓缴纳社保,指的是个人或单位依照法规,按时、足额向社会保险缴纳费用的行动。社保,即社会保险,是通过立法建立的一种社保制,旨在保护公民在年老、疾病、工伤、失业、生育等情况下依法从社会获得物质帮助的权利。
个人灵活就业社保养老、医保缴费标准2025最新,通辽灵活就业社保每月交多少钱?

》》点击新社通app社保计算器,轻松了解您的社保缴费明细!
提示:通辽灵活就业人员每个月的缴费压力还是比较大的,每个月的社保费用都是千元,缴费档次越高,灵活就业人员要缴纳的费用也越多。
当缴费档次越高,可以享受到的社保待遇也越多,退休后可以领到的养老金也越多,100%的缴费档次缴纳灵活就业社保比60%的缴费档次缴纳灵活就业社保可以领到的钱要多。
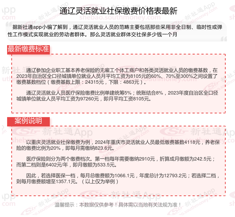
通辽2025年灵活就业人员社保缴费标准公布
据新社通app显示,通辽灵活就业养老保险最低缴费基数为:7469元;个人的缴费比例分别为:20%;
个人缴费金额:1493.8元。
(注:本文数据仅供参考,具体以当地缴费标准为准)
假设通辽一个同事孔某的月工资为7469元,通辽的灵活就业养老保险缴费法规:
据新社通app养老保险计算器显示,灵活就业个人缴费额:通常基于一个核定的缴费基数来计算,这个基数可能基于省或市的平均工资水平设定。假设该地区的核定缴费基数范围是灵活就业工资的60%至300%,而孔某的缴费基数为7469。按照20%%的缴费比例,孔某个人需要缴纳的养老保险费为7469元 × 20% =1493.8元。
需要注意的是,具体的缴费比例和基数范围可能因地区和方案的不同而有所差异。因此,在实际计算时,需要参考当地的具体法规。
对于个体劳动者(包括个体工商户和自由职业者),他们的养老保险缴费额通常按照核定的缴费基数乘以一个固定的缴费比例来计算。具体的缴费基数和比例也需要根据当地方案来确定。
城镇职工社保与城乡居民社保有什么不同
报销人群不同:城镇职工报销的人群是有工作单位的职工以及退休人员;居民社保为没有工作单位的城乡居民提供报销。
缴费方式不同:城镇职工社保是按月缴费,单位和个人共同缴费;居民社保是按年缴费,当年交下一年度的社保费用,个人承担费用,给予补贴。
缴费金额不同:城镇职工社保是根据社保缴费基数按缴费比例进行缴纳,一年大概需要上万元;居民社保是自由选择缴费档次,一年费用在500~5000元不等。
缴纳原则不同:城镇职工是强制参保,单位必须为在职职工参保职工社保;居民社保是自愿原则参保。
报销内容不同:城镇职工社保能提供五个险种的报销;而居民社保仅提供养老保险和医疗保险报销。
速看!一次性补缴社保应在哪里缴费?
在税务局补缴社保。
线下税务局和支付宝、微信等线上平台,是实现一次性补缴社保的主要缴费渠道,下面为具体的操作流程:
缴费渠道与流程
线上缴费(部分地区适用)
通过支付宝或微信的社保缴费功能操作:
微信:点击“城市服务”→“社保功能”→“社保缴费”,选择补缴并支付。
支付宝:进入“市民中心”→“办事大厅”→“社保缴费”,输入信息后完成支付。
注意:线上补缴需提前咨询当地法规,部分区域可能不支持或涉及滞纳金。
线下缴费(主要方式)
在社保部门确认补缴资格并获取补缴单后,需前往税务局窗口完成缴费。该方式适用于所有符合条件的一次性补缴申请。
示例:黑龙江绥化市的案例中,用户需携带补缴单到税务局缴纳费用,8年3个月的补缴费用为16000元。
注意事项
法规差异:灵活就业人员通常无法一次性补缴,但职工养老保险或城乡居民养老保险符合条件的可申请。
材料准备:需携带身份证、社保卡、《补缴申请表》等材料,具体要求以当地社保中心消息为准。
时效性:线上补缴功能可能因地区调整而变化,建议优先通过社保局官网或12333热线确认最新流程。
总结?:线下税务局是主要缴费渠道,线上平台需结合当地使用,建议优先咨询社保部门。灵活就业社保断交后,有没有续交的渠道?
通常情况下,灵活就业社保中断无法补缴,不过满足特定条件时则可以进行补缴操作。?
1、补缴条件及方式
灵活就业人员的社保中断后,补缴并非无条件。通常,因忘记缴费导致的社保断缴是无法补缴的。但有些地方在特殊时期允许当年年底前进行补缴。补缴方式一般需灵活就业人员携带本人的社保卡和身份证,直接前往就近的社保局办理。
2、补缴的注意事项
补缴时间限制:灵活就业人员应注意补缴的时间限制,尽量在时间内完成补缴,以避免产生更多的滞纳金或不良记录。
滞纳金问题:补缴社保时,除应缴纳的社保费用外,还需支付滞纳金。滞纳金按天计算,断缴时间越长,滞纳金越多。因此,尽早补缴可减少经济损失。
3、补缴的意义
对于灵活就业人员来说,补缴社保具有重要意义。首先,补缴可以确保达到法定退休年龄时累计缴费满十五年,从而按月领取基本养老金。其次,对于有购房或落户需求的人员来说,连续缴纳社保是满足相关条件的基础。通过补缴,可以保持社保的连续性,进而享受相应的权益。
以上就是社保相关知识,内容及数据仅供参考,欢迎关注、下载新社通app!