灵活就业社保的月缴费金额由缴费基数与当地法规共同二定,一般处于几百元至几千元区间,例如2025年部分地区灵活就业人员医保月缴费金额,一档为567.75元,二档为431.49元。随新社通-app小编了解一下具体详情。
什么是社保呢?
社保缴纳,简单地说,是个人与单位按规,向社会保险系统履行费用缴纳责任的过程。社保指的就是社会保险,主要有养老保险、医疗保险、生育保险、失业保险、工伤保险五个险种。需要注意的是,参保人必须满足一定的条件,履行了社保的缴费义务,才可以享受相关的社会保险待遇。
2025年灵活就业养老社保缴费标准是多少钱一个月?兰州灵活就业社保每月交多少钱?

》》点击新社通app社保计算器,轻松了解您的社保缴费明细!
提示:兰州灵活就业人员每个月的缴费压力还是比较大的,每个月的社保费用都是千元,缴费档次越高,灵活就业人员要缴纳的费用也越多。
当缴费档次越高,可以享受到的社保待遇也越多,退休后可以领到的养老金也越多,100%的缴费档次缴纳灵活就业社保比60%的缴费档次缴纳灵活就业社保可以领到的钱要多。
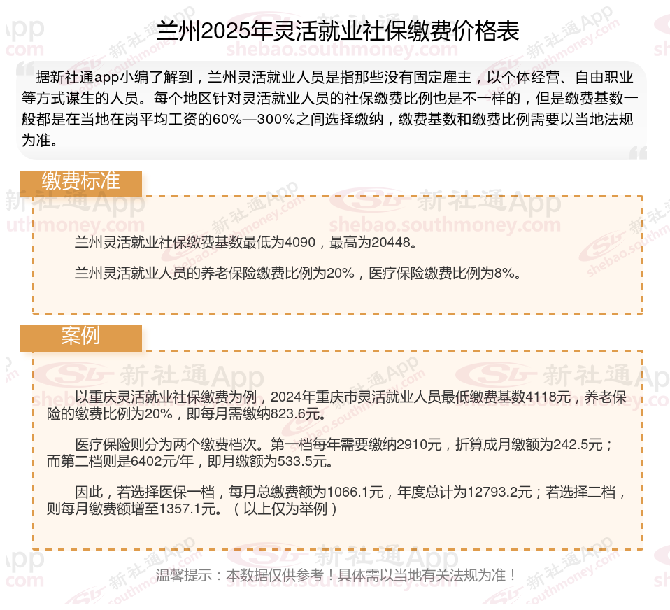
兰州2025年灵活就业人员社保缴费标准公布
据新社通app显示,兰州养老保险缴费基数2024-2025年最新标准如下:
兰州灵活就业人员基本养老保险缴费基数暂按不低于4090元;
缴费比例:个人承担20%;
养老保险缴费个人818元。
(注:本文数据仅供参考,具体以当地缴费标准为准)
假设兰州一个同事孔某的月工资为4090元,兰州的灵活就业养老保险缴费法规:
据新社通app养老保险计算器显示,灵活就业个人缴费额:通常基于一个核定的缴费基数来计算,这个基数可能基于省或市的平均工资水平设定。假设该地区的核定缴费基数范围是灵活就业工资的60%至300%,而孔某的缴费基数为4090。按照20%%的缴费比例,孔某个人需要缴纳的养老保险费为4090元 × 20% =818元。
需要注意的是,具体的缴费比例和基数范围可能因地区和方案的不同而有所差异。因此,在实际计算时,需要参考当地的具体法规。
对于个体劳动者(包括个体工商户和自由职业者),他们的养老保险缴费额通常按照核定的缴费基数乘以一个固定的缴费比例来计算。具体的缴费基数和比例也需要根据当地方案来确定。
按时交社保的好处是什么
作为城镇职工,如果在单位上班,首先要监督用人单位为自己缴纳社保。在选择用人单位时,最好选择缴纳社保的公司作为就业单位;作为灵活就业人员,在经济承受能力允许的情况下,应当积极参加城镇职工社保或是城乡居民社保;作为城乡居民,如果没有能力或条件参加城镇职工社保,也可以积极参加城乡居民社保。参加社保有这么几个好处:
一是年老了,达到法定的退休年龄,可以按月领取退休金,可享有一个基本的养老保证,为社会、家庭和儿女减轻经济负担;
二是生病住院时不怕。生病住院有基本的医疗报销保证,不会因为一人生病全家返贫、致贫,可以享受更高的生活保证;
三是还可享受生育报销、失业救济、工伤报销等方面的保证;
四是做了不后悔的事情。不会因为年轻时不缴纳社保,到中老年想设法补缴而不能补缴等烦恼,也不会出现因为没有缴纳社保而没有退休金、看不起病等事宜后悔。
一次性补缴社保缴费地点指南
在税务局补缴社保。
线下税务局和线上平台(如支付宝、微信)是一次性补缴社保的主要缴费途径,具体办理流程如下:
缴费渠道与流程
线上缴费(部分地区适用)
通过支付宝或微信的社保缴费功能操作:
微信:点击“城市服务”→“社保功能”→“社保缴费”,选择补缴并支付。
支付宝:进入“市民中心”→“办事大厅”→“社保缴费”,输入信息后完成支付。
注意:线上补缴需提前咨询当地法规,部分区域可能不支持或涉及滞纳金。
线下缴费(主要方式)
在社保部门确认补缴资格并获取补缴单后,需前往税务局窗口完成缴费。该方式适用于所有符合条件的一次性补缴申请。
示例:黑龙江绥化市的案例中,用户需携带补缴单到税务局缴纳费用,8年3个月的补缴费用为16000元。
注意事项
时效性:线上补缴功能可能因地区调整而变化,建议优先通过社保局官网或12333热线确认最新流程。
法规差异:灵活就业人员通常无法一次性补缴,但职工养老保险或城乡居民养老保险符合条件的可申请。
材料准备:需携带身份证、社保卡、《补缴申请表》等材料,具体要求以当地社保中心消息为准。
总结?:线下税务局是主要缴费渠道,线上平台需结合当地使用,建议优先咨询社保部门。灵活就业者社保断交后,有没有续交的可能性?
一般而言,灵活就业社保中断不支持补缴,不过达到特定要求后便可以办理补缴手续。??
1、补缴条件及方式
灵活就业人员的社保中断后,补缴并非无条件。通常,因忘记缴费导致的社保断缴是无法补缴的。但有些地方在特殊时期允许当年年底前进行补缴。补缴方式一般需灵活就业人员携带本人的社保卡和身份证,直接前往就近的社保局办理。
2、补缴的注意事项
滞纳金问题:补缴社保时,除应缴纳的社保费用外,还需支付滞纳金。滞纳金按天计算,断缴时间越长,滞纳金越多。因此,尽早补缴可减少经济损失。
补缴时间限制:灵活就业人员应注意补缴的时间限制,尽量在时间内完成补缴,以避免产生更多的滞纳金或不良记录。
3、补缴的意义
对于灵活就业人员来说,补缴社保具有重要意义。首先,补缴可以确保达到法定退休年龄时累计缴费满十五年,从而按月领取基本养老金。其次,对于有购房或落户需求的人员来说,连续缴纳社保是满足相关条件的基础。通过补缴,可以保持社保的连续性,进而享受相应的权益。
这里的数据及内容仅供参考,最终要以当地法规为准。希望对您有帮助,欢迎您关注新社通app,探寻社保专业资讯的海洋。