多数地区灵活就业人员养老保险缴费算法:上年度社会平均工资 × 缴费档次 × 20%(8%计入个人账户,12%计入社会统筹账户)缴费档次可以自主选择,各地区的档次划分有差异,一般包括60%、100%、300%等档位。
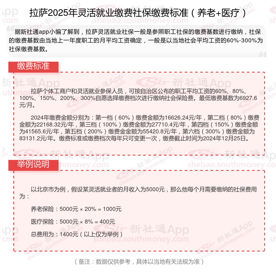
2025年灵活就业社保最低要交多少钱?灵活就业人员社保每个月交多少?根据新社通app-社保缴费查询工具提供的2025社保缴费标准详情数据:

社会基本保险计划要求的最低缴费年限为15年。只有达到这一标准,个人方可在退休后每月领取养老金。
同时,养老金金额与缴费年限密切相关,期限越久,累计保费越高,最终享受到的养老金自然也就更丰厚。
即使在法定退休年龄之际,若累计缴费年限不足15年,亦可选择一次性补足剩余年限,进而顺利办理退休手续并享受养老金待遇。
《中华人民共和国社会保险法》第十六条
参加基本养老保险的个人,达到法定退休年龄时累计缴费满十五年的,按月领取基本养老金。参加基本养老保险的个人,达到法定退休年龄时累计缴费不足十五年的,可以缴费至满十五年,按月领取基本养老金;也可以转入新型农村社会养老保险或者城镇居民社会养老保险,享受相应的养老保险待遇。
新社通APP社保计算器,可以查询您的社保缴费明细啦~,点击下方获取
新社通社保计算器计算所得,数据仅供参考。
灵活就业人员社保可以停交几个月,有什么影响?
灵活就业人员社保一般可以连续3个月不交的,然后视为断缴。断缴影响如下:
社保断缴
根据法规,如果灵活就业人员未在时间内办理参保手续,或连续中断缴费三个月,这将被视为中断参保。在中断后办理参保手续并连续缴费满6个月后,方可再次享受医保待遇。然而,如果在中断后的3个月内及时补缴,那么从补缴的次月起就可以恢复医保待遇。
社保断缴的影响
养老保险是累计计算的,断缴不会对之前已经缴纳的养老保险产生影响,也不会清0。但断缴会影响退休后的养老金待遇,因为缴费年限越长,领取的养老金就越多。其他险种:如生育保险、工伤保险等,都需要连续缴纳一定的时间才能享受待遇。断缴会影响到这些险种的待遇享受。
医疗保险:社保一旦断缴,从断缴的第二个月开始,灵活就业人员就无法享受医保待遇。断缴超过3个月后,即使在续保时,也会有3个月的等待期,期间同样无法享受医保。此外,医疗保险的累计缴费年限也会受到影响,进而影响到退休后的医保待遇。
避免社保断缴的建议对于灵活就业人员来说,应尽量避免社保断缴。如果因某些原因无法继续缴纳社保,可以选择以个人的身份继续参保或者以城乡居民的身份参保。这样虽然待遇会低于职工社保,但至少可以保持社保的连续性,避免断缴带来的各种影响。
退休工资和养老金的区别
资金渠道不同:
养老金是由社会保险资金列支的,参加养老保险社会统筹的退休人员的退休待遇统称为养老金;
退休金一般都是相关部门列支,未参加养老保险社会统筹的退休人员(如公务员、事业单位人员,不含事业单位企业化管理的单位)的退休待遇简称退休金或退休生活费;
缴费方式不同:
而养老保险则是我们平时所缴纳的社保中的其中一个,一般由参保人所在的单位进行代缴,部分计入参保人个人账户。
退休金是不用缴纳任何费用的。
领取方式不同:
社会养老保险金由相关部门机构统一发放,养老金的领取问题方面,对每个社会成员有统一的养老金领取规则。
法律依据:《中华人民共和国社会保险法》第十六条,参加基本养老保险的个人,达到法定退休年龄时累计缴费不足十五年的,可以缴费至满十五年,按月领取基本养老金;也可以转入新型农村社会养老保险或者城镇居民社会养老保险,按照相关法规享受相应的养老保险待遇。
退休金可以按月领取,也可以按年领取,甚至一次性支付。领取退休金的主体通常是事业单位的退休人员。
概念不同:
养老金,通常也被视作退休金,是为了保证劳动者在退休后维持基本生活而设置的。它是基于劳动者的长期工作和缴纳社会保险费用,在退休后按照要求获得的定期养老金支付,为退休者提供了稳定的经济来源,以确保他们的生活质量不受影响。
退休金:是一种基于社会保险体系的养老保险待遇。
如何提高养老金?提高养老金的路径,你知道几个?
提高养老金待遇是一个综合性的问题,涉及到多个方面的因素。以下是一些具体的方法,可以帮助个人提高养老金待遇:
避免提前退休:
养老金的发放与个人账户养老金的“计发月数”有关,而计发月数又与退休年龄有关。退休年龄越大,计发月数越短,每月能领到的个人账户养老金就越多。因此,避免提前退休可以间接提高养老金待遇。
关注个人健康状况:
保持健康:养老保险制是终身制,养老金会一直发放到离世为止。因此,关注个人健康状况,延长寿命,也是提高养老金待遇的有效途径。
在经济发达的地区办理退休:
社会平均工资越高的地区养老金越多。如果有多地参保的经历,并且想要在经济发达的城市办理退休手续,需要确保在该城市累计缴费满10年以上。
养老金计算方法,退休金由两部分组成:包括基础养老金和个人账户养老金。
基本养老金=基础养老金+个人账户养老金+过渡性养老金+增发养老金
基础养老金=(参保人员退休时当地上年度在岗职工月平均工资+本人指数化月平均缴费工资)÷2×缴费年限×1%。
个人账户养老金:以个人账户储存额除以计发月数。计算公式为:个人账户养老金 = 参保人员退休时个人账户累计储存额 ÷ 计发月数。
过渡性养老金:过渡性养老金仅适用于 1996 年之前工作的人。具体资格和付款方式因地域而异。
增发养老金=上一年拉萨在岗职工月平均工资×个人平均缴费工资指数×累计缴费年限(含视为缴费年限)×增发比例。
退休金计算方法2025:
基础养老金=(参保人员退休时当地上年度在岗职工月平均工资+本人指数化月平均缴费工资)÷2×缴费年限×1%。
基础养老金的月发放标准是:以当地上年度在岗职工月平均工资和本人指数化月平均缴费工资的平均值为基数每缴费满一年发给1%。
个人账户养老金:以个人账户储存额除以计发月数。计算公式为:个人账户养老金 = 参保人员退休时个人账户累计储存额 ÷ 计发月数。
个人账户累计储存额是个人及其单位历年缴纳的养老保险费累计金额加上利息;计发月数根据退休年龄确定,例如60岁退休为139个月,55岁退休为170个月,50岁退休为195个月等。
过渡性养老金:过渡性养老金仅适用于 1996 年之前工作的人。具体资格和付款方式因地域而异。
养老保险交15年和20年有什么区别?
养老保险交15年和20年的主要区别体现在养老金待遇、医保待遇以及其他相关待遇上。以下是对这些区别的详细介绍:
养老金领取额度不同
基础养老金:根据基础养老金的计算公式,缴费年限是影响基础养老金的关键因素之一。缴费年限越长,基础养老金的比例就越高。因此,交20年社保的个人在退休后每月可领取的基础养老金金额会比交15年社保的个人更多。
个人账户养老金:个人账户养老金等于退休时养老保险个人账户的余额除以退休年龄确定的计发月数。由于缴费年限更长,交20年社保的个人在退休时个人账户的余额会更多,因此每月可领取的个人账户养老金也会更高。
医疗保险待遇不同
社保中的医疗保险也有缴费年限的要求。一般来说,需要达到一定的缴费年限才能在退休后享受终身医保待遇。例如,在某些地区,女性退休前需要交满20年,男性需要交满25年的社保,才能享受到终身医保待遇。这意味着,交20年社保的个人在达到退休年龄后,无需继续缴纳医疗保险费用,即可享受到医保待遇。而交15年社保的个人则可能需要继续缴纳医疗保险费用才能享受同等待遇。
其他相关待遇
抚恤金待遇:根据抚恤待遇的法规,缴费年限也会影响抚恤金的发放。一般来说,缴费年限更长的个人在去世后可以领取更高的抚恤金。
养老金调整:退休后养老金会每年增加,实行按缴费年限挂钩和按养老金水平挂钩两部分的调整机制。因此,缴费年限更长的个人在养老金增长方面具有更大的优势。
综上所述,社保交15年和20年的区别主要体现在养老金领取额度、医疗保险待遇、抚恤待遇以及回本时间等方面。在经济条件允许的情况下,参保人尽量选择较长的缴费年限以获得更全面的保险。}
温馨提示:本数据仅供参考!具体需以当地有关法规为准!