个人可以缴纳社保吗
个人可以缴社保的。可选择按月、按季度、按半年、按年等方式缴纳。
社保可以按灵活就业人员参保。但个人以灵活就业人员交社保是有户籍限制的。
1、未到达要求的退休年龄的自谋职业者、自由职业者、未在用人单位参保的非全日制从业人员以及本区户籍的失业人员,可以以灵活就业方式办理社会保险参保手续,缴纳企业养老保险和职工基本医疗保险;本区户籍参保职工、到达法定退休年龄累计缴费年限不足15年、由本人申请经社保部门批准延长缴费的,也可办理灵活就业续保。
2、灵活就业人员缴费比例各地稍有不同,具体情况可以咨询当地社保经办部门;灵活就业人员缴纳医疗保险后视同缴纳生育保险,可享受生育保险待遇。
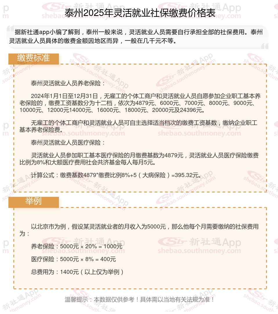
社保个人交需要多少钱一个月?根据新社通app-社保缴费查询工具提供的2025社保缴费标准详情数据如下:

灵活就业人员的社保缴费基数和比例是根据当地在岗职工平均工资的一定比例来确定的。灵活就业人员在参加养老保险时,缴费基数通常参照当地在岗职工的平均工资,一般来说,灵活就业人员可以选择按照在岗职工月平均工资的一定比例(如40%至100%)来缴纳基本养老保险费。医疗保险缴费基数:对于医疗保险,灵活就业人员一般是按照当地上年度月平均工资的一定比例(如4.2%至8%)来缴纳基本医疗保险费,具体比例可能因地区而异。
据新社通app数据显示,泰州灵活就业养老保险缴费基数2024-2025年最新标准如下:
最低缴费基数:4494元;
个人缴费比例:20%;
(注:本文数据仅供参考,具体以当地缴费标准为准)
没有交过一分钱社保,老了怎么办,能领养老金吗?
一分钱不交,60岁是不能领养老金的。为什么呢?因为按照法规,参加基本养老保险的个人,得达到法定退休年龄时累计缴费满十五年,才能按月领取基本养老金。这可是硬杠杠,谁也不能例外!
当然啦,有些人可能会说:“我之前没交过养老保险,但我现在想交了,来得及吗?” 这个问题嘛,得看你的具体情况。如果你现在离60岁还有好几年,那赶紧交起来,说不定还能赶在退休前交满十五年。但如果你已经快到60岁了,还没交过几年养老保险,那可能就得考虑其他方式了,比如一次性补缴或者转入新型农村社会养老保险、城镇居民社会养老保险等。
温馨提示:本数据仅供参考!具体需以当地有关法规为准!