灵活就业者需要根据自己的实际情况和需求来选择适合自己的社保方案。
那么,江西南昌灵活就业社保交多少钱?最新江西南昌灵活就业人员社保养老、医疗缴费标准明细,根据新社通app-社保缴费查询工具提供的2025社保缴费标准详情数据:

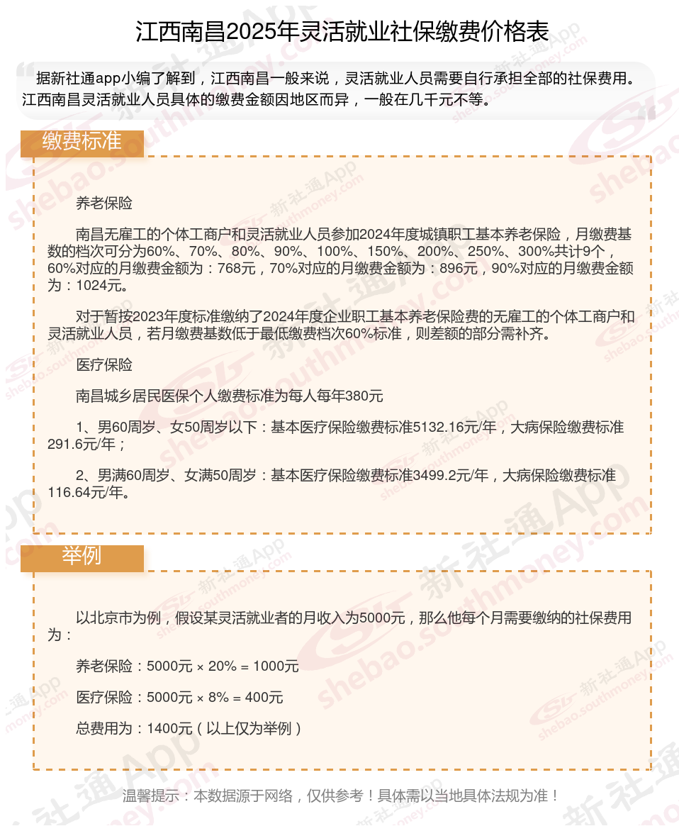
据新社通app数据显示,江西南昌灵活就业人员养老保险缴费基数2024-2025年最新标准如下:
缴费基数下限暂按不低于3839元/月执行。按照个人20%的缴费费率,个人养老保险缴费金额低于767.8元/月。
(注:本文数据仅供参考,具体以当地缴费标准为准)
江西南昌2025养老保险怎么计算自己能拿多少钱?2025年基础养老金计算公式
养老保险的领取金额是根据一套特定的公式来计算的,主要由三部分组成:基础养老金、个人账户养老金和过渡性养老金(仅适用于某些特殊群体)。但请注意,由于每个人的缴费基数、缴费年限、退休年龄等因素都不同,因此每个人的养老金也会有所不同。
据新社通app养老金计算器测算显示,它主要由两部分组成:基础养老金和个人账户养老金。
基础养老金的计算公式:
基础养老金 =(参保人员退休时上一年度当地职工月平均工资 + 本人指数化月平均缴费工资)÷ 2 × 个人累计缴费年限 × 1%
本人指数化月平均缴费工资的计算方式为:
本人指数化月平均缴费工资 = 全省上年度在岗职工月平均工资 × 本人平均缴费指数
本人平均缴费指数则是根据您的实际缴费基数与社会平均工资之比,历年计算后的平均值。这个指数有一个低限0.6和一个高限3。
个人账户养老金的计算公式:
个人账户养老金 = 个人账户储存额 ÷ 计发月数
这里的计发月数是根据您的退休年龄来确定的,比如50岁退休,计发月数为195;55岁退休,计发月数为170;60岁退休,计发月数则为139。个人账户储存额则包括您个人缴费的部分、有关部门补贴的部分、集体补助的部分(如果有的话)以及这些金额所产生的利息。
举例如下:
我们用江西南昌退休网友举个例子说明一下,江西南昌2024年的养老金计发基数为6916元,个人平均缴费指数0.6,该网友累计缴费年限为33年,退休时账户余额为121619.52元,我们算算这位网友退休能领多少钱。
据新社通app养老金计算器测算显示,基础养老金=(1+0.6)/2*6916*33*1%=1826元。
个人账户养老金=121619.52/139(60岁退休计发基数为139)=874.96元。
所以这位江西南昌退休人员的养老金=1826+874.96=2700.96元。
各地公布的养老金计发基数不同,情况因人而异,具体需以个人情况及当地有关部门法规为准。
》》还不知道自己社保缴纳明细吗?点击新社通app社保计算器,查询所在城市社保缴费明细!
新社通app数据所得,数据仅供参考。
面对生活压力,灵活就业者能否断交养老保险?
灵活就业养老保险可以断交。灵活就业人员为自愿参保,未就业期间的养老保险是自愿缴纳,因此可以中断。但需要注意的是,断交灵活就业养老保险可能会带来以下影响:
失去社保补贴机会:
部分地区对灵活就业者提供社保补贴,但享受补贴的前提是必须处于正常参保状态。一旦中断缴费,这些补贴机会可能会溜走。
丧失医疗报销资格:
停缴社保不仅意味着养老金账户“停滞”,还会丧失医疗报销资格。在生病住院时,如果中断缴纳医疗保险,将需要自行承担全部医疗费用。
影响养老金待遇:
个人享受基本养老金与个人缴费年限直接相关,缴费年限越长,缴费基数越大,退休后领取的养老金就越多。如果断交养老保险,将直接影响累计缴费年限,从而降低未来领取的养老金金额。
综上所述,虽然灵活就业养老保险可以断交,但考虑到养老金待遇、医疗报销资格和社保补贴机会等因素,灵活就业人员尽可能保持连续缴纳状态。如果确实无法继续缴纳,也应及时了解相关方案和补救方案,以确保自己的权益不受损失。
职工社保和灵活就业社保,哪个更好?
缴费可选险种不同:在职员工由单位和个人共同缴费,可以交养老保险、医疗保险(含生育保险)、失业保险、工伤保险。灵活就业人员只能交养老保险、医疗保险,不能交生育保险、工伤保险,极少数省市可以交失业保险。
缴费比例不同:养老保险,在职职工缴费比例8%,灵活就业缴费比例20%,同样缴费基数4000元,一个只需要交320元,全部进入个人账户,另一个交800元,其中320元进入个人账户,剩下480元进入统筹账户。
社保费用的承担主体不同:灵活就业人员社保费用全部由个人承担,企业员工社保费用由单位和个人根据要求的比例共同承担。
退休后的待遇:
基本养老保险:职工基本养老保险的待遇主要包括按月领取的基本养老金,该养老金根据法规要求计发,并享受正常调整待遇。
基本医疗保险:参加职工基本医疗保险的个人,达到法定退休年龄时累计缴费达到法规要求年限的,退休后不再缴纳基本医疗保险费,享受基本医疗保险待遇。这包括医疗费用中应当由基本医疗保险基金支付的部分,由社会保险经办机构与医疗机构、药品经营单位直接结算。
工伤保险:职工因工作原因受到意外伤害或者患职业病,且经工伤认定的,享受工伤保险待遇。其中,经劳动能力鉴定丧失劳动能力的,享受伤残待遇。
失业保险:为失业人员提供一定期限内的失业补助金,帮助其渡过失业期。
生育保险:为女性职工提供生育期间的医疗和津贴等。
灵活就业人员养老保险计入统筹账户部分为缴费基数的12%;
(备注:数据仅供参考,具体以当地有关法规为准)