灵活就业社保同样包含养老保险和职工保险两类险种,按月缴纳,缴费金额根据缴费基数不同而不同。灵活就业社保的月缴费金额由缴费基数和当地法规而定,通常在几百元到几千元之间。如一些地区2025年灵活就业人员的医保月缴费金额一档为567.75元,二档月缴费为431.49元。随新社通-app小编了解一下具体详情。
什么是社保呢?
直白定义,社保缴纳是个人和单位遵循法规,向社会保险系统履行费用缴纳责任的行为。社保,全称叫“社会保险”。一是城镇职工社保。分为养老保险、医疗保险、计划生育险、失业保险、工伤保险,简称为“五险”。二是城乡居民社保。城乡居民社保分为城乡居民养老保险、城乡居民医疗保险两大部分。主要参保人员为没有参加城镇职工社保的城乡居民。城乡居民社保是由原来的新型农村社保和城镇居民社保合并而来的。
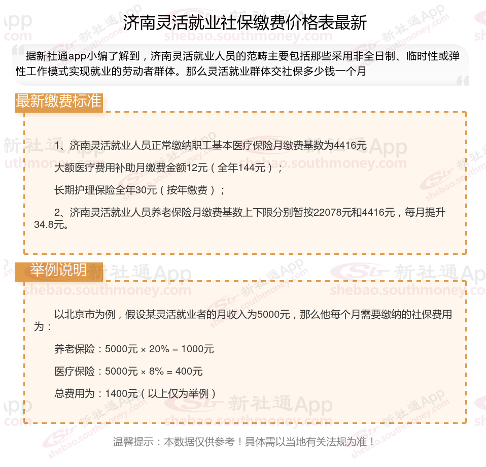
济南灵活就业社保每月交多少钱?2025灵活就业养老社保缴费最新标准,灵活就业人员社保2025缴费标准一览表如下

》》点击新社通app社保计算器,轻松了解您的社保缴费明细!
提示:济南灵活就业人员每个月的缴费压力还是比较大的,每个月的社保费用都是千元,缴费档次越高,灵活就业人员要缴纳的费用也越多。
当缴费档次越高,可以享受到的社保待遇也越多,退休后可以领到的养老金也越多,100%的缴费档次缴纳灵活就业社保比60%的缴费档次缴纳灵活就业社保可以领到的钱要多。
济南2025年灵活就业人员社保缴费标准公布
据新社通app显示,2024-2025年济南灵活就业人员养老保险的缴费标准:
养老保险缴费基数的下限为4242元;
养老保险缴费比例为20%。
(注:本文数据仅供参考,具体以当地缴费标准为准)
假设济南地区的同事沈某的灵活就业养老保险缴费基数是4242元。
据新社通app养老保险计算器测算显示,沈某个人需要缴纳的养老保险费为4242元 * 20% =848.4元/月。
需要注意的是,这个计算方式仅作为示例,实际的缴费金额可能会因地区、方案和个人情况的不同而有所差异。如果您需要了解自己具体的缴费金额,建议咨询当地的社保部门或相关机构。
“五险一金”指的是什么
五险一金是指由用人单位为职工缴纳的五种社会保险以及住房公积金,具体包括:
1、生育保险;2、养老保险;3、医疗保险;4、住房公积金;5、工伤保险;6、失业保险;失业保险
失业保险是为了解决符合条件的失业者的生活保证问题而设立的社会保险制。失业保险基金通过筹集资金,为失业者提供失业保险金及失业医疗救助等,帮助他们度过失业期,维持基本生活。
养老保险
养老保险是根据《中华人民共和国社会保险法》建立的一项社会保险,旨在保护劳动者退休后的生活。劳动者到达法定退休年龄后,可以领取退休金,确保老有所养。养老保险金的支付是养老保险制的基本待遇,体现了对劳动者晚年生活的关怀。
医疗保险
医疗保险是依法强制实施的社会保险制,用于解决劳动者及其家属的医疗保险问题。通过向企业及个人征收医疗保险费形成医疗保险基金,为参保人员提供医疗保险及医疗补助,减轻因疾病带来的经济负担。
住房公积金
住房公积金是住房改的一项重要方案,由企业和劳动者各缴纳一定的住房基金。符合提取条件的职工可以提取住房公积金,用于购买、建造、翻建、大修自住住房,或者在购买商品房时享受更低的住房贷款利息,从而减轻购房负担。
工伤保险
工伤保险是面向企业或用人单位筹集工伤保险基金,用于补偿职工因工伤事而导致的收入丧失和医疗保险待遇的一种社会保险制。其基本待遇包括工伤期间的收入保险、工伤抚恤、工伤医疗保险等,旨在保护职工因工作遭受伤害或者患职业病时获得医疗救治和经济补偿。
生育保险
生育保险是针对生育妇女设立的社会保险制,旨在解决生育妇女孕产哺乳期间的收入和生活保证问题。生育保险基金通过筹集资金,为生育妇女提供生育医疗保险、产假及产假工资等,确保她们在生育期间得到必要的经济支持。
一次性补缴社保,缴费地选择秘籍
在税务局补缴社保。
线下税务局和支付宝、微信等线上平台,是实现一次性补缴社保的主要缴费渠道,下面为具体的操作流程:
缴费渠道与流程
线下缴费(主要方式)
在社保部门确认补缴资格并获取补缴单后,需前往税务局窗口完成缴费。该方式适用于所有符合条件的一次性补缴申请。
示例:黑龙江绥化市的案例中,用户需携带补缴单到税务局缴纳费用,8年3个月的补缴费用为16000元。
线上缴费(部分地区适用)
通过支付宝或微信的社保缴费功能操作:
支付宝:进入“市民中心”→“办事大厅”→“社保缴费”,输入信息后完成支付。
微信:点击“城市服务”→“社保功能”→“社保缴费”,选择补缴并支付。
注意:线上补缴需提前咨询当地法规,部分区域可能不支持或涉及滞纳金。
注意事项
时效性:线上补缴功能可能因地区调整而变化,建议优先通过社保局官网或12333热线确认最新流程。
法规差异:灵活就业人员通常无法一次性补缴,但职工养老保险或城乡居民养老保险符合条件的可申请。
材料准备:需携带身份证、社保卡、《补缴申请表》等材料,具体要求以当地社保中心消息为准。
总结?:线下税务局是主要缴费渠道,线上平台需结合当地使用,建议优先咨询社保部门。灵活就业社保断交了还能续交吗
灵活就业社保中间断缴,正常来说无法进行补缴,然而满足相关条件就能实现补缴。??
1、补缴条件及方式
灵活就业人员的社保中断后,补缴并非无条件。通常,因忘记缴费导致的社保断缴是无法补缴的。但有些地方在特殊时期允许当年年底前进行补缴。补缴方式一般需灵活就业人员携带本人的社保卡和身份证,直接前往就近的社保局办理。
2、补缴的注意事项
补缴时间限制:灵活就业人员应注意补缴的时间限制,尽量在时间内完成补缴,以避免产生更多的滞纳金或不良记录。
滞纳金问题:补缴社保时,除应缴纳的社保费用外,还需支付滞纳金。滞纳金按天计算,断缴时间越长,滞纳金越多。因此,尽早补缴可减少经济损失。
3、补缴的意义
对于灵活就业人员来说,补缴社保具有重要意义。首先,补缴可以确保达到法定退休年龄时累计缴费满十五年,从而按月领取基本养老金。其次,对于有购房或落户需求的人员来说,连续缴纳社保是满足相关条件的基础。通过补缴,可以保持社保的连续性,进而享受相应的权益。
这里呈现的数据及内容仅供参考,实际操作应以当地法规为依据。希望能帮到您,欢迎您关注新社通app,探寻更多社保专业资讯。