灵活就业社保每月进行缴费,其中包括养老保险和职工保险,缴费金额的确定取决于缴费基数。随新社通-app小编了解一下具体详情。
海东灵活就业社保每月交多少钱?

》》新社通APP社保计算器,一键算出您的社保缴费明细!
提示:海东灵活就业人员每个月的缴费压力还是比较大的,每个月的社保费用都是千元,缴费档次越高,灵活就业人员要缴纳的费用也越多。
当缴费档次越高,可以享受到的社保待遇也越多,退休后可以领到的养老金也越多,100%的缴费档次缴纳灵活就业社保比60%的缴费档次缴纳灵活就业社保可以领到的钱要多。
海东2025年灵活就业人员社保缴费标准公布
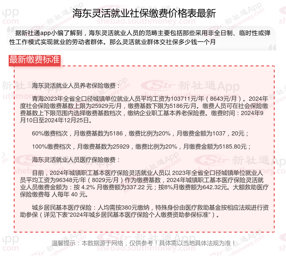
据新社通app显示,2024-2025年海东灵活就业养老保险的缴费标准:
最低缴费基数为:0元;
个人缴纳0%。
请注意,以上缴费标准仅供参考,具体方案可能会根据地区和时间的变化而有所调整。如有需要,查阅当地社保部门公布的新规或咨询相关部门以获取最准确的信息。
假设海东有个同事吕某的养老保险缴费基数为0元,缴费比例为0%,那么吕某的养老保险缴费金额计算如下:
据新社通app养老保险计算器显示,个人缴费金额=0元×0%=0元/月。
请注意,上述例子中的缴费比例仅用于演示目的,实际的缴费比例可能因地区和方案的不同而有所差异。在实际计算时,应参考当地社保部门公布的具体法规。
此外,社保养老金的计算还涉及到个人账户养老金和基础养老金等多个因素,具体计算方式也可能因地区和方案的不同而有所差异。因此,在规划个人养老保险时,建议咨询当地社保部门或专业机构,以获取更准确的信息和建议。
什么是社保呢?
直白定义,社保缴纳是个人和单位遵循法规,向社会保险系统履行费用缴纳责任的行为。社保全称为“社会保险”,是依法建立的社保制,旨在保护公民在年老、疾病、工伤、失业、生育等情况下依法从社会获得物质帮助的权利。社保缴费金额的多少由缴费基数、缴费比例,以及当地根据社保管理制定的具体法规等因素确定。
企业公司如何交五险一金
?五险一金?怎么交?五险一金缴纳需区分单位和个人身份,单位职工由用人单位统一办理,灵活就业人员可自行缴纳部分险种。?具体流程和比例如下~~
(一)、个人缴纳方式(灵活就业适用)
仅能缴纳养老保险和医疗保险?,部分地区支持公积金自愿缴存:
1、银行代扣:签订代扣协议后自动划款,适合不熟悉线上操作的人群。
2、现场办理:携带身份证至社保/公积金窗口,由工作人员教完成。
3、线上办理:通过当地社保局或公积金官网完成,需绑定银行卡或第三方支付。
?(二)、单位缴纳流程(以北京为例)?
社会保险登记:单位需在用工30日内办理社保登记,通过北京市企业服务e窗通平台在线填报员工信息,同步完成“五险一金”开户。需提交营业执照、法人身份证等材料。
住房公积金缴存:首次为员工缴存时,通过同一平台添加职工信息并选择缴存方式(委托银行收款、转账支票等)。委托收款可实现自动扣缴,无需现场办理。
?缴费比例(全国通用)?
1、住房公积金:单位与个人各5%-12%(比例一致)。
2、医疗保险:单位8%-9.5%,个人2%
3、生育保险:单位0.5%-0.7%,个人不缴
4、养老保险:单位16%,个人8%
5、失业保险:单位0.5%-2%,个人0.3%-1%
6、工伤保险:单位0.2%-1.9%(行业差异),个人不缴
(三)、注意事项
要点:单位主导五险一金缴纳,个人可通过多渠道补缴养老和医疗;缴费比例和基数需结合当地与工资水平确定。
缴费基数:通常为职工月平均工资,但设有上下限(例如2025年天津养老保险基数范围为5013-25065元)。
停缴处理:员工离职后,单位需及时办理社保和公积金停缴手续。
跨地区差异:具体比例和流程可能因城市调整,需以当地社保局或住房公积金管理中心为准。
对于已经断交的灵活就业社保,允许进行续缴吗?
灵活就业社保中间中断后,一般是不能补缴的,但在一定条件下是可以补缴的。
1、补缴条件及方式
灵活就业人员的社保中断后,补缴并非无条件。通常,因忘记缴费导致的社保断缴是无法补缴的。但有些地方在特殊时期允许当年年底前进行补缴。补缴方式一般需灵活就业人员携带本人的社保卡和身份证,直接前往就近的社保局办理。
2、补缴的注意事项
补缴时间限制:灵活就业人员应注意补缴的时间限制,尽量在时间内完成补缴,以避免产生更多的滞纳金或不良记录。
滞纳金问题:补缴社保时,除应缴纳的社保费用外,还需支付滞纳金。滞纳金按天计算,断缴时间越长,滞纳金越多。因此,尽早补缴可减少经济损失。
3、补缴的意义
对于灵活就业人员来说,补缴社保具有重要意义。首先,补缴可以确保达到法定退休年龄时累计缴费满十五年,从而按月领取基本养老金。其次,对于有购房或落户需求的人员来说,连续缴纳社保是满足相关条件的基础。通过补缴,可以保持社保的连续性,进而享受相应的权益。
以上就是社保相关知识,内容及数据仅供参考,欢迎关注、下载新社通app!