灵活就业社保成为很多自由职业者和打工人空窗期的最佳选择。那具体缴费是多少呢?接下来随新社通一起了解灵活就业人员社保缴费的详情。
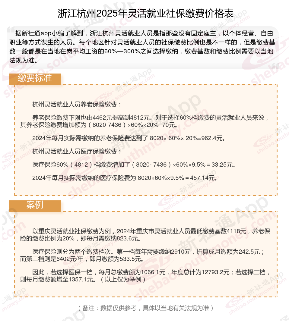
据新社通app数据显示,浙江杭州灵活就业养老缴费基数明细如下:
养老缴费缴费基数为:4462元;
个人缴费比例:20%;
(注:本文数据仅供参考,具体以当地缴费标准为准)
那么,浙江杭州灵活就业者社保一个月需要交多少钱?根据新社通app-社保缴费查询工具提供的2025社保缴费标准详情数据:

》》还不知道自己社保缴纳明细吗?点击新社通app社保计算器,查询所在城市社保缴费明细!
新社通app数据所得,数据仅供参考。
灵活就业保险不想交了,能退钱吗?
灵活就业社保退费的基本情况
灵活就业人员缴纳社保时,费用全部由个人承担,通常按照缴费基数的20%缴纳,其中只有8%进入个人账户,这部分费用在退保时是可以退还的。而另外的12%则划入统筹账户,这部分费用是无法退还的。因此,灵活就业人员如果选择退保,将会损失12%的社保费用。
灵活就业社保退费的流程
具体的退费流程可能因地区而异,但通常包括以下步骤:首先,参保人员需要提供相关证明材料,如出国定居证明、户口核销证明等;其次,需要向最后参保单位劳资负责处提交退保申请;然后,单位劳资负责人会持相关证明材料到社保大厅办理退保手续;最后,参保人员可以到单位领取返还的社保费用。
灵活就业社保退费的条件
灵活就业人员社保缴费可以退,但需要满足一定条件。一般来说,只有在参保人员死亡、出国定居或者缴费不满15年等特定情况下,才能申请退还个人账户部分的费用。此外,如果是参保人自己全额承担社保费用的,那么只能退还个人账户部分的三分之一,其余三分之二是属于单位缴费部分,无法退还。
需要注意的是,社保退保是一项严肃的事情,应该谨慎考虑。在退保前,建议咨询专业律师或社保机构工作人员,以确保自己的权益得到保护。
社会保险交多少年才可以领钱?
法定退休年龄是指劳动者在符合特定条件下可以开始享受基本养老保险待遇的年龄。这一年龄限制由法律、法规,不同地区的法定退休年龄可能存在差异。法定退休年龄根据性别和工种的不同而有所区分。一般来说,男性的法定退休年龄为60周岁,而女性职工的法定退休年龄为50周岁,女性干部的法定退休年龄为55周岁。这些法规适用于大多数劳动者。然而,对于从事特殊工种的劳动者,法定退休年龄可能会有所不同。例如,从事井下、高空、高温、特别繁重体力劳动或其他有害身体健康的工作的劳动者,可能会享有提前退休的权益。此外,对于因病或非因工致残的劳动者,经过鉴定完全丧失劳动能力的,也可能会有提前退休的法规。
请注意,这些法规并非一成不变。随着社会经济的发展和人口老龄化的加剧,可能会对法定退休年龄进行适当调整。因此,具体的法定退休年龄应以当时的法律、法规和方案为准。为了获取最准确的信息,建议劳动者定期查阅相关法律法规和方案,或者咨询当地的有关部门。
温馨提示:本数据仅供参考!具体需以当地有关法规为准!