五险一金:即养老保险、医疗保险、失业保险、工伤保险、生育保险以及住房公积金。
接下来了解一下,青海西宁灵活就业人员社保缴费标准是多少?退休能领多少钱呢?根据新社通app-社保缴费查询工具提供的2025社保缴费标准详情数据:

》社保缴费不迷茫,用新社通社保计算器,查询您的社保缴费金额!
新社通社保计算器计算所得,数据仅供参考。
据新社通app数据显示,青海西宁灵活就业养老保险缴费基数2024-2025年最新标准如下:
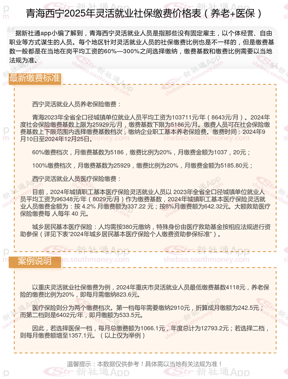
最低缴费基数:5186元;
个人缴费比例:20%;
(注:本文数据仅供参考,具体以当地缴费标准为准)
社保续交需要哪些手续?
单位社保中断个人该如何续缴社保?
一、入职新单位
若能在短期内找到新工作,可向新单位申请社保转移接续。这样,之前的缴费年限和个人账户资金都能保留,个人只需按新单位要求继续缴纳社保。
二、个人窗口续交
若短期内未找到新工作或选择自主创业,可到当地社保经办机构以个人身份开设窗口续交社保。需携带身份证、社保卡等资料办理手续,并按要求缴纳社保费。
三、中断期间补缴
对于社保中断期间未缴纳的费用,个人可选择补缴。补缴的年限和金额根据中断时间和当地法规要求。个人可到社保经办机构咨询并办理补缴手续。
一般情况下,参加基本养老保险的个人,达到法定退休年龄时累计缴费满15年的,就可以按月领取基本养老金。例如,一位普通职工从25岁开始参保,一直正常缴费,到40岁时累计缴费满15年,在达到法定退休年龄(男性60岁、女性干部55岁、女性工人50岁)后就可以领取养老金。
养老金= 基础养老金 + 个人账户养老金 + 过渡性养老金
基本养老金=基础养老金+个人账户养老金+过渡性养老金+增发养老金
基础养老金计算公式为:(全省上年度在岗职工月平均工资+本人指数化月平均缴费工资)÷2×缴费期限×1%。
个人账户养老金的计算公式为:个人账户储存额÷预计领取月数。个人账户储存额是缴纳养老保险期间个人缴纳部分所形成的积累,而预计领取月数则根据退休年龄和平均寿命等因素确定12。
过渡性养老保险=退休时在岗月平均工资*实施个人账户前的缴费年限*1.3%*平均指数。
增发养老金=上一年青海西宁在岗职工月平均工资×个人平均缴费工资指数×累计缴费年限(含视为缴费年限)×增发比例。
退休基本退休金计算方式如下:
基础养老金计算公式为:(全省上年度在岗职工月平均工资+本人指数化月平均缴费工资)÷2×缴费期限×1%。
养老金:基础养老金=(全省上年度在岗职工月平均工资+本人指数化月平均缴费工资)÷2×缴费年限×1%。公式中,本人指数化月平均缴费工资=全省上年度在岗职工月平均工资×本人平均缴费指数。
个人账户养老金的计算公式为:个人账户储存额÷预计领取月数。个人账户储存额是缴纳养老保险期间个人缴纳部分所形成的积累,而预计领取月数则根据退休年龄和平均寿命等因素确定12。
个人账户养老金=个人账户储存额÷计发月数(计发月数根据退休年龄和当时的人口平均寿命来确定。计发月数略等于(人口平均寿命-退休年龄)X12。目前50岁为195、55岁为170、60岁为139,不再统一是120了)
过渡性养老保险=退休时在岗月平均工资*实施个人账户前的缴费年限*1.3%*平均指数。
增发养老金=上一年青海西宁在岗职工月平均工资×个人平均缴费工资指数×累计缴费年限(含视为缴费年限)×增发比例。
退休养老金就是退休工资吗?
资金渠道不同:
养老金的资金来源则是社会保险资金。领取养老金的人员需要在退休前缴纳养老保险费用,且缴费年限不少于15年。
退休金一般都是相关部门列支,未参加养老保险社会统筹的退休人员(如公务员、事业单位人员,不含事业单位企业化管理的单位)的退休待遇简称退休金或退休生活费;
概念不同:
养老金是一种社会保险的重要组成部分,主要是为了给退休人员提供经济上的来源。在劳动者退休后,他们可以通过养老基金的积累和支付来确保退休后的基本生活需求。
退休金,是企业或事业单位职工或工作人员退休后一次或分次支付给职工的服务酬劳的一部分。企业制订的退休方法,应有利于提高职工的劳动积极性,使其老有所依,对社会的安定和提高企业效益均有益处。
缴费方式不同:
社会养老保险费用一般由参保人员的单位代扣代缴,部分存入个人账户。社会养老保险的缴费标准往往遵循统一的缴费准则;
退休金是不用缴纳任何费用的。
领取方式不同:
养老金则是按月领取。领取养老金的主体主要是企事业单位的退休人员。
退休金可以按月领取,也可以按年领取,甚至一次性支付。领取退休金的主体通常是事业单位的退休人员。
(备注:数据仅供参考,具体以当地有关法规为准)