公司社保就是我们日常说的五险,包括包括养老保险、医疗保险、失业保险、工伤保险和生育保险。其中养老保险、医疗保险和失业保险,这三种险是由企业和个人共同缴纳的保费,工伤保险和生育保险完全是由企业承担的。
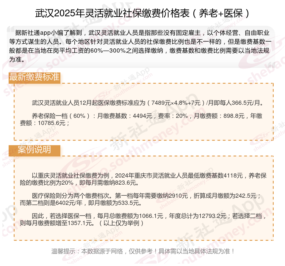
接下来了解一下,武汉灵活就业人员社保缴费标准是多少?退休能领多少钱呢?根据新社通app-社保缴费查询工具提供的2025社保缴费标准详情数据:

如何了解自己的社保缴纳明细吗?点击新社通app社保计算器,帮您计算!
新社通app数据所得,数据仅供参考。
据新社通app数据显示,2024-2025年武汉灵活就业人员养老保险的缴费标准:
养老保险缴费基数的下限为4224元;养老保险缴费比例为20%。
(注:本文数据仅供参考,具体以当地缴费标准为准)
什么是社保缴纳基数?
社保的基数通常都是按照职工上一年度工资收入的月平均额确定的,根据要求,每年的1月开始,单位应该到社保机构确定社保缴费基数,如果用人单位没有按要求进行社保申报,缴费机构会按照上一年月缴费基数的110%确定社保缴费基数。
累计缴满15年即可,不过要等到退休后才能领取。而且社保是多缴多得的,缴的越多、越久,退休后能领的养老金就越多。实际上目前的养老保险最低累计缴费年限是达到,15周年,无论是职工养老保险也好还是城乡居民养老保险也好它的最低缴费年限,都是15周年。
养老保险待遇支出包括按支付给参保城乡居民的基础养老金和个人账户养老金,以及丧葬补助金。基础养老金指按计发标准,由各级为符合待遇领取条件的参保城乡居民全额予以补助的养老金待遇。
养老金通常是有基础养老金,个人账户养老金以及过渡性养老金来进行组成的。
基本养老金=基础养老金+个人账户养老金+过渡性养老金+增发养老金
基础养老金=(全省上年度在岗职工月平均工资×a+本人指数化月平均缴费工资)÷2×缴费年限(含视同缴费年限)×1%。
基础养老金
= (P + P × i ) ÷ 2 × n × 1%
= P × (1 + i)÷ 2 × n × 1%
P:退休上年度当地在岗职工月平均工资
i:本人历年缴费指数的平均值(缴费指数=本人缴费工资基数÷社会平均工资)
n:本人累计缴费年限(含视同缴费)
个人账户养老金:以个人账户储存额除以计发月数。计算公式为:个人账户养老金 = 参保人员退休时个人账户累计储存额 ÷ 计发月数。
退休时当地上一年度在岗职工月平均工资:指退休当年所在城市或地区上一年度所有在岗职工的月平均工资。
本人平均工资指数:是指个人历年缴费基数与当地社会平均工资的比值的平均数。
缴费年限:指个人实际缴纳养老保险费的年数。
过渡性养老金:过渡性养老金仅适用于 1996 年之前工作的人。具体资格和付款方式因地域而异。
增发养老金=上一年武汉在岗职工月平均工资×个人平均缴费工资指数×累计缴费年限(含视为缴费年限)×增发比例。
2025退休人员退休金计算方法:
基础养老金=(全省上年度在岗职工月平均工资×a+本人指数化月平均缴费工资)÷2×缴费年限(含视同缴费年限)×1%。
基础养老金
= (P + P × i ) ÷ 2 × n × 1%
= P × (1 + i)÷ 2 × n × 1%
P:退休上年度当地在岗职工月平均工资
i:本人历年缴费指数的平均值(缴费指数=本人缴费工资基数÷社会平均工资)
n:本人累计缴费年限(含视同缴费)
个人账户养老金:以个人账户储存额除以计发月数。计算公式为:个人账户养老金 = 参保人员退休时个人账户累计储存额 ÷ 计发月数。
退休时当地上一年度在岗职工月平均工资:指退休当年所在城市或地区上一年度所有在岗职工的月平均工资。
本人平均工资指数:是指个人历年缴费基数与当地社会平均工资的比值的平均数。
缴费年限:指个人实际缴纳养老保险费的年数。
过渡性养老金:过渡性养老金仅适用于 1996 年之前工作的人。具体资格和付款方式因地域而异。
增发养老金=上一年武汉在岗职工月平均工资×个人平均缴费工资指数×累计缴费年限(含视为缴费年限)×增发比例。
退休工资和养老金的区别
缴费方式不同:
社会养老保险费用一般由参保人员的单位代扣代缴,部分存入个人账户。社会养老保险的缴费标准往往遵循统一的缴费准则;
退休金由单体或企业提供,不需要受益人缴费即可享受;
资金渠道不同:
养老金的资金来源则是社会保险资金。领取养老金的人员需要在退休前缴纳养老保险费用,且缴费年限不少于15年。
退休金的资金来源主要针对未参加养老保险的退休人员。这些人员在退休之前不需要缴纳任何费用。
概念不同:
养老保险,全称社会基本养老保险,是根据一定的法律和法规,为解决劳动者在达到解除劳动义务的劳动年龄界限,或因年老丧失劳动能力退出劳动岗位后的基本生活而建立的一种社会保险体系。养老保险是社会保险体系的重要组成部分,是社会保险五大险种中最重要的险种之一。养老保险的目的是为保证老年人的基本生活需求,为其提供稳定可靠的生活来源。
退休金:是社会保险体系的重要组成部分,它对于保护老年人基本生活、维护社会稳定以及促进经济发展都具有重要意义。通过退休金,老年人可以在退休后获得稳定的经济来源,从而维持其基本生活水平。同时,退休金也有助于减轻年轻人的经济负担,促进社会和谐与发展。
领取方式不同:
养老金则是按月领取。领取养老金的主体主要是企事业单位的退休人员。
退休金可以按月领取,也可以按年领取,甚至一次性支付。领取退休金的主体通常是事业单位的退休人员。
温馨提示:本数据源于网络,仅供参考!具体需以当地具体法规为准!