按月缴纳的灵活就业社保包含养老保险和职工保险,缴费金额的多少由缴费基数的高低来定。随新社通-app小编了解一下具体详情。
什么是社保呢?
缴纳社保,简单来说,是个人和单位依据法律,向社会保险体系支付费用的过程。社保全称为“社会保险”,是依法建立的社保制,旨在保护公民在年老、疾病、工伤、失业、生育等情况下依法从社会获得物质帮助的权利。社保的缴费金额取决于多个因素,包括缴费基数、缴费比例以及所在地的具体法规等。
石家庄2025年灵活就业社保养老缴费标准是多少钱一个月,石家庄灵活就业社保每月交多少钱?

》》》点击新社通社保在线计算器,轻松测算您的社保每月交多少!
当社保缴费档次越高,可以享受到的社保待遇也越多,退休后可以领到的养老金也越多,100%的缴费档次缴纳灵活就业社保比60%的缴费档次缴纳灵活就业社保可以领到的钱要多。
石家庄2025年灵活就业人员社保缴费标准公布
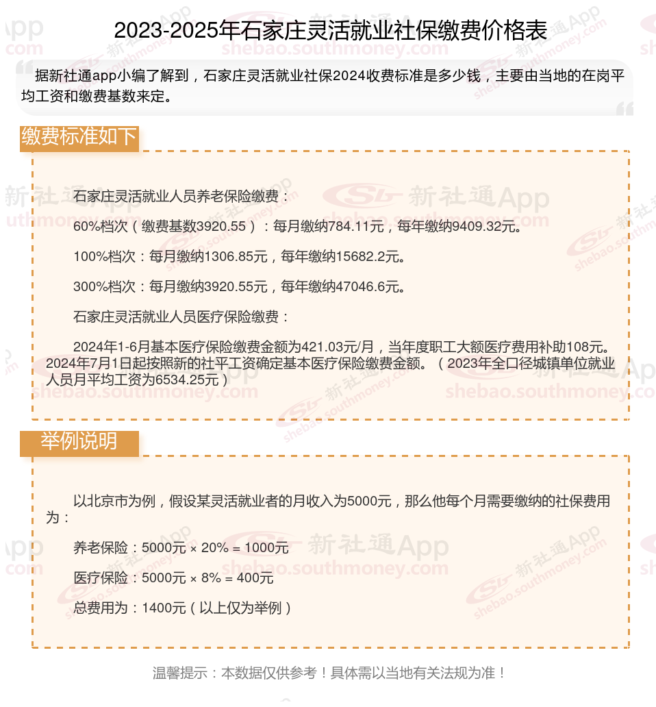
据新社通app显示,石家庄灵活就业养老保险缴费基数2024-2025年最新标准如下:
最低缴费基数:3726元;
个人缴费比例:20%;
(注:本文数据仅供参考,具体以当地缴费标准为准)
假设石家庄亲戚杨某的月工资为3726元,当地的灵活就业养老保险缴费基数为3726元。
据新社通app养老保险计算器显示,杨某个人缴费额:灵活就业个人按照其缴费基数的20%缴纳养老保险费。因此,杨某每月需要缴纳的养老保险费为3726元 *20% = 745.2元。
另外,需要注意的是,养老保险的缴费比例和基数可能会随着方案的调整而发生变化。因此,在计算养老保险缴费金额时,需要参考当地的最新方案和法规。
社保和五险一金什么区别
社保和五险一金什么区别
社保和五险一金主要在概念和报销范围上有所区别:
报销范围:社保往往只报销养老保险、医疗保险、生育保险、失业保险、工伤保险五险;而五险一金除了以上五险外,还多了一个住房公积金,五险一金包含社保,但社保中没有住房公积金。
概念:社保是社会保险的简称,社会保险包括五个险种;而五险一金指的是养老保险、生育保险、医疗保险、失业保险、工伤保险和住房公积金。
若灵活就业社保出现断缴情况,能否继续缴纳?
通常情况下,灵活就业社保中断无法补缴,不过满足特定条件时则可以进行补缴操作。?
1、补缴条件及方式
灵活就业人员的社保中断后,补缴并非无条件。通常,因忘记缴费导致的社保断缴是无法补缴的。但有些地方在特殊时期允许当年年底前进行补缴。补缴方式一般需灵活就业人员携带本人的社保卡和身份证,直接前往就近的社保局办理。
2、补缴的注意事项
补缴时间限制:灵活就业人员应注意补缴的时间限制,尽量在时间内完成补缴,以避免产生更多的滞纳金或不良记录。
滞纳金问题:补缴社保时,除应缴纳的社保费用外,还需支付滞纳金。滞纳金按天计算,断缴时间越长,滞纳金越多。因此,尽早补缴可减少经济损失。
3、补缴的意义
对于灵活就业人员来说,补缴社保具有重要意义。首先,补缴可以确保达到法定退休年龄时累计缴费满十五年,从而按月领取基本养老金。其次,对于有购房或落户需求的人员来说,连续缴纳社保是满足相关条件的基础。通过补缴,可以保持社保的连续性,进而享受相应的权益。
以上就是社保相关知识,内容及数据仅供参考,欢迎关注、下载新社通app!