三亚什么条件可以申办4050补贴?三亚社保4050补贴标准咋样?2025年三亚4050补贴可以领多少钱?若要享受4050补贴,年龄方面要求女性年满40周岁,男性年满50周岁。
只要就业困难人员达成灵活就业,经人社部门认定通过,并且以个人身份缴纳社会保险费,即可得到社会保险补贴。新社通app小编带你知晓4050具体补贴条件。
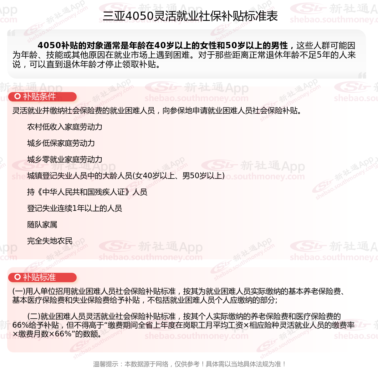
第一、三亚社保4050补贴标准咋样?2025年三亚4050补贴可以领多少钱?三亚4050补贴的获取条件,主要涵盖以下方面
年龄条件
4050补贴面向女性年满40周岁、男性年满50周岁的就业困难灵活就业人员,旨在为他们提供帮助,这是该补贴的基本年龄门槛。
就业与社保条件
依法进行失业登记:申请人需要在各级公共就业服务机构进行失业登记,表明其目前的就业状态。
自费缴纳社会保险费:申请人需要灵活就业后自费缴纳社会保险费,包括养老保险费和医疗保险费。这是领取补贴的重要前提,确保申请人在就业困难时仍能保持社保的连续性。
其他条件
在申请4050补贴时,申请人需要按照一定流程进行申请和审核。首先,到户籍所在社区劳动工作站申报,并提供相应资料;然后,经劳动工作站、所初审、展示后,报市就业办审核;最后,合格后交市财部门复核,并通过指定的银行直接支付给申请者本人。
不得为城乡居民养老保险参保人:如果申请人参加的是城乡居民养老保险,则无法领取4050补贴。因为该补贴主要针对的是城镇职工养老保险的参保人,城乡居民养老保险的缴费负担较低,因此不享受此补贴。
就业困难认定:申请人需要被认定为就业困难人员。这一认定通常基于申请人的就业、技能水平、家庭状况等因素,由相关部门进行综合评估。

三亚灵活人员申请4050需要什么材料?
1、《就业失业登记证》(或《就业创业证》)原件;
2、本人社保卡原件及复印件一份(社保卡非中国银行卡的需要另行提供本人中国银行银行卡复印件一份);
3、就业困难人员的对应证明材料:计生户需提供乡镇计生办开具的证明;残疾人需提供第三代残疾人证、低保户需开具低保证明、精准扶贫户由村里开具证明;被征地农民需要提供被征地农民养老审核表(选择其中一种,城镇居民不用,被征地农民第二次办理无需再提供证明材料);首次办理还应提供《就业困难人员认定申请表》两份;
4、灵活就业社保缴交发票(完税证明)、医保对账单原件(有交职工医保的才需要提供,请前往中国银行打印对账单);
5、《就业困难人员灵活就业享受社保补贴申报表》(附件2)
6、户口簿原件及复印件一份(首页和本人页复印在同一张A4纸上);
7、本人居民身份证原件及复印件一份;
三亚补贴多少钱一个月?三亚灵活就业4050补贴标准:

三亚申请4050社保补贴的办理地点
线下办理方法:市档案托管中心:在街道劳动事务所审核通过后,申请人需持相关材料到市档案托管中心办理社保补贴手续。
线下办理方法:劳动有关部门:市档案托管中心审核无误后,会将材料上报劳动有关部门,经进一步审核后,由相关部门拨付资金。
线上办理方法:部分地区的申请人可通过当地网站进行线上申请,如广东地区可通过广东服务网申请。线上申请需按照网站提示填写相关信息并上传所需材料。
线下办理方法:街道(乡镇)劳动事务所:申请人可携带相关材料到户籍所在地的街道(乡镇)劳动事务所进行申请复核。
第二、“五险一金”指的是什么
五险一金?是指用人单位为劳动者提供的五种社会保险和一种住房公积金的合称,旨在为劳动者提供全面的社保和住房支持。以下是五险一金的具体内容及其作用:
1. ?五险?
1、生育保险:为员工提供生育津贴,以及产前、产后的医疗保险,支持生育权益。
2、养老保险:为员工退休后的生活提供资金支持,确保退休后的基本生活保证。
3、失业保险:为失业的员工提供一定期限内的生活保证,帮助其渡过失业期。
4、医疗保险:用于支付员工的医疗费用,包括住院、门诊、购药等,减轻医疗负担。
5、工伤保险:用于支付员工在工作中发生事或职业病时的医疗费用和工伤待遇,保证工作安全。
2. ?一金?
住房公积金:为员工购房、租房提供资金支持,帮助其改善住房条件。
总之,随着发展社会保险事业,建立社会保险制,设立社会保险基金,使劳动者在年老、患病、工伤、失业、生育等情况下获得帮助和补偿。
社会保险基金按照保险类型确定资金来源,逐步实行社会统筹。用人单位和劳动者必须依法参加社会保险,缴纳社会保险费。
第三、三亚支付宝社保缴费教程来袭,3分钟让你学会线上缴费!
4个主要渠道缴费步骤详解
(一)支付宝缴费:适合移动支付的年轻群体
打开支付宝首页,点击市民中心图标(定位需切换到参保城市)
进入社保板块,选择灵活就业人员缴费或城乡居民缴费
核对系统自动计算的应缴金额(养老保险基数通常为当地社平工资的60%-300%)
点击立即支付,优先使用绑定的储蓄卡,支持分次缴纳全年费用
避坑提示:跨省参保人员需手动修改参保地,否则会默认按手机定位城市缴费。
(二)微信缴费:中老年用户首选操作方式
微信支付页面进入城市服务,搜索电子社保卡并完成申领
在社保缴费栏目中选择缴费起止时间(例如2025年1月-12月)
医疗与养老险种需分开缴纳,系统自动生成待缴账单
使用零钱或信用卡支付(部分地区限制信用卡缴费)
特殊场景处理:缴费失败时,检查银行卡单笔限额,单日累计缴费超过5万元需分次操作。
(三)地方人社APP缴费:数据最精准的官网渠道
以上海随申办APP为例:
注册后点击“不见面办理”-“社保”
选择“参保缴费”,企业职工需输入公积金账号关联信息
医疗与生育保险合并缴费,系统自动抵扣补贴部分
生成带电子印章的《社会保险费收据》,可下载打印用于个税抵扣
重要功能:开通自动扣款服务,每月10日自动从绑定账户划扣费用,避免漏缴影响医保报销。
(四)国社会保险公共服务平台:跨省通办主要渠道
网页搜索“国社会保险公共服务平台”,完成L4级实名认证
在关系转移栏目办理社保账户归集(适用更换工作城市人群)
使用缴费计算器测算最低/最高缴费档次的退休金差异
支持银联、云闪付等多种支付方式,缴费记录实时同步至全国数据库
本文所涉及的数据和内容仅作参考用途,实际情况请以当地相关法规为准。期望这些信息能给您带来帮助,欢迎关注新社通app,挖掘更多社保专业知识。