灵活就业社保4050补贴标准是什么样的?重庆4050补贴申请条件和流程,4050补贴所惠及的人群,年龄方面需满足女性年满40周岁,男性年满50周岁。
就业困难人员实现灵活就业,经人社部门认定身份,且个人缴纳社会保险费后,便符合社会保险补贴领取要求。新社通app小编为你剖析4050具体补贴条件。
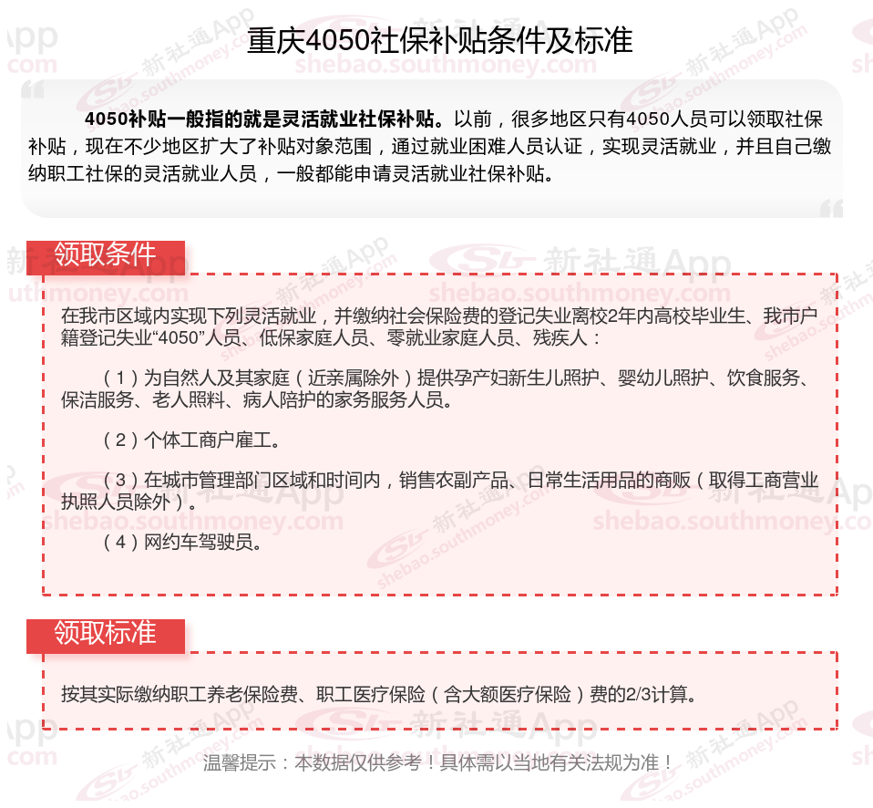
第一、灵活就业社保4050补贴标准是什么样的?2025年重庆4050社保补贴最新多少钱一个月?重庆4050社保补贴如何办理,重庆4050补贴的领取条件主要包括以下几点
年龄条件
4050补贴主要是为了帮扶就业困难的灵活就业人员,其基本年龄标准设定为女性年满40周岁,男性年满50周岁。
就业与社保条件
依法进行失业登记:申请人需要在各级公共就业服务机构进行失业登记,表明其目前的就业状态。
自费缴纳社会保险费:申请人需要灵活就业后自费缴纳社会保险费,包括养老保险费和医疗保险费。这是领取补贴的重要前提,确保申请人在就业困难时仍能保持社保的连续性。
其他条件
不得为城乡居民养老保险参保人:如果申请人参加的是城乡居民养老保险,则无法领取4050补贴。因为该补贴主要针对的是城镇职工养老保险的参保人,城乡居民养老保险的缴费负担较低,因此不享受此补贴。
就业困难认定:申请人需要被认定为就业困难人员。这一认定通常基于申请人的就业、技能水平、家庭状况等因素,由相关部门进行综合评估。
在申请4050补贴时,申请人需要按照一定流程进行申请和审核。首先,到户籍所在社区劳动工作站申报,并提供相应资料;然后,经劳动工作站、所初审、展示后,报市就业办审核;最后,合格后交市财部门复核,并通过指定的银行直接支付给申请者本人。

重庆灵活人员申请4050需要什么材料?
1、《就业失业登记证》(或《就业创业证》)原件;
2、本人社保卡原件及复印件一份(社保卡非中国银行卡的需要另行提供本人中国银行银行卡复印件一份);
3、本人居民身份证原件及复印件一份;
4、灵活就业社保缴交发票(完税证明)、医保对账单原件(有交职工医保的才需要提供,请前往中国银行打印对账单);
5、就业困难人员的对应证明材料:计生户需提供乡镇计生办开具的证明;残疾人需提供第三代残疾人证、低保户需开具低保证明、精准扶贫户由村里开具证明;被征地农民需要提供被征地农民养老审核表(选择其中一种,城镇居民不用,被征地农民第二次办理无需再提供证明材料);首次办理还应提供《就业困难人员认定申请表》两份;
6、户口簿原件及复印件一份(首页和本人页复印在同一张A4纸上);
7、《就业困难人员灵活就业享受社保补贴申报表》(附件2)
重庆补贴多少钱一个月?重庆灵活就业4050补贴标准:

重庆申请4050社保补贴的办理地点
线下办理方法:市档案托管中心:在街道劳动事务所审核通过后,申请人需持相关材料到市档案托管中心办理社保补贴手续。
线上办理方法:部分地区的申请人可通过当地网站进行线上申请,如广东地区可通过广东服务网申请。线上申请需按照网站提示填写相关信息并上传所需材料。
线下办理方法:劳动有关部门:市档案托管中心审核无误后,会将材料上报劳动有关部门,经进一步审核后,由相关部门拨付资金。
线下办理方法:街道(乡镇)劳动事务所:申请人可携带相关材料到户籍所在地的街道(乡镇)劳动事务所进行申请复核。
第二、重庆社保交齐后,每月领取的养老金额是多少?退休时领取数额如何?
社保交满15年后,每月可领取的钱是当月的基础养老金与个人账户养老金等之和。达到退休年龄,且累计缴费年限满15年的,即可享受此待遇。
具体计算方式为:按月领取的基础养老金=(全省上年度在岗职工月平均工资×a+本人指数化月平均缴费工资)÷2×缴费年限(含视同缴费年限)×1%。(基本养老金=基础养老金+个人账户养老金+过渡性养老金?。)
若达到法定退休年龄时累计缴费不足十五年,有两种选择:一是继续缴费至满十五年,然后按月领取基本养老金;二是将养老保险关系转入新型农村社会养老保险或城镇居民社会养老保险,并按享受相应的养老保险待遇。
第三、重庆社保断了能补缴交吗
断交的社保是可以补交的。但具体补交条件因地区、险种和断交时间长短而有所不同。
社保断交期间是可以进行补缴的。补缴社保的方式主要有以下几种:
(一)个人补缴
个人可以选择到社保局直接办理补缴手续。如果是灵活就业人员,可以直接向社保局申请缴纳补缴社保。补缴的时间一般根据个人的实际情况而定,可以补缴最近一段时间内的社保费用。
(二)单位补缴
如果是职工,社保断交后,可以要求单位进行补缴。单位未按时足额缴纳社会保险费的,由社会保险费征收机构责令其限期缴纳或者补足。如果单位逾期仍未缴纳或者补足社会保险费的,社会保险费征收机构可以向银行和其他金融机构查询其存款账户,并可以申请县级以上有关部门作出划拨社会保险费。
(三)中介代交
此外,个人也可以选择通过中介机构代为办理社保补缴手续。这种方式需要支付一定的服务费用,但可以省去个人办理的繁琐流程。
另外,《中华人民共和国社会保险法》第八十六条和第六十三条用人单位未按时足额缴纳社会保险费的,由社会保险费征收机构责令限期缴纳或者补足,并自欠缴之日起按日加收滞纳金;逾期仍不缴纳的,将被处以罚钱。因此,对于单位来说,及时足额缴纳社会保险费是法律的义务,必须严格遵守。
需要注意的是,社保补缴的具体流程可能因地区而异,建议在进行补缴前咨询当地社保局或相关部门了解详细情况。
本文所提供的数据和内容仅作参考,实际情况必须依据当地法规。期望能对您有所帮助,欢迎关注新社通app,挖掘更多社保专业信息。