灵活就业社保的月缴费金额由缴费基数与当地法规共同二定,一般处于几百元至几千元区间,例如2025年部分地区灵活就业人员医保月缴费金额,一档为567.75元,二档为431.49元。随新社通-app小编了解一下具体详情。
什么是社保呢?
社保缴纳,通俗来讲,是个人或单位依据法律,向社会保险体系定期足额支付保险费用的行为。社保费,包括按规交纳的各项社保费、职工住房公积金以及尚未划转的离退休人员费用等。也称为“社保”。社保一般是企业为在职员工代扣购买,个人缴纳一小部分,企业缴纳一大部分。社保缴费金额的确定取决于缴费基数、缴费比例,以及当地根据实际情况公布的具体法规等因素。
2025年灵活就业社保最低要交多少钱?东方灵活就业人员养老、医疗缴费最新明细来了,东方灵活就业社保每月交多少钱?

》》新社通APP社保计算器,一键算出您的社保缴费明细!
提示:东方灵活就业人员每个月的缴费压力还是比较大的,每个月的社保费用都是千元,缴费档次越高,灵活就业人员要缴纳的费用也越多。
当缴费档次越高,可以享受到的社保待遇也越多,退休后可以领到的养老金也越多,100%的缴费档次缴纳灵活就业社保比60%的缴费档次缴纳灵活就业社保可以领到的钱要多。
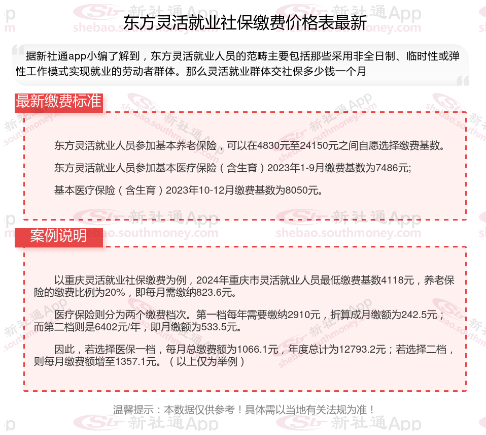
东方2025年灵活就业人员社保缴费标准公布
据新社通app显示,2024-2025年东方灵活就业养老保险的缴费标准:
最低缴费基数为:0元;
个人缴纳0%。
请注意,以上缴费标准仅供参考,具体方案可能会根据地区和时间的变化而有所调整。如有需要,查阅当地社保部门公布的新规或咨询相关部门以获取最准确的信息。
假设东方有个亲戚希某养老保险缴费基数为0元,灵活就业个人按照0%的比例缴纳养老保险费用。则希某的养老保险缴费计算如下:
养老保险费金额=养老保险缴费基数*个人缴费比例
个人缴费部分:
据新社通app养老保险计算器显示,缴费金额:0元 * 0% = 0元。所以,希某每月需要个人缴纳0元的养老保险费用。
请注意,这只是一个基本的计算示例。实际上,养老保险的缴费金额还可能受到其他因素的影响,如个人工资水平超过或低于当地社会平均工资的一定倍数时,缴费基数的确定会有所不同。此外,各地的具体方案也可能会有所差异,因此在实际计算时,需要参考当地的相关方案。
如果您需要具体的计算或了解更详细的信息,建议您咨询当地的社保部门或相关机构,以获取最准确的信息。
“五险一金”指的是什么
五险一金?是指用人单位为劳动者提供的五种社会保险和一种住房公积金的合称,旨在为劳动者提供全面的社保和住房支持。以下是五险一金的具体内容及其作用:
1. ?五险?
1、生育保险:为员工提供生育津贴,以及产前、产后的医疗保险,支持生育权益。
2、失业保险:为失业的员工提供一定期限内的生活保证,帮助其渡过失业期。
3、养老保险:为员工退休后的生活提供资金支持,确保退休后的基本生活保证。
4、工伤保险:用于支付员工在工作中发生事或职业病时的医疗费用和工伤待遇,保证工作安全。
5、医疗保险:用于支付员工的医疗费用,包括住院、门诊、购药等,减轻医疗负担。
2. ?一金?
住房公积金:为员工购房、租房提供资金支持,帮助其改善住房条件。
总之,随着发展社会保险事业,建立社会保险制,设立社会保险基金,使劳动者在年老、患病、工伤、失业、生育等情况下获得帮助和补偿。
社会保险基金按照保险类型确定资金来源,逐步实行社会统筹。用人单位和劳动者必须依法参加社会保险,缴纳社会保险费。
要是灵活就业社保停止缴费,还可以接着续交吗?
一般而言,灵活就业社保中断不支持补缴,不过达到特定要求后便可以办理补缴手续。??
1、补缴条件及方式
灵活就业人员的社保中断后,补缴并非无条件。通常,因忘记缴费导致的社保断缴是无法补缴的。但有些地方在特殊时期允许当年年底前进行补缴。补缴方式一般需灵活就业人员携带本人的社保卡和身份证,直接前往就近的社保局办理。
2、补缴的注意事项
补缴时间限制:灵活就业人员应注意补缴的时间限制,尽量在时间内完成补缴,以避免产生更多的滞纳金或不良记录。
滞纳金问题:补缴社保时,除应缴纳的社保费用外,还需支付滞纳金。滞纳金按天计算,断缴时间越长,滞纳金越多。因此,尽早补缴可减少经济损失。
3、补缴的意义
对于灵活就业人员来说,补缴社保具有重要意义。首先,补缴可以确保达到法定退休年龄时累计缴费满十五年,从而按月领取基本养老金。其次,对于有购房或落户需求的人员来说,连续缴纳社保是满足相关条件的基础。通过补缴,可以保持社保的连续性,进而享受相应的权益。
(备注:数据仅供参考,具体以当地有关法规为准,欢迎关注、下载新社通app!)