依据缴费基数和当地法规,灵活就业社保月缴费金额通常在几百元到几千元,就像2025年有些地区灵活就业人员医保月缴费,一档567.75元,二档431.49元。随新社通-app小编了解一下具体详情。
什么是社保呢?
社保缴费,简单来说,是个人与单位依法依规加入社会保险,按时完成保险费用缴纳的过程。社保全称为“社会保险”,是依法建立的社保制,旨在保护公民在年老、疾病、工伤、失业、生育等情况下依法从社会获得物质帮助的权利。
2025年灵活就业养老社保缴费标准是多少钱一个月?西藏拉萨灵活就业社保每月交多少钱?

》》》快来计算您的社保缴纳计算明细,点击新社通app社保计算器,轻松测算!
当社保缴费档次越高,可以享受到的社保待遇也越多,退休后可以领到的养老金也越多,100%的缴费档次缴纳灵活就业社保比60%的缴费档次缴纳灵活就业社保可以领到的钱要多。
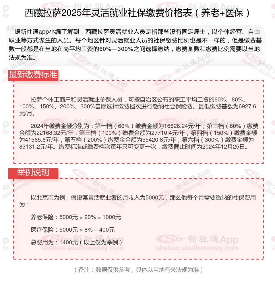
西藏拉萨2025年灵活就业人员社保缴费标准公布
据新社通app显示,西藏拉萨养老保险缴费基数2024-2025年最新标准如下:
西藏拉萨灵活就业人员基本养老保险缴费基数暂按不低于6474元;
缴费比例:个人承担20%;
养老保险缴费个人1294.8元。
(注:本文数据仅供参考,具体以当地缴费标准为准)
假设西藏拉萨地区的朋友康某的灵活就业养老保险缴费基数是6474元。
据新社通app养老保险计算器测算显示,康某个人需要缴纳的养老保险费为6474元 * 20% =1294.8元/月。
需要注意的是,这个计算方式仅作为示例,实际的缴费金额可能会因地区、方案和个人情况的不同而有所差异。如果您需要了解自己具体的缴费金额,建议咨询当地的社保部门或相关机构。
按时交社保的好处是什么
作为城镇职工,如果在单位上班,首先要监督用人单位为自己缴纳社保。在选择用人单位时,最好选择缴纳社保的公司作为就业单位;作为灵活就业人员,在经济承受能力允许的情况下,应当积极参加城镇职工社保或是城乡居民社保;作为城乡居民,如果没有能力或条件参加城镇职工社保,也可以积极参加城乡居民社保。参加社保有这么几个好处:
一是年老了,达到法定的退休年龄,可以按月领取退休金,可享有一个基本的养老保证,为社会、家庭和儿女减轻经济负担;
二是生病住院时不怕。生病住院有基本的医疗报销保证,不会因为一人生病全家返贫、致贫,可以享受更高的生活保证;
三是还可享受生育报销、失业救济、工伤报销等方面的保证;
四是做了不后悔的事情。不会因为年轻时不缴纳社保,到中老年想设法补缴而不能补缴等烦恼,也不会出现因为没有缴纳社保而没有退休金、看不起病等事宜后悔。
一次性补缴社保在哪里交钱?
在税务局补缴社保。
一次性补缴社保的缴费方式,主要分为线下税务局办理和线上平台(支付宝、微信等)操作,具体流程如下:
缴费渠道与流程
线下缴费(主要方式)
在社保部门确认补缴资格并获取补缴单后,需前往税务局窗口完成缴费。该方式适用于所有符合条件的一次性补缴申请。
示例:黑龙江绥化市的案例中,用户需携带补缴单到税务局缴纳费用,8年3个月的补缴费用为16000元。
线上缴费(部分地区适用)
通过支付宝或微信的社保缴费功能操作:
支付宝:进入“市民中心”→“办事大厅”→“社保缴费”,输入信息后完成支付。
微信:点击“城市服务”→“社保功能”→“社保缴费”,选择补缴并支付。
注意:线上补缴需提前咨询当地法规,部分区域可能不支持或涉及滞纳金。
注意事项
法规差异:灵活就业人员通常无法一次性补缴,但职工养老保险或城乡居民养老保险符合条件的可申请。
材料准备:需携带身份证、社保卡、《补缴申请表》等材料,具体要求以当地社保中心消息为准。
时效性:线上补缴功能可能因地区调整而变化,建议优先通过社保局官网或12333热线确认最新流程。
总结?:线下税务局是主要缴费渠道,线上平台需结合当地使用,建议优先咨询社保部门。对于断交的灵活就业社保,可进行续缴操作吗?
灵活就业社保中间断缴,正常来说无法进行补缴,然而满足相关条件就能实现补缴。??
1、补缴条件及方式
灵活就业人员的社保中断后,补缴并非无条件。通常,因忘记缴费导致的社保断缴是无法补缴的。但有些地方在特殊时期允许当年年底前进行补缴。补缴方式一般需灵活就业人员携带本人的社保卡和身份证,直接前往就近的社保局办理。
2、补缴的注意事项
补缴时间限制:灵活就业人员应注意补缴的时间限制,尽量在时间内完成补缴,以避免产生更多的滞纳金或不良记录。
滞纳金问题:补缴社保时,除应缴纳的社保费用外,还需支付滞纳金。滞纳金按天计算,断缴时间越长,滞纳金越多。因此,尽早补缴可减少经济损失。
3、补缴的意义
对于灵活就业人员来说,补缴社保具有重要意义。首先,补缴可以确保达到法定退休年龄时累计缴费满十五年,从而按月领取基本养老金。其次,对于有购房或落户需求的人员来说,连续缴纳社保是满足相关条件的基础。通过补缴,可以保持社保的连续性,进而享受相应的权益。
以上就是社保相关知识,内容及数据仅供参考,欢迎关注、下载新社通app!