什么是灵活就业社保?
根据《社会保险法》的要求,职工应当参加基本养老保险,用人单位和职工本人共同承担相应的保险费。
灵活就业人员、无雇工的个体工商户、在用人单位没有参加基本养老保险的非全日制用工劳动者,可以参加基本养老保险,不过需要自己承担相应的保险费。
医疗保险的表述也是完全一样的,灵活就业人员可以参加职工基本医疗保险。
据新社通app数据显示,呼和浩特灵活就业养老保险的缴费基数为:4863元。灵活就业人员参保缴费的比例为个人20%。
另外,需要注意的是,这些缴费标准可能会随着时间和方案的变化而调整。建议查阅相关消息或咨询当地社保部门。
(注:本文数据仅供参考,具体以当地缴费标准为准)
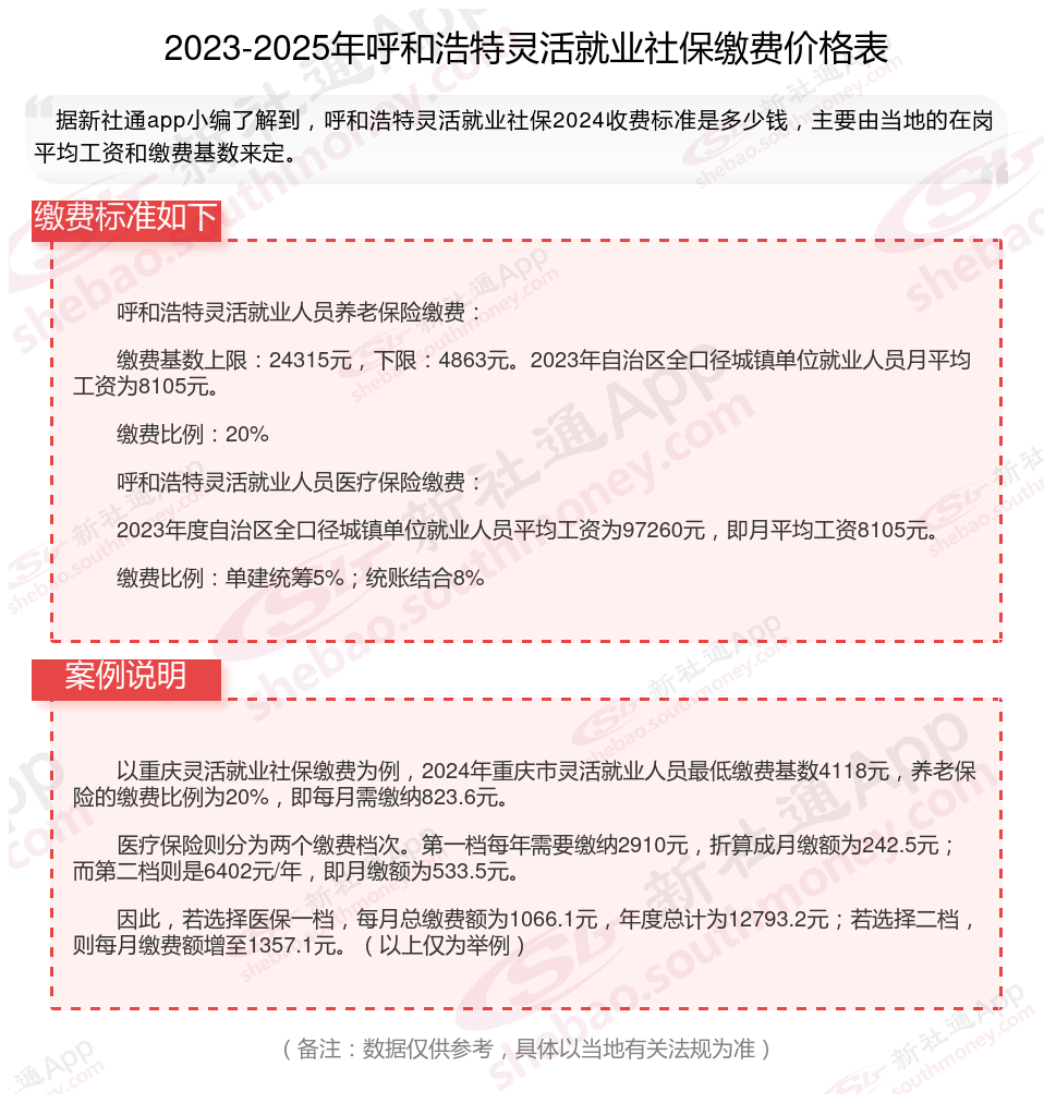
呼和浩特灵活就业人员社保缴费基数2024-2025年最新标准是多少 灵活就业交社保划算吗?下表是2024-2025年呼和浩特社保费用明细参考,根据新社通app-社保缴费查询工具提供的最新数据如下:

呼和浩特灵活就业人员养老保险缴费:
缴费基数上限:24315元,下限:4863元。2023年自治区全口径城镇单位就业人员月平均工资为8105元。
缴费比例:20%
呼和浩特灵活就业人员医疗保险缴费:
2023年度自治区全口径城镇单位就业人员平均工资为97260元,即月平均工资8105元。
缴费比例:单建统筹5%;统账结合8%
》点击新社通app社保计算器,了解你的社保缴费明细!
新社通app数据所得,数据仅供参考。
灵活就业人员参保的基数是可以根据档次来进行选择的,每个省都不一样,且选择性很大,就基本养老保险而言,有的有五个档,有的有七个档,有的有十个档,而基本医疗保险有的分一档,有的分二档,有的分一档,二档,有的可以一次性缴纳的。
灵活就业交社保,值不值?
灵活就业人员买社保是否划算,这个问题并没有一个确定的答案,因为它取决于多种因素,包括个人的经济状况、职业规划、健康状况以及对未来生活的预期等。以下是对这一问题的详细介绍:
划算性介绍
医疗保险:
缴纳的医疗保险可以在生病住院时享受医保报销待遇,减轻个人和家庭的经济负担。
医疗费用是生活中的一大开支,有了医保报销,可以更加安心地应对疾病风险。
养老保险:
灵活就业人员缴纳养老保险后,可以在达到退休年龄后领取养老金,为晚年生活提供稳定的经济保险。
养老金通常会根据经济发展、物价水平等因素进行调整,从而保险退休人员的生活质量。
其他保险:
失业保险、工伤保险和生育保险等也为灵活就业人员提供了一定的经济支持和保险。
例如,女性灵活就业人员可以在生育期间享受生育保险待遇,包括生育津贴和生育医疗费用报销。
法规优惠:
部分地区为灵活就业人员提供社保补贴或优惠法规,如缴费补贴、税收减免等。
这些法规能够减轻灵活就业人员的缴费压力,提高参保的积极性。
不划算的方面
经济压力:
对于收入不稳定的灵活就业人员来说,每月固定的社保费用可能会构成一定的经济压力。
然而,考虑到社保带来的长期保险作用,这种投资可能是值得的。特别是在收入较高的时期,选择较高的缴费档次可以为自己未来的养老和医疗需求储备更多的资金。
参保险种有限:
企事业单位人员缴纳的社保包含医疗、养老、生育、工伤和失业5项,而灵活就业人员以个人身份缴纳职工社保,往往只能享受医疗和养老,无法享受工伤保险等其他险种。
缴费比例与基数:
灵活就业人员需要自行承担全部社保费用,这通常包括养老保险和医疗保险两部分。
缴费比例和基数会根据当地方案有所不同,但一般来说,相对于在职职工,灵活就业人员的缴费比例会更高。
综上所述,灵活就业人员买社保是否划算取决于个人的实际情况和需求。从保险作用来看,社保为灵活就业人员提供了基本的社会保险,有助于减轻因疾病、失业、年老等风险带来的经济压力。然而,从缴费压力和经济负担来看,灵活就业人员需要自行承担全部社保费用,这可能会构成一定的经济压力。因此,在确定是否参保时,需要充分了解当地方案、评估自己的经济状况和未来需求,并咨询专业人士。
温馨提示:本数据仅供参考!具体需以当地有关法规为准!