4050一个月能补贴多少钱?今年4050补贴申报什么时候开始到什么时候结束?4050补贴的享受者,在年龄上需达到女性年满40周岁,男性年满50周岁的标准。
就业困难人员实现灵活就业,经人社部门认定,以个人身份缴纳社会保险费,满足这些情况后,可享受社会保险补贴。新社通app小编马上为你揭晓4050具体补贴条件。
第一、新疆乌鲁木齐灵活就业4050补贴怎么补贴的,不知道灵活就业4050补贴错过了怎么办?新疆乌鲁木齐办理4050社保补贴需要哪些手续材料?新疆乌鲁木齐4050补贴的获取条件,主要涵盖以下方面
一、基础年龄要求
?女性年满40周岁,男性年满50周岁?(部分地区要求女性45周岁、男性55周岁方可申请,需以当地为准)。?
二、就业困难人员认定
需通过当地就业困难人员认证,包括但不限于:
持有非农业户口,且名下无营业执照或未担任企业法人/股东。
下岗失业人员、被征地农民、零就业家庭成员等。
三、社保缴纳与灵活就业状态
灵活就业登记需满1年以上,并提供相关证明(如社区盖章的灵活就业证明)。
以灵活就业身份自行缴纳社保(养老和/或医疗保险),且需先缴费后申领补贴。
四、其他限制条件
部分城市要求社保断缴6个月以上或连续失业登记满一定期限。
未处于养老状态(即未领取养老金)且实际失业。
补充说明
补贴期限:通常为3年,若距离法定退休年龄不足5年(如女性45岁、男性55岁),可延长至退休。
地区差异:各地对年龄、补贴标准等细则可能不同,建议咨询当地社保局或社区劳动工作站。
?4050错过了领补贴怎么办?
领取4050补贴一般是年了较大的人群,由于他们对互联网信息了解不及时,导致错过了申领4050补贴的时间。而错过的人群,可以通过以下几个方法进行补救:
1.是否可以补救
若你符合申请4050补贴条件,在时间内未进行申报,可以到当地街道办咨询一下工作人员看是否可以进行补救。因为有的地区,晚一两天还能进行补救,但距离截止申请日期长达一两个月,肯定是无法补救的。
2.下一年再申请
若错过今年的4050补贴申请,可以明年再申请,但前提是你的年龄没过法定退休年龄,过了法定退休年龄还去申请,也是通过不了的。若老王今年有59周岁了,明年就到60周岁了,到了男性法定退休年龄,明年再去申请4050补贴,是无法通过的。

新疆乌鲁木齐申请4050社保补贴所需证件有哪些?
其他材料:根据当地要求,可能还需提供《申请表》、《灵活就业证明》、《工商营业执照》等相关材料。
户口本:户口本原件及复印件,用于证明申请人的户籍所在地及家庭成员情况。
照片:申请人需提供近期免冠照片若干张,具体数量根据当地要求确定。
失业证明材料:需提供《就业失业登记证》原件和复印件,以及灵活就业个人缴纳的养老保险、医疗保险凭证的原件。若原件丢失,可凭社保经办机构开具的个人缴费证明替代。
身份证:申请人需提供本人身份证原件及复印件,用于核实个人身份信息。
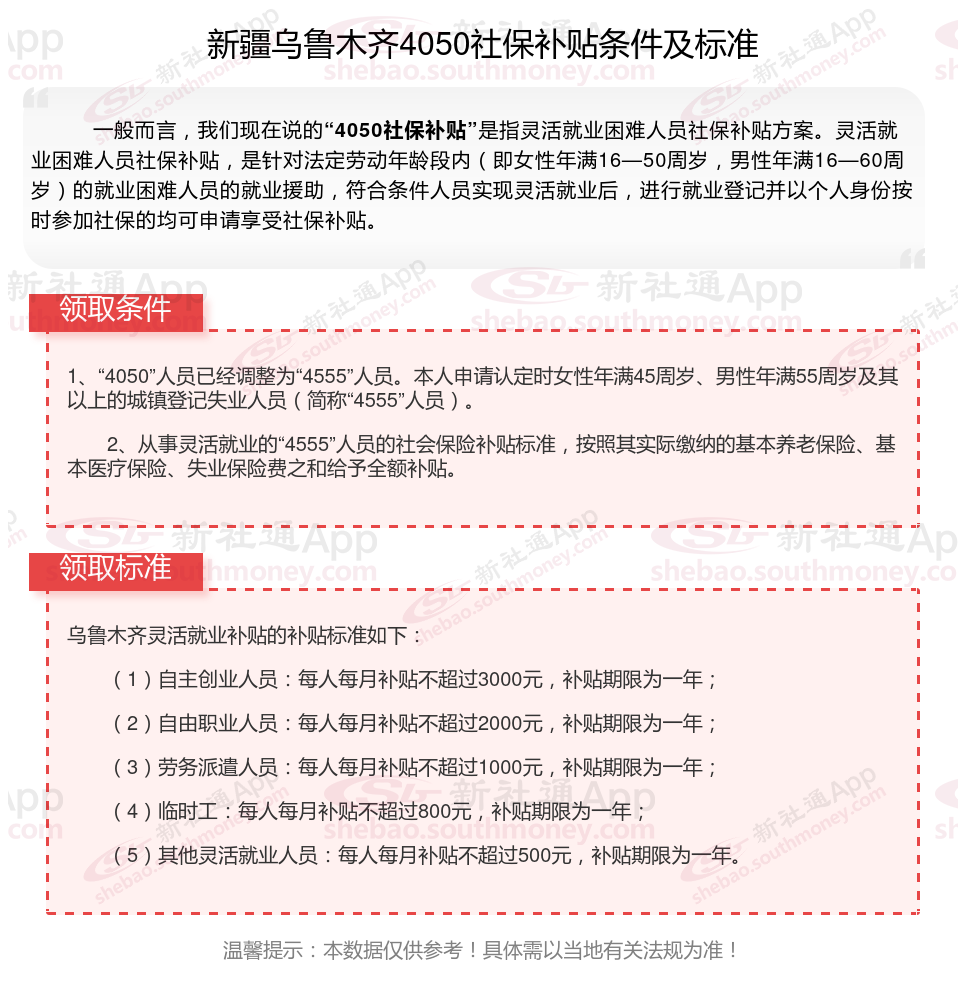
新疆乌鲁木齐补贴多少钱一个月?新疆乌鲁木齐灵活就业4050补贴标准:

新疆乌鲁木齐申请4050社保补贴的办理地点
线下办理方法:市档案托管中心:在街道劳动事务所审核通过后,申请人需持相关材料到市档案托管中心办理社保补贴手续。
线下办理方法:街道(乡镇)劳动事务所:申请人可携带相关材料到户籍所在地的街道(乡镇)劳动事务所进行申请复核。
线上办理方法:部分地区的申请人可通过当地网站进行线上申请,如广东地区可通过广东服务网申请。线上申请需按照网站提示填写相关信息并上传所需材料。
线下办理方法:劳动有关部门:市档案托管中心审核无误后,会将材料上报劳动有关部门,经进一步审核后,由相关部门拨付资金。
第二、城镇职工社保与城乡居民社保有什么不同
报销内容不同:城镇职工社保能提供五个险种的报销;而居民社保仅提供养老保险和医疗保险报销。
缴费金额不同:城镇职工社保是根据社保缴费基数按缴费比例进行缴纳,一年大概需要上万元;居民社保是自由选择缴费档次,一年费用在500~5000元不等。
缴费方式不同:城镇职工社保是按月缴费,单位和个人共同缴费;居民社保是按年缴费,当年交下一年度的社保费用,个人承担费用,给予补贴。
缴纳原则不同:城镇职工是强制参保,单位必须为在职职工参保职工社保;居民社保是自愿原则参保。
报销人群不同:城镇职工报销的人群是有工作单位的职工以及退休人员;居民社保为没有工作单位的城乡居民提供报销。
第三、今年4050补贴申报什么时候开始到什么时候结束?
每个地区的4050补贴申报开始截止时间都不一样,有的8月份开始办理,而有的在年初的时候就开通办理了。为大家整理如下:
1.2021浙江金华4050补贴申请时间从2021年8月25日开始,截止日期为9月10日。
2.2021吉林省图们市4050补贴申请时间从1月4日开始,截止日期为12月20日。
3.2021河南省4050补贴申请时间从7月1日开始,截止日期为9月15日。所以,河南有想申请4050补贴的要抓紧时间,再过几天就要结束了,虽然补贴金额不多,但买个米油钱还是够的。
4.2021湖北省4050补贴申请时间已经开始了,截止办理日期为9月底。
出现千万不要办4050补贴的原因可能是领取时间限制、只能申请一次等造成的。另外,4050错过了领补贴可能需要等到下一年度再去申请,所以记得留意申请截止时间。
第四、城乡社保可以申请补交吗?
城乡居民社保缴费可以补交,但具体补交规则需根据社保类型(养老保险或医疗保险)及当地法规来确定。
一、城乡居民养老保险补交
城乡居民养老保险是可以补交的,大多数地区都允许一次性补交,也允许在办理退休时,一次性补交。
补交养老保险的费用和具体法规可能因地区而异,建议咨询当地社保经办机构或拨打12333咨询热线获取准确信息。
二、城乡居民社保断交补交
城乡居民社保断交是可以补交的,但通常只能补交最近三个月的社保费用。
如果需要补交更长时间的社保费用,可能需要满足一些特定条件,如户口在本地的居民因个人原因错过了缴费时间,可以申请补缴;或者因缴费年限不足需要补交,才能领取养老金。
三、城乡居民医疗保险补交
城乡居民医保可以补交。城镇居民基本医疗保险费实行按年预收制,每年有固定的缴费期,如错过缴费期,通常可以在时间内进行补交。
补交医保的费用和享受医保待遇的时间可能因地区而异,具体需根据当地医保来确定。
具体情况需要根据当地社保法规来确定,建议咨询当地社保经办机构或查阅相关法规。
综上所述,城乡居民社保缴费是可以补交的,但具体补交规则需根据社保类型及当地法规来确定。在补交社保费用时,建议咨询当地社保经办机构或拨打相关咨询热线获取准确信息,以确保自身权益得到保护。
以上就是社保相关知识,内容及数据仅供参考,欢迎关注、下载新社通app!