三亚“4050补贴”开始发放,申请4050的条件和要求材料?三亚4050社保补贴标准是多少钱一个月?4050补贴的享受主体,在年龄上的要求为女性年满40周岁,男性年满50周岁。
就业困难人员实现灵活就业,经人社部门认定,以个人身份缴纳社会保险费后,便可获得社会保险补贴。新社通app小编详细为你阐述4050具体补贴条件。
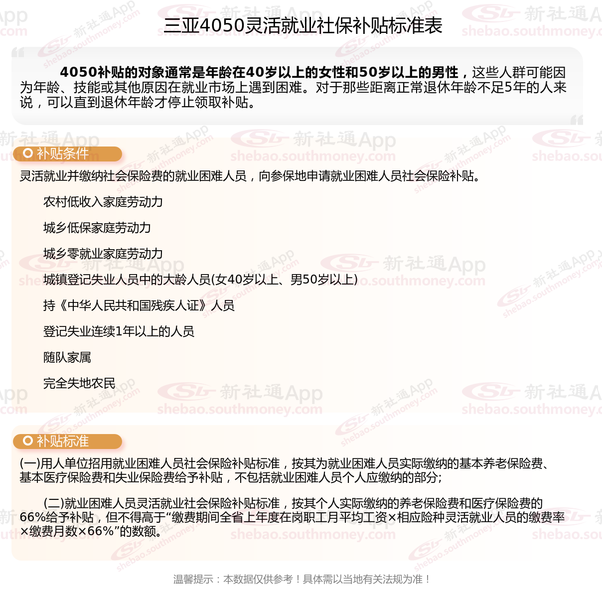
第一、三亚4050社保补贴多少钱一个月??三亚申请4050条件/4050灵活就业补贴申请所需材料?,三亚4050补贴的领取条件主要包括以下几点
一、基础年龄要求
针对4050补贴的享受对象,年龄的女性年满40周岁,男性年满50周岁。二、就业困难人员认定
持有非农业户口,且名下无营业执照或未担任企业法人/股东。
下岗失业人员、被征地农民、零就业家庭成员等。
需通过当地就业困难人员认证,包括但不限于:
三、社保缴纳与灵活就业状态
以灵活就业身份自行缴纳社保(养老和/或医疗保险),且需先缴费后申领补贴。
灵活就业登记需满1年以上,并提供相关证明(如社区盖章的灵活就业证明)。
四、其他限制条件
部分城市要求社保断缴6个月以上或连续失业登记满一定期限。
未处于养老状态(即未领取养老金)且实际失业。
补充说明
地区差异:各地对年龄、补贴标准等细则可能不同,建议咨询当地社保局或社区劳动工作站。
补贴期限:通常为3年,若距离法定退休年龄不足5年(如女性45岁、男性55岁),可延长至退休。

三亚申请4050社保补贴所需证件有哪些?
失业证明材料:需提供《就业失业登记证》原件和复印件,以及灵活就业个人缴纳的养老保险、医疗保险凭证的原件。若原件丢失,可凭社保经办机构开具的个人缴费证明替代。
身份证:申请人需提供本人身份证原件及复印件,用于核实个人身份信息。
户口本:户口本原件及复印件,用于证明申请人的户籍所在地及家庭成员情况。
其他材料:根据当地要求,可能还需提供《申请表》、《灵活就业证明》、《工商营业执照》等相关材料。
照片:申请人需提供近期免冠照片若干张,具体数量根据当地要求确定。
4050错过了领补贴怎么办?
领取4050补贴一般是年了较大的人群,由于他们对互联网信息了解不及时,导致错过了申领4050补贴的时间。而错过的人群,可以通过以下几个方法进行补救:
1.下一年再申请
若错过今年的4050补贴申请,可以明年再申请,但前提是你的年龄没过法定退休年龄,过了法定退休年龄还去申请,也是通过不了的。若老王今年有59周岁了,明年就到60周岁了,到了男性法定退休年龄,明年再去申请4050补贴,是无法通过的。
2.是否可以补救
若你符合申请4050补贴条件,在时间内未进行申报,可以到当地街道办咨询一下工作人员看是否可以进行补救。因为有的地区,晚一两天还能进行补救,但距离截止申请日期长达一两个月,肯定是无法补救的。
三亚补贴多少钱一个月?三亚灵活就业4050补贴标准:

三亚申请4050社保补贴的办理地点
线下办理方法:市档案托管中心:在街道劳动事务所审核通过后,申请人需持相关材料到市档案托管中心办理社保补贴手续。
线下办理方法:街道(乡镇)劳动事务所:申请人可携带相关材料到户籍所在地的街道(乡镇)劳动事务所进行申请复核。
线下办理方法:劳动有关部门:市档案托管中心审核无误后,会将材料上报劳动有关部门,经进一步审核后,由相关部门拨付资金。
线上办理方法:部分地区的申请人可通过当地网站进行线上申请,如广东地区可通过广东服务网申请。线上申请需按照网站提示填写相关信息并上传所需材料。
第二、个人怎么缴纳五险一金?
?五险一金?怎么交?五险一金缴纳需区分单位和个人身份,单位职工由用人单位统一办理,灵活就业人员可自行缴纳部分险种。?具体流程和比例如下~~
?(一)、单位缴纳流程(以北京为例)?
社会保险登记:单位需在用工30日内办理社保登记,通过北京市企业服务e窗通平台在线填报员工信息,同步完成“五险一金”开户。需提交营业执照、法人身份证等材料。
住房公积金缴存:首次为员工缴存时,通过同一平台添加职工信息并选择缴存方式(委托银行收款、转账支票等)。委托收款可实现自动扣缴,无需现场办理。
?缴费比例(全国通用)?
1、住房公积金:单位与个人各5%-12%(比例一致)。
2、失业保险:单位0.5%-2%,个人0.3%-1%
3、养老保险:单位16%,个人8%
4、工伤保险:单位0.2%-1.9%(行业差异),个人不缴
5、生育保险:单位0.5%-0.7%,个人不缴
6、医疗保险:单位8%-9.5%,个人2%
(二)、个人缴纳方式(灵活就业适用)
仅能缴纳养老保险和医疗保险?,部分地区支持公积金自愿缴存:
1、银行代扣:签订代扣协议后自动划款,适合不熟悉线上操作的人群。
2、线上办理:通过当地社保局或公积金官网完成,需绑定银行卡或第三方支付。
3、现场办理:携带身份证至社保/公积金窗口,由工作人员教完成。
(三)、注意事项
要点:单位主导五险一金缴纳,个人可通过多渠道补缴养老和医疗;缴费比例和基数需结合当地与工资水平确定。
缴费基数:通常为职工月平均工资,但设有上下限(例如2025年天津养老保险基数范围为5013-25065元)。
跨地区差异:具体比例和流程可能因城市调整,需以当地社保局或住房公积金管理中心为准。
停缴处理:员工离职后,单位需及时办理社保和公积金停缴手续。
概述五险一金的缴费情况如下:
首先,关于五险的缴费比例与缴费基准。五险涵盖了养老保险、医疗保险、失业保险、工伤保险及生育保险等多个方面,其中养老保险部分,公司缴款比率约为20%,个人缴费比率在8%左右;医疗保险部分,公司投资比率约占10%,个人支出比率则约为2%;失业保险部分,公司投资比率约为1.5%,个人支付部分约为0.5%;至于工伤保险和生育保险,更多地是由企业承担出资义务,员工则无需交纳。
其次,阐述住房公积金的缴费比例和缴费基准。住房公积金的缴费比率和缴费基准是由企业和个人协同而定,通常情况下,其范围在5%至12%之间,具体比率和金额则由雇佣机构进行最后裁定。我们假定在某个地区,某员工的每月平均收入为5000元人民币,那么按照上述标准估算,他所需要缴纳的五险一金大概在1500元上下浮动,其中他本人需支付约550元,剩下的950元则由公司负担。需特别强调的是,实际的缴费额度会随员工工资水平、所在地区以及企业和个人缴款比率的微妙变动而产生差异。
第三、三亚社保中间断了可以补交吗?
社保和医保断交后是可以补交的,但具体补交条件因地区、险种和断交时间长短而有所不同。
社保断交期间是可以进行补缴的。补缴社保的方式主要有以下几种:
(一)个人补缴
个人可以选择到社保局直接办理补缴手续。如果是灵活就业人员,可以直接向社保局申请缴纳补缴社保。补缴的时间一般根据个人的实际情况而定,可以补缴最近一段时间内的社保费用。
(二)中介代交
此外,个人也可以选择通过中介机构代为办理社保补缴手续。这种方式需要支付一定的服务费用,但可以省去个人办理的繁琐流程。
(三)单位补缴
如果是职工,社保断交后,可以要求单位进行补缴。单位未按时足额缴纳社会保险费的,由社会保险费征收机构责令其限期缴纳或者补足。如果单位逾期仍未缴纳或者补足社会保险费的,社会保险费征收机构可以向银行和其他金融机构查询其存款账户,并可以申请县级以上有关部门作出划拨社会保险费。
另外,《中华人民共和国社会保险法》第八十六条和第六十三条用人单位未按时足额缴纳社会保险费的,由社会保险费征收机构责令限期缴纳或者补足,并自欠缴之日起按日加收滞纳金;逾期仍不缴纳的,将被处以罚钱。因此,对于单位来说,及时足额缴纳社会保险费是法律的义务,必须严格遵守。
需要注意的是,社保补缴的具体流程可能因地区而异,建议在进行补缴前咨询当地社保局或相关部门了解详细情况。
数据仅供参考,具体以当地有关法规为准,希望对您有帮助,欢迎关注新社通app解锁更多社保专业资讯。