黄石灵活就业人员社保缴费最低标准是多少?灵活就业人员的社保缴费金额受到多种因素的影响,包括个人收入、缴费基数、缴费比例以及所在地区的具体方案。下面随新社通app小编一起了解详情吧。
2024-2025年黄石灵活就业人员社保缴费标准是多少?社保交完退休能领多少钱?下表是2024-2025年黄石社保费用明细参考,根据新社通app-社保缴费查询工具提供的最新数据如下:

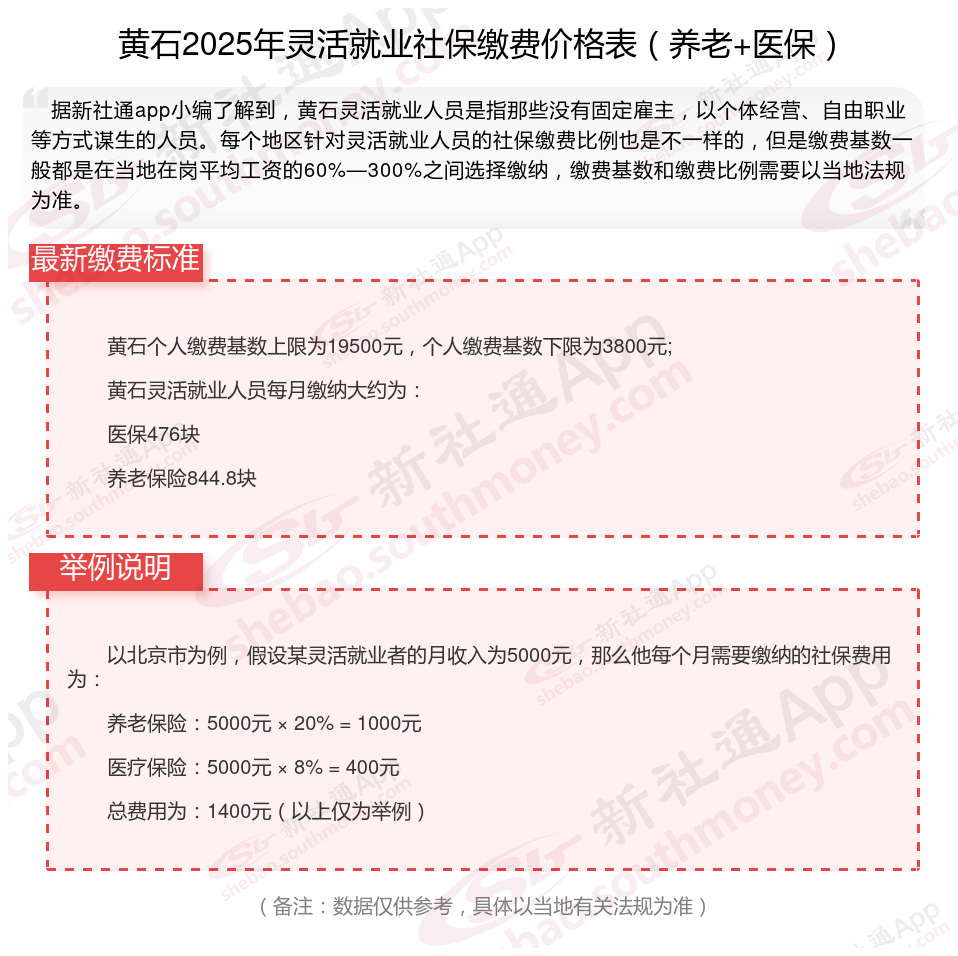
黄石个人缴费基数上限为19500元,个人缴费基数下限为3800元;
黄石灵活就业人员每月缴纳大约为:
医保476块
养老保险844.8块
若您想了解自己的社保缴费明细,可点击下方查询
新社通社保计算器计算所得,数据仅供参考。
个人养老金有什么好处?
个人养老金通常具有优惠性,例如“多缴多得,长缴多得”的原则。这意味着个人在缴费期间,缴费基数越高、缴费年限越长,未来领取的养老金待遇也会相应提高。此外,一些地区还可能提供税收优惠等,进一步鼓励个人积极缴纳养老金。这些优惠不仅有助于个人积累更多的养老资金,还能在一定程度上减轻个人的经济负担。
2024年度山东社会保险费个人月缴费基数的上限为22078元,下限为4416元,灵活就业参保人员可以在4416元-22078元之间任意选择缴费基数。月缴费额=缴费基数×缴费比例,养老保险缴费比例为20%,工伤保险缴费比例为0.9%。自2024年1月开始,参加企业职工基本养老保险的灵活就业人员可自愿参加工伤保险。不参加工伤保险的,发生工伤后不享受医疗费、一次性伤残补助金、一次性工亡补助金、供养亲属抚恤金等相关待遇。
温馨提示:本数据源于网络,仅供参考!具体需以当地具体法规为准!