灵活就业社保4050补贴标准是什么样的?重庆4050补贴申请条件和流程,能够享受4050补贴的人员,其年龄标准是女性年满40周岁,男性年满50周岁。
当就业困难人员达成灵活就业状态,通过人社部门认定,且自行按规以个人身份缴纳社会保险费,就能享受社会保险补贴。新社通app小编将为你介绍4050补贴的具体条件。
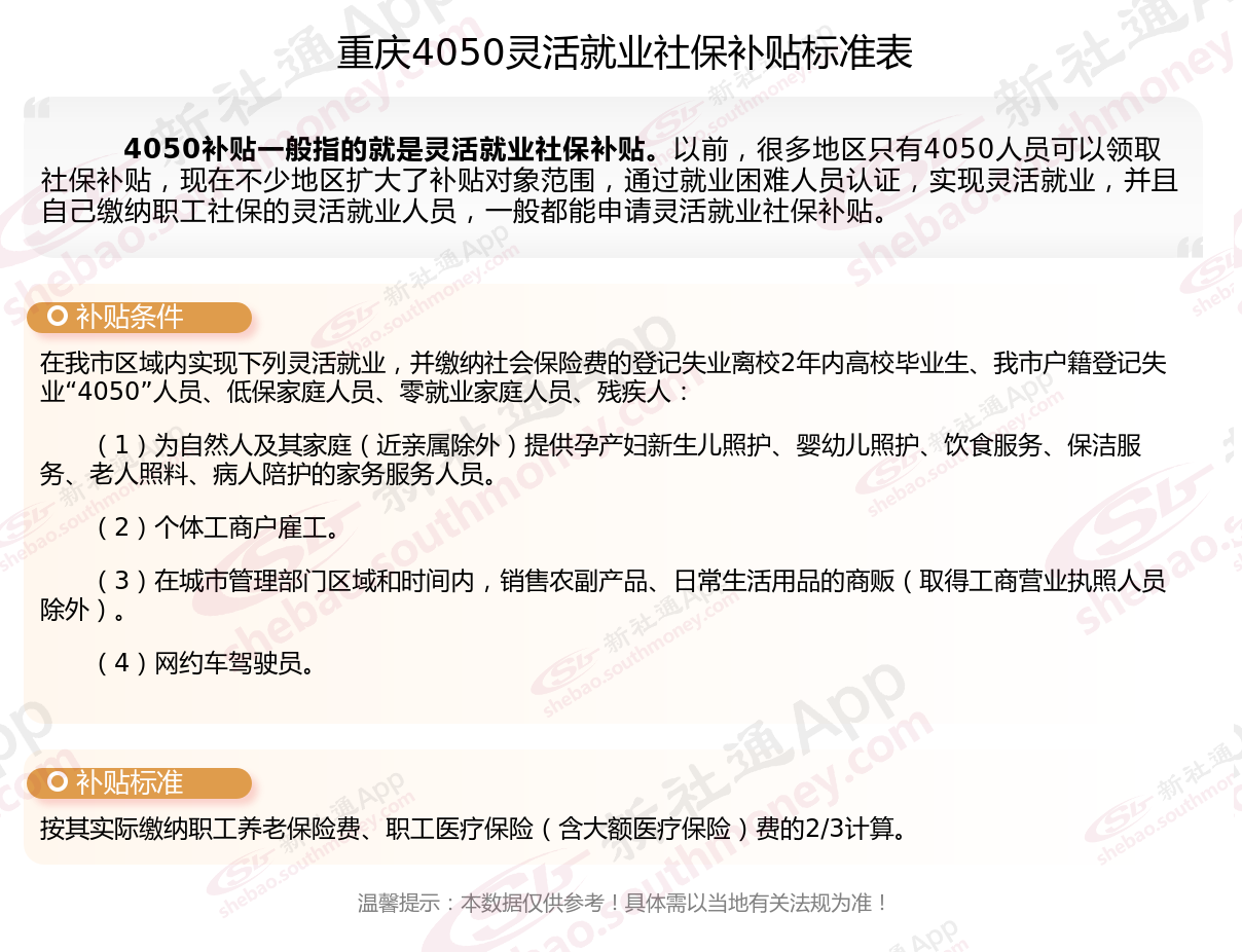
第一、重庆4050是什么条件下才能办?重庆4050社保补贴最新多少钱一个月?重庆要领取4050补贴,主要条件包含以下几点
年龄条件
4050补贴面向女性年满40周岁、男性年满50周岁的就业困难灵活就业人员,旨在为他们提供帮助,这是该补贴的基本年龄门槛。
就业与社保条件
依法进行失业登记:申请人需要在各级公共就业服务机构进行失业登记,表明其目前的就业状态。
自费缴纳社会保险费:申请人需要灵活就业后自费缴纳社会保险费,包括养老保险费和医疗保险费。这是领取补贴的重要前提,确保申请人在就业困难时仍能保持社保的连续性。
其他条件
不得为城乡居民养老保险参保人:如果申请人参加的是城乡居民养老保险,则无法领取4050补贴。因为该补贴主要针对的是城镇职工养老保险的参保人,城乡居民养老保险的缴费负担较低,因此不享受此补贴。
在申请4050补贴时,申请人需要按照一定流程进行申请和审核。首先,到户籍所在社区劳动工作站申报,并提供相应资料;然后,经劳动工作站、所初审、展示后,报市就业办审核;最后,合格后交市财部门复核,并通过指定的银行直接支付给申请者本人。
就业困难认定:申请人需要被认定为就业困难人员。这一认定通常基于申请人的就业、技能水平、家庭状况等因素,由相关部门进行综合评估。

重庆申请4050社保补贴所需证件有哪些?
失业证明材料:需提供《就业失业登记证》原件和复印件,以及灵活就业个人缴纳的养老保险、医疗保险凭证的原件。若原件丢失,可凭社保经办机构开具的个人缴费证明替代。
其他材料:根据当地要求,可能还需提供《申请表》、《灵活就业证明》、《工商营业执照》等相关材料。
户口本:户口本原件及复印件,用于证明申请人的户籍所在地及家庭成员情况。
身份证:申请人需提供本人身份证原件及复印件,用于核实个人身份信息。
照片:申请人需提供近期免冠照片若干张,具体数量根据当地要求确定。
4050错过了领补贴怎么办?
领取4050补贴一般是年了较大的人群,由于他们对互联网信息了解不及时,导致错过了申领4050补贴的时间。而错过的人群,可以通过以下几个方法进行补救:
1.下一年再申请
若错过今年的4050补贴申请,可以明年再申请,但前提是你的年龄没过法定退休年龄,过了法定退休年龄还去申请,也是通过不了的。若老王今年有59周岁了,明年就到60周岁了,到了男性法定退休年龄,明年再去申请4050补贴,是无法通过的。
2.是否可以补救
若你符合申请4050补贴条件,在时间内未进行申报,可以到当地街道办咨询一下工作人员看是否可以进行补救。因为有的地区,晚一两天还能进行补救,但距离截止申请日期长达一两个月,肯定是无法补救的。
重庆补贴多少钱一个月?重庆灵活就业4050补贴标准:

重庆申请4050社保补贴的办理地点
线下办理方法:劳动有关部门:市档案托管中心审核无误后,会将材料上报劳动有关部门,经进一步审核后,由相关部门拨付资金。
线上办理方法:部分地区的申请人可通过当地网站进行线上申请,如广东地区可通过广东服务网申请。线上申请需按照网站提示填写相关信息并上传所需材料。
线下办理方法:街道(乡镇)劳动事务所:申请人可携带相关材料到户籍所在地的街道(乡镇)劳动事务所进行申请复核。
线下办理方法:市档案托管中心:在街道劳动事务所审核通过后,申请人需持相关材料到市档案托管中心办理社保补贴手续。
第二、重庆社保交齐后,每月领取的养老金数额是多少?退休时领取金额如何?
按最低标准缴15年社保,退休后可以领到大约是1000-2000元
?按最低标准缴纳社保15年后,退休金通常在1000元至2000元之间,具体金额受地区平均工资、缴费基数和退休年龄影响。
养老金构成与计算方式:
?基础养老金?计算公式
基础养老金=(当地上年度社平工资+本人平均缴费基数)除以2×缴费年限×1%
按60%最低基数缴纳15年?,基础养老金约为社平工资的12%(例如:2024年上海社平工资12183元,基础养老金为1461.96元;全国平均约6401元,基础养老金为768.12元)。
?个人账户养老金?计算公式
个人账户养老金=个人账户累计储存额计发月数个人账户养老金除以计发月数
按最低基数缴费15年,个人账户余额约4-5万元,60岁退休(计发月数139)可领288-359元/月;50岁退休(计发月数195)则降至205-256元/月。
实际案例对比
经济欠发达地区:
社平工资较低时,可能不足1000元。
一线城市(如上海):
按2024年最低基数缴费15年,55岁退休每月约2102元。
全国平均:
社平工资5000元时,60岁退休约1271元/月;若社平工资6401元,则可达1440元/月。
第三、今年4050补贴申报什么时候开始到什么时候结束?
每个地区的4050补贴申报开始截止时间都不一样,有的8月份开始办理,而有的在年初的时候就开通办理了。为大家整理如下:
1.2021浙江金华4050补贴申请时间从2021年8月25日开始,截止日期为9月10日。
2.2021吉林省图们市4050补贴申请时间从1月4日开始,截止日期为12月20日。
3.2021河南省4050补贴申请时间从7月1日开始,截止日期为9月15日。所以,河南有想申请4050补贴的要抓紧时间,再过几天就要结束了,虽然补贴金额不多,但买个米油钱还是够的。
4.2021湖北省4050补贴申请时间已经开始了,截止办理日期为9月底。
出现千万不要办4050补贴的原因可能是领取时间限制、只能申请一次等造成的。另外,4050错过了领补贴可能需要等到下一年度再去申请,所以记得留意申请截止时间。
第四、城乡居民社保是否支持补缴?
城乡居民社保缴费可以补交,但具体补交规则需根据社保类型(养老保险或医疗保险)及当地法规来确定。
一、城乡居民医疗保险补交
城乡居民医保可以补交。城镇居民基本医疗保险费实行按年预收制,每年有固定的缴费期,如错过缴费期,通常可以在时间内进行补交。
补交医保的费用和享受医保待遇的时间可能因地区而异,具体需根据当地医保来确定。
具体情况需要根据当地社保法规来确定,建议咨询当地社保经办机构或查阅相关法规。
二、城乡居民社保断交补交
城乡居民社保断交是可以补交的,但通常只能补交最近三个月的社保费用。
如果需要补交更长时间的社保费用,可能需要满足一些特定条件,如户口在本地的居民因个人原因错过了缴费时间,可以申请补缴;或者因缴费年限不足需要补交,才能领取养老金。
三、城乡居民养老保险补交
城乡居民养老保险是可以补交的,大多数地区都允许一次性补交,也允许在办理退休时,一次性补交。
补交养老保险的费用和具体法规可能因地区而异,建议咨询当地社保经办机构或拨打12333咨询热线获取准确信息。
综上所述,城乡居民社保缴费是可以补交的,但具体补交规则需根据社保类型及当地法规来确定。在补交社保费用时,建议咨询当地社保经办机构或拨打相关咨询热线获取准确信息,以确保自身权益得到保护。
(备注:数据仅供参考,具体以当地有关法规为准,欢迎关注、下载新社通app!)