几百元到几千元的灵活就业社保月缴费金额,由缴费基数和当地法规而定,2025年部分地区灵活就业人员医保月缴费一档567.75元、二档431.49元就是典型例子。随新社通-app小编了解一下具体详情。
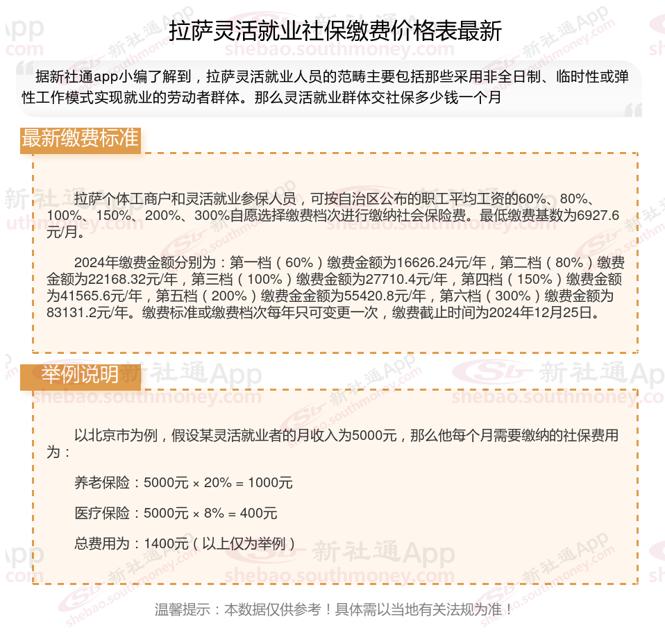
拉萨灵活就业社保每月交多少钱?灵活就业社保最低缴费标准一览表(基数+比例)

》》》点击新社通社保在线计算器,轻松测算您的社保每月交多少!
当社保缴费档次越高,可以享受到的社保待遇也越多,退休后可以领到的养老金也越多,100%的缴费档次缴纳灵活就业社保比60%的缴费档次缴纳灵活就业社保可以领到的钱要多。
什么是社保呢?
缴纳社会保险,直白地讲,是单位或个人遵循法规,向社会保险体系履行费用缴纳义务的行为。社会保险的主要项目包括养老保险、医疗保险、失业保险、工伤保险、生育保险等。社保缴费金额的确定与缴费基数、缴费比例,以及当地法规制定的具体法规等因素紧密相关。
若灵活就业社保出现断缴情况,能否继续缴纳?
灵活就业社保中间中断后,一般是不能补缴的,但在一定条件下是可以补缴的。
1、补缴条件及方式
灵活就业人员的社保中断后,补缴并非无条件。通常,因忘记缴费导致的社保断缴是无法补缴的。但有些地方在特殊时期允许当年年底前进行补缴。补缴方式一般需灵活就业人员携带本人的社保卡和身份证,直接前往就近的社保局办理。
2、补缴的注意事项
补缴时间限制:灵活就业人员应注意补缴的时间限制,尽量在时间内完成补缴,以避免产生更多的滞纳金或不良记录。
滞纳金问题:补缴社保时,除应缴纳的社保费用外,还需支付滞纳金。滞纳金按天计算,断缴时间越长,滞纳金越多。因此,尽早补缴可减少经济损失。
3、补缴的意义
对于灵活就业人员来说,补缴社保具有重要意义。首先,补缴可以确保达到法定退休年龄时累计缴费满十五年,从而按月领取基本养老金。其次,对于有购房或落户需求的人员来说,连续缴纳社保是满足相关条件的基础。通过补缴,可以保持社保的连续性,进而享受相应的权益。
这里的数据及内容仅供参考,最终要以当地法规为准。希望对您有帮助,欢迎您关注新社通app,探寻社保专业资讯的海洋。