珠海灵活就业人员社保缴费最低标准是多少?灵活就业人员的社保缴费金额受到多种因素的影响,包括个人收入、缴费基数、缴费比例以及所在地区的具体方案。下面随新社通app小编一起了解详情吧。
2024-2025年珠海灵活就业人员社保缴费标准是多少?社保交完退休能领多少钱?下表是2024-2025年珠海社保费用明细参考,根据新社通app-社保缴费查询工具提供的最新数据如下:

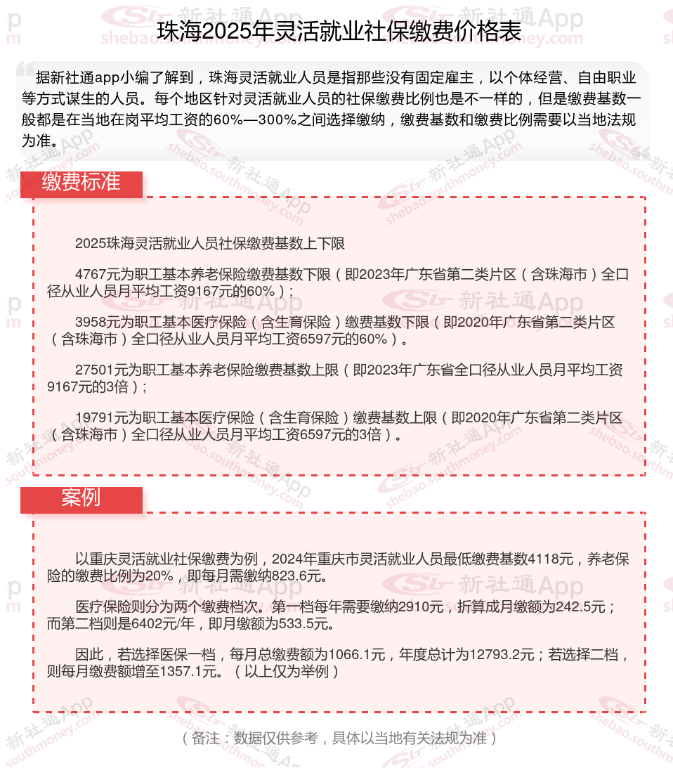
2025珠海灵活就业人员社保缴费基数上下限
4767元为职工基本养老保险缴费基数下限(即2023年广东省第二类片区(含珠海市)全口径从业人员月平均工资9167元的60%);
3958元为职工基本医疗保险(含生育保险)缴费基数下限(即2020年广东省第二类片区(含珠海市)全口径从业人员月平均工资6597元的60%)。
27501元为职工基本养老保险缴费基数上限(即2023年广东省全口径从业人员月平均工资9167元的3倍);
19791元为职工基本医疗保险(含生育保险)缴费基数上限(即2020年广东省第二类片区(含珠海市)全口径从业人员月平均工资6597元的3倍)。
若您想了解自己的社保缴费明细,可点击下方查询
新社通社保计算器计算所得,数据仅供参考。
参加个人养老金账户有什么好处?
通过税收优惠支持建立个人养老金,因此,参加个人养老金最直接的好处,就是可以享受税收优惠,这也是参加个人养老金与其他个人商业养老金融业务最大的区别。参加个人养老金的缴费,可在综合所得或经营所得中据实扣除,相当于减少了应纳税金额。目前个人养老金缴费的限额标准为每年12000元,因此每年最多只能抵扣12000元。
2024年1月起,北京灵活就业人员基本养老保险月缴费基数最低为4212元/月,最高为21060元/月;基本医疗保险月缴费基数最低为4212元/月,最高为21060元/月
温馨提示:本数据仅供参考!具体需以当地有关法规为准!