涵盖养老保险和职工保险的灵活就业社保,每月都要缴费,缴费金额会随着缴费基数产生相应变化。随新社通-app小编了解一下具体详情。
辽宁沈阳灵活就业社保每月交多少钱?

》》想知道自己社保缴纳多少钱吗?快来新社通app社保在线计算器,一键测算!
提示:辽宁沈阳灵活就业人员每个月的缴费压力还是比较大的,每个月的社保费用都是千元,缴费档次越高,灵活就业人员要缴纳的费用也越多。
当缴费档次越高,可以享受到的社保待遇也越多,退休后可以领到的养老金也越多,100%的缴费档次缴纳灵活就业社保比60%的缴费档次缴纳灵活就业社保可以领到的钱要多。
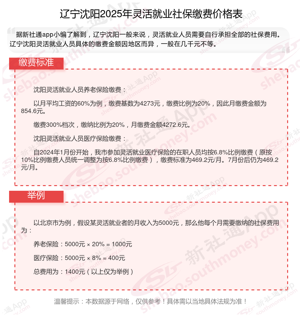
辽宁沈阳2025年灵活就业人员社保缴费标准公布
据新社通app显示,2024-2025年辽宁沈阳灵活就业养老保险的缴费标准根据不同的参保对象有所差异。
灵活就业人员最低缴费基数为:4106元,个人缴纳20%。
请注意,以上缴费标准仅供参考,具体方案可能会根据地区和时间的变化而有所调整。如有需要,查阅当地社保部门公布的新规或咨询相关部门以获取最准确的信息。
(注:本文数据仅供参考,具体以当地缴费标准为准)
来看看辽宁沈阳一个朋友孔某的养老保险缴费基数为4106元,个人缴费比例为20%。
据新社通app养老保险计算器显示,灵活就业个人缴费额:核定的缴费基数 ×个人缴费比例。计算为:4106元 × 20% = 821.2元。
即:孔某每月的养老保险缴费为:821.2元
请注意,这只是一个简单的计算示例,实际的养老保险缴费金额计算可能会因地区、方案、工资水平等因素有所不同。具体的计算方法和比例可能会根据当地的法规和方案进行调整,因此在实际计算时,应参考当地社保局或相关部门的法规。
此外,养老保险缴费金额还可能涉及到补缴、调整等情况,具体情况需要根据个人实际情况和当地方案进行确定。如果您有具体的计算需求或疑问,建议咨询当地社保局或相关部门以获取准确的信息。
什么是社保呢?
社保缴纳,通俗来讲,是个人或单位依据法律,向社会保险体系定期足额支付保险费用的行为。社保全称为“社会保险”,是依法建立的社保制,旨在保护公民在年老、疾病、工伤、失业、生育等情况下依法从社会获得物质帮助的权利。社保缴费金额由缴费基数、缴费比例,以及所在地制定的具体法规等多个关键因素共同确定。
怎么自己购买五险一金?
五险一金的缴纳方式主要取决于缴纳主体的身份,即是单位缴纳还是个人缴纳。以下是详细的缴纳方式说明:
(1)单位缴纳
当劳动者入职用人单位时,用人单位必须在法定时间内为其办理五险一金的缴纳手续。五险一金包括养老保险、医疗保险、失业保险、工伤保险、生育保险以及住房公积金。其中,养老保险、医疗保险和失业保险由单位和员工共同缴纳,工伤保险和生育保险由单位全额缴纳,住房公积金的缴纳则视单位福利而定。
1、住房公积金:单位和个人各缴纳工资基数的8%。
2、失业保险:单位缴纳工资基数的1.5%,个人缴纳工资基数的0.5%。
3、工伤保险:单位根据行业范围确定工伤费率,在0.5%~2%之间,个人不缴纳。
4、生育保险:单位按在职职工缴纳基本养老保险费的基数作为缴纳生育保险费的基数,按照0.5%到1%的比例缴纳,个人不缴纳。
5、养老保险:单位按职工缴费工资总额的20%缴费,职工按个人缴费基数的8%缴费。
6、医疗保险:单位缴纳工资基数的9.8%(其中0.8%部分进个人账户),个人缴纳工资基数的2%。
(2)个人缴纳
如果是个人缴纳五险一金,通常只能缴纳养老保险和医疗保险。缴纳比例和方式如下:
医疗保险:按当地上年社会平均工资水平的6%~10%缴纳。
养老保险:以灵活就业人员身份缴纳,比例一般在18%~28%之间,具体取决于当地。
需要注意的是,个人缴纳五险一金需要前往社保局办理相关手续,并提供身份证、户口本、近期免冠一寸照片以及保费等相关材料。
综上所述,五险一金的缴纳方式因缴纳主体不同而有所差异。单位缴纳时,五险一金均可缴纳;而个人缴纳时,通常只能缴纳养老保险和医疗保险。
概述五险一金的缴费情况如下:
首先,关于五险的缴费比例与缴费基准。五险涵盖了养老保险、医疗保险、失业保险、工伤保险及生育保险等多个方面,其中养老保险部分,公司缴款比率约为20%,个人缴费比率在8%左右;医疗保险部分,公司投资比率约占10%,个人支出比率则约为2%;失业保险部分,公司投资比率约为1.5%,个人支付部分约为0.5%;至于工伤保险和生育保险,更多地是由企业承担出资义务,员工则无需交纳。
其次,阐述住房公积金的缴费比例和缴费基准。住房公积金的缴费比率和缴费基准是由企业和个人协同而定,通常情况下,其范围在5%至12%之间,具体比率和金额则由雇佣机构进行最后裁定。我们假定在某个地区,某员工的每月平均收入为5000元人民币,那么按照上述标准估算,他所需要缴纳的五险一金大概在1500元上下浮动,其中他本人需支付约550元,剩下的950元则由公司负担。需特别强调的是,实际的缴费额度会随员工工资水平、所在地区以及企业和个人缴款比率的微妙变动而产生差异。
当灵活就业社保断缴时,还能恢复缴纳吗?
通常情况下,灵活就业社保中断无法补缴,不过满足特定条件时则可以进行补缴操作。?
1、补缴条件及方式
灵活就业人员的社保中断后,补缴并非无条件。通常,因忘记缴费导致的社保断缴是无法补缴的。但有些地方在特殊时期允许当年年底前进行补缴。补缴方式一般需灵活就业人员携带本人的社保卡和身份证,直接前往就近的社保局办理。
2、补缴的注意事项
滞纳金问题:补缴社保时,除应缴纳的社保费用外,还需支付滞纳金。滞纳金按天计算,断缴时间越长,滞纳金越多。因此,尽早补缴可减少经济损失。
补缴时间限制:灵活就业人员应注意补缴的时间限制,尽量在时间内完成补缴,以避免产生更多的滞纳金或不良记录。
3、补缴的意义
对于灵活就业人员来说,补缴社保具有重要意义。首先,补缴可以确保达到法定退休年龄时累计缴费满十五年,从而按月领取基本养老金。其次,对于有购房或落户需求的人员来说,连续缴纳社保是满足相关条件的基础。通过补缴,可以保持社保的连续性,进而享受相应的权益。
以上就是社保相关知识,内容及数据仅供参考,欢迎关注、下载新社通app!