灵活就业社保成为很多自由职业者和打工人空窗期的最佳选择。那具体缴费是多少呢?
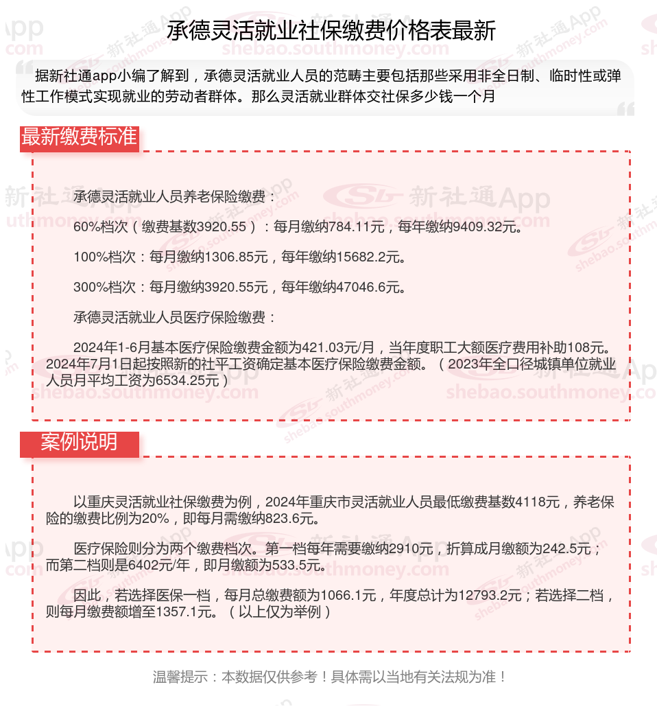
据新社通app数据显示,2024-2025年承德灵活就业人员养老保险的缴费标准:
养老保险缴费基数的下限为3920.55元;养老保险缴费比例为20%。
(注:本文数据仅供参考,具体以当地缴费标准为准)
灵活就业人员交社保一个月多少钱?2025社保缴费标准,根据新社通app-社保缴费查询工具提供的2025社保缴费标准详情数据如下:

灵活就业社保的缴费基数则一般是以当地上年度在岗职工月平均工资的一定比例(如40%~100%)来确定。在缴费比例上,灵活就业社保的养老保险缴费比例通常为20%,医疗保险缴费比例根据当地法规有所不同。
听说,养老保险断缴后,养老保险个人账户就会清0?
社保不缴费不会失效,养老保险可以断断续续交纳,医疗保险停交后有三个月缓冲期。
(备注:数据仅供参考,具体以当地有关法规为准)