拉萨什么条件可以申办4050补贴?拉萨社保4050补贴标准咋样?2025年拉萨4050补贴可以领多少钱?若想成为4050补贴的享受对象,年龄需符合女性年满40周岁,男性年满50周岁的要求。
就业困难人员实现灵活就业,经人社部门认定身份,且个人缴纳社会保险费后,便符合社会保险补贴领取要求。新社通app小编为你剖析4050具体补贴条件。
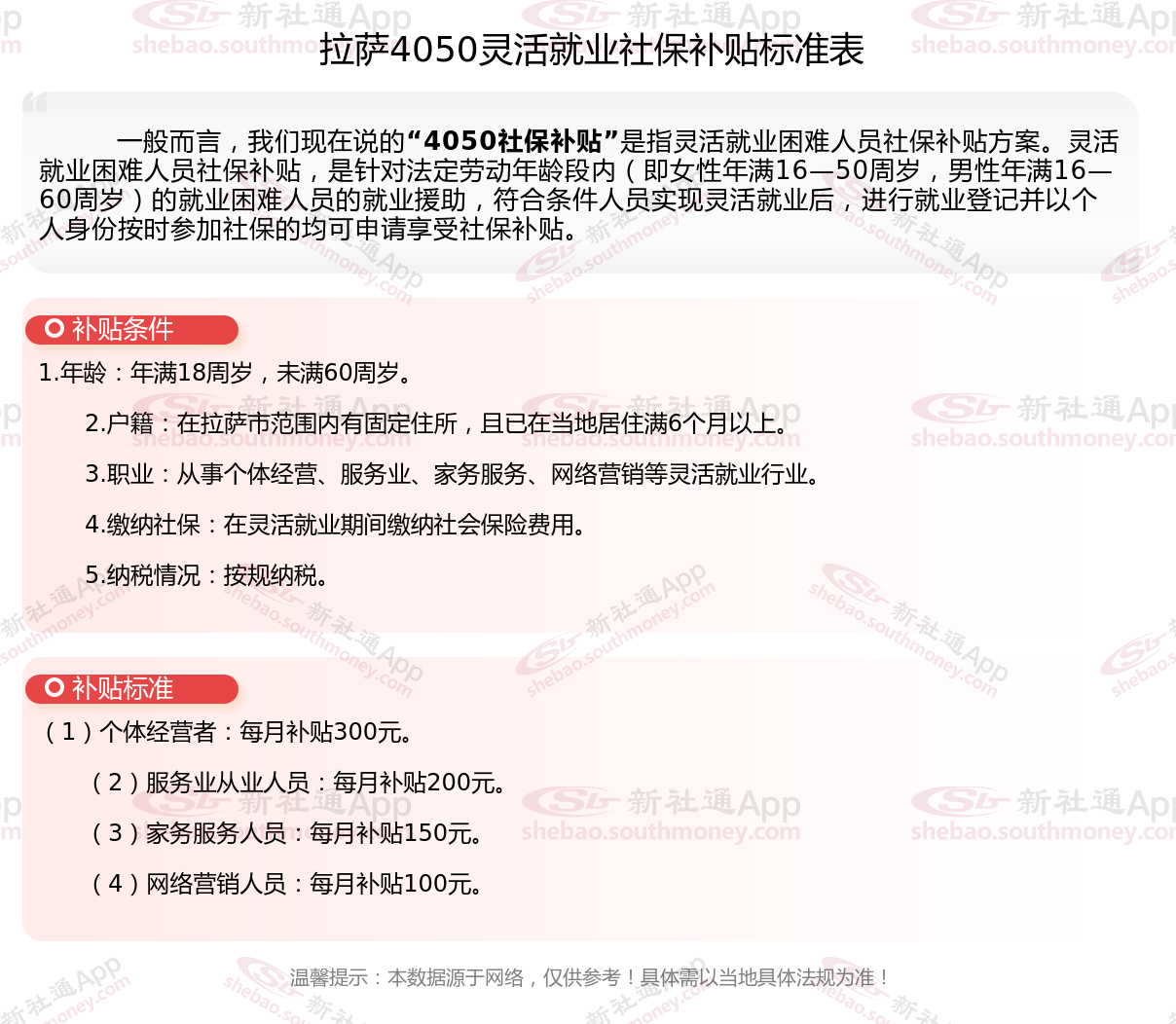
第一、如果错过了4050的申请时间怎么办?拉萨灵活就业社保4050补贴标准是多少?拉萨4050补贴的领取条件主要包括以下几点
4050错过了领补贴怎么办?
领取4050补贴一般是年了较大的人群,由于他们对互联网信息了解不及时,导致错过了申领4050补贴的时间。而错过的人群,可以通过以下几个方法进行补救:
1.下一年再申请
若错过今年的4050补贴申请,可以明年再申请,但前提是你的年龄没过法定退休年龄,过了法定退休年龄还去申请,也是通过不了的。若老王今年有59周岁了,明年就到60周岁了,到了男性法定退休年龄,明年再去申请4050补贴,是无法通过的。
2.是否可以补救
若你符合申请4050补贴条件,在时间内未进行申报,可以到当地街道办咨询一下工作人员看是否可以进行补救。因为有的地区,晚一两天还能进行补救,但距离截止申请日期长达一两个月,肯定是无法补救的。
年龄条件
4050补贴主要是为了帮扶就业困难的灵活就业人员,其基本年龄标准设定为女性年满40周岁,男性年满50周岁。
就业与社保条件
依法进行失业登记:申请人需要在各级公共就业服务机构进行失业登记,表明其目前的就业状态。
自费缴纳社会保险费:申请人需要灵活就业后自费缴纳社会保险费,包括养老保险费和医疗保险费。这是领取补贴的重要前提,确保申请人在就业困难时仍能保持社保的连续性。
其他条件
不得为城乡居民养老保险参保人:如果申请人参加的是城乡居民养老保险,则无法领取4050补贴。因为该补贴主要针对的是城镇职工养老保险的参保人,城乡居民养老保险的缴费负担较低,因此不享受此补贴。
在申请4050补贴时,申请人需要按照一定流程进行申请和审核。首先,到户籍所在社区劳动工作站申报,并提供相应资料;然后,经劳动工作站、所初审、展示后,报市就业办审核;最后,合格后交市财部门复核,并通过指定的银行直接支付给申请者本人。
就业困难认定:申请人需要被认定为就业困难人员。这一认定通常基于申请人的就业、技能水平、家庭状况等因素,由相关部门进行综合评估。

拉萨申请4050社保补贴所需证件有哪些?
身份证:申请人需提供本人身份证原件及复印件,用于核实个人身份信息。
照片:申请人需提供近期免冠照片若干张,具体数量根据当地要求确定。
其他材料:根据当地要求,可能还需提供《申请表》、《灵活就业证明》、《工商营业执照》等相关材料。
户口本:户口本原件及复印件,用于证明申请人的户籍所在地及家庭成员情况。
失业证明材料:需提供《就业失业登记证》原件和复印件,以及灵活就业个人缴纳的养老保险、医疗保险凭证的原件。若原件丢失,可凭社保经办机构开具的个人缴费证明替代。
拉萨补贴多少钱一个月?拉萨灵活就业4050补贴标准:

拉萨申请4050社保补贴的办理地点
线下办理方法:市档案托管中心:在街道劳动事务所审核通过后,申请人需持相关材料到市档案托管中心办理社保补贴手续。
线上办理方法:部分地区的申请人可通过当地网站进行线上申请,如广东地区可通过广东服务网申请。线上申请需按照网站提示填写相关信息并上传所需材料。
线下办理方法:劳动有关部门:市档案托管中心审核无误后,会将材料上报劳动有关部门,经进一步审核后,由相关部门拨付资金。
线下办理方法:街道(乡镇)劳动事务所:申请人可携带相关材料到户籍所在地的街道(乡镇)劳动事务所进行申请复核。
第二、“五险一金”指的是什么
五险一金?是指用人单位为劳动者提供的五种社会保险和一种住房公积金的合称,旨在为劳动者提供全面的社保和住房支持。以下是五险一金的具体内容及其作用:
1. ?五险?
1、失业保险:为失业的员工提供一定期限内的生活保证,帮助其渡过失业期。
2、养老保险:为员工退休后的生活提供资金支持,确保退休后的基本生活保证。
3、生育保险:为员工提供生育津贴,以及产前、产后的医疗保险,支持生育权益。
4、工伤保险:用于支付员工在工作中发生事或职业病时的医疗费用和工伤待遇,保证工作安全。
5、医疗保险:用于支付员工的医疗费用,包括住院、门诊、购药等,减轻医疗负担。
2. ?一金?
住房公积金:为员工购房、租房提供资金支持,帮助其改善住房条件。
总之,随着发展社会保险事业,建立社会保险制,设立社会保险基金,使劳动者在年老、患病、工伤、失业、生育等情况下获得帮助和补偿。
社会保险基金按照保险类型确定资金来源,逐步实行社会统筹。用人单位和劳动者必须依法参加社会保险,缴纳社会保险费。
第三、拉萨社保断交后可以补交吗?
社保断交期间是可以进行补缴的。但具体补交条件因地区、险种和断交时间长短而有所不同。
社保断了是可以进行补缴的。根据相关法律法规,补缴社保可以通过以下几种方式实现:
(一)个人补缴
个人可以携带身份证原件直接到所在地的社保局办理补缴手续。在办理过程中,个人需要向社保局提供相关的缴费记录、个人权益记录等证明材料,以便社保局核实个人的缴费情况并进行补缴。
(二)单位补缴
如果是由于单位的原因导致社保中断,那么单位应负责办理补缴手续。单位可以携带相关证明材料到社保局进行申请,并按照缴费比例和缴费基数进行补缴。如果个人因辞职等个人原因导致社保中断,也可以请求原单位帮忙补缴,但具体操作需要与原单位协商。
(三)中介代缴
此外,个人还可以选择通过社保代缴机构进行补缴。这种方式需要个人支付一定的手续费和社保费用,然后代缴机构会协助个人完成补缴手续。但需要注意的是,选择代缴机构时一定要谨慎,确保其具有资质和良好的信誉。
在补缴社保时,个人还需要注意以下几点:
1、补缴的时间限制:正常情况下,社保只能补缴过去一段时间内的费用,具体时间限制因地区而异。因此,个人在办理补缴手续前需要了解清楚当地。
2、滞纳金和罚钱:如果单位未按时足额缴纳社会保险费,社保局会责令其限期缴纳或者补足,并自欠缴之日起按日加收万分之五的滞纳金。逾期仍不缴纳的,相关部门会处欠缴数额一倍以上三倍以下的钱。因此,个人在办理补缴手续时需要及时缴纳相关费用,以避免产生额外的滞纳金和钱。
3、补缴的费用计算:补缴社保的费用是根据个人的缴费基数和缴费比例来计算的。个人在办理补缴手续时需要向社保局提供相关的证明材料,以便社保局核实个人的缴费基数和缴费比例并进行费用计算。
另外,《中华人民共和国社会保险法》第八十六条和第六十三条用人单位未按时足额缴纳社会保险费的,由社会保险费征收机构责令限期缴纳或者补足,并自欠缴之日起按日加收滞纳金;逾期仍不缴纳的,将被处以罚钱。因此,对于单位来说,及时足额缴纳社会保险费是法律的义务,必须严格遵守。
以上就是社保相关内容,数据及内容仅供参考,希望对您有帮助,欢迎关注新社通app解锁更多社保专业资讯。