灵活就业社保的月缴费金额由缴费基数与当地法规共同二定,一般处于几百元至几千元区间,例如2025年部分地区灵活就业人员医保月缴费金额,一档为567.75元,二档为431.49元。随新社通-app小编了解一下具体详情。
什么是社保呢?
社保缴纳,通俗来讲,是个人或单位依据法律,向社会保险体系定期足额支付保险费用的行为。社保的全称是社会保险,是通过立法强制要求用人单位为其员工缴纳的一种保护制。它主要包括五大险种:基本养老保险、基本医疗保险、工伤保险、失业保险和生育保险。
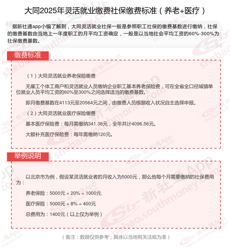
2025年灵活就业养老社保缴费标准是多少钱一个月?大同灵活就业社保每月交多少钱?

》》点击新社通app社保计算器,轻松了解您的社保缴费明细!
提示:大同灵活就业人员每个月的缴费压力还是比较大的,每个月的社保费用都是千元,缴费档次越高,灵活就业人员要缴纳的费用也越多。
当缴费档次越高,可以享受到的社保待遇也越多,退休后可以领到的养老金也越多,100%的缴费档次缴纳灵活就业社保比60%的缴费档次缴纳灵活就业社保可以领到的钱要多。
大同2025年灵活就业人员社保缴费标准公布
据新社通app显示,大同灵活就业人员养老保险缴费基数2024-2025年最新标准如下:
缴费基数下限暂按不低于3863元/月执行。按照个人20%的缴费费率,个人养老保险缴费金额低于772.6元/月。
(注:本文数据仅供参考,具体以当地缴费标准为准)
假设大同网友吕某的工资总额为3863元,那么吕某的缴费基数就是3863元的60%到300%之间。如果他选择按照缴费基数为3863,据新社通app养老保险计算器测算显示,吕某个人缴费额就是3863元*20%,等于772.6元。
需要注意的是,具体的缴费比例和缴费基数可能会因地区和方案的不同而有所差异。以上例子仅供参考,实际计算时应根据当地的具体方案来确定。
职工社保交满20后可以领多少钱
基础养老金
公式:退休上年度社会平均工资 × (1 + 本人平均缴费指数) ÷ 2 × 缴费年限 × 1%
示例:
若社平工资8000元,缴费指数0.6,基础养老金 = 8000 × (1+0.6)/2 × 20 × 1% = 1280元/月。
若未来社平工资涨至1.5万元,则基础养老金可达2400元/月。
社平工资:以退休时当地上年度社平工资为准,不同地区差异较大(例如2023年上海社平工资为12307元,河南为6260元)。
缴费指数:通常为0.6(最低档)至3(最高档)。按0.6计算,缴费20年可领取社平工资的16%;按3计算则为40%。
个人账户养老金
公式:个人账户累计储存额 ÷ 计发月数
示例:
若账户余额12万元,63岁退休计发月数117,个人养老金 = 12万 ÷ 117 ≈ 1025元/月。
个人账户余额:按缴费基数的8%计入,假设月缴费基数5000元,每年积累4800元,20年约9.6万元(不含利息)。
计发月数:与退休年龄相关,如60岁为139个月,63岁为117个月。延长退休可减少计发月数,提高月领取额。
养老金待遇范围
基础养老金:按0.6-3的缴费指数,20年缴费后约为社平工资的16%-40%。
总养老金:结合基础和个人账户养老金,假设社平工资1.5万元,缴费指数0.6,个人账户余额12万-60万,每月养老金约为2400+1025=3425元至6000+5128=11128元。
实际案例:
山东某地:计发基数7900元,缴费指数0.6,总养老金约2021元/月。
长沙某案例:缴费档次90%,总养老金约2310元/月。
影响因素及地区差异
地方补贴:如山东冬季取暖补贴1700元/年,杭州过节费等。
退休年龄:退休时间加长可降低计发月数,提高个人账户养老金。
社平工资:一线城市(如上海、北京)显著高于三线城市。
缴费基数与年限:基数越高、缴费时间越长,养老金越高。
注意事项
弹性退休:2025年后退休年龄范围扩大(如男性60-66岁),可灵活选择。
账户继承与补贴:参保人去世后,家属可继承个人账户余额,并领取丧葬补助金和抚恤金(如2024年山东约4.7万元)。
最低缴费年限调整:2030年后可能逐步从15年提高至20年。
按时交社保的好处是什么
作为城镇职工,如果在单位上班,首先要监督用人单位为自己缴纳社保。在选择用人单位时,最好选择缴纳社保的公司作为就业单位;作为灵活就业人员,在经济承受能力允许的情况下,应当积极参加城镇职工社保或是城乡居民社保;作为城乡居民,如果没有能力或条件参加城镇职工社保,也可以积极参加城乡居民社保。参加社保有这么几个好处:
一是年老了,达到法定的退休年龄,可以按月领取退休金,可享有一个基本的养老保证,为社会、家庭和儿女减轻经济负担;
二是生病住院时不怕。生病住院有基本的医疗报销保证,不会因为一人生病全家返贫、致贫,可以享受更高的生活保证;
三是还可享受生育报销、失业救济、工伤报销等方面的保证;
四是做了不后悔的事情。不会因为年轻时不缴纳社保,到中老年想设法补缴而不能补缴等烦恼,也不会出现因为没有缴纳社保而没有退休金、看不起病等事宜后悔。
一次性补缴社保在哪里交钱?
在税务局补缴社保。
一次性补缴社保时,线下税务局与支付宝、微信等线上平台是主要的缴费入口,具体办理步骤如下:
缴费渠道与流程
线下缴费(主要方式)
在社保部门确认补缴资格并获取补缴单后,需前往税务局窗口完成缴费。该方式适用于所有符合条件的一次性补缴申请。
示例:黑龙江绥化市的案例中,用户需携带补缴单到税务局缴纳费用,8年3个月的补缴费用为16000元。
线上缴费(部分地区适用)
通过支付宝或微信的社保缴费功能操作:
支付宝:进入“市民中心”→“办事大厅”→“社保缴费”,输入信息后完成支付。
微信:点击“城市服务”→“社保功能”→“社保缴费”,选择补缴并支付。
注意:线上补缴需提前咨询当地法规,部分区域可能不支持或涉及滞纳金。
注意事项
法规差异:灵活就业人员通常无法一次性补缴,但职工养老保险或城乡居民养老保险符合条件的可申请。
材料准备:需携带身份证、社保卡、《补缴申请表》等材料,具体要求以当地社保中心消息为准。
时效性:线上补缴功能可能因地区调整而变化,建议优先通过社保局官网或12333热线确认最新流程。
总结?:线下税务局是主要缴费渠道,线上平台需结合当地使用,建议优先咨询社保部门。灵活就业社保断交了还能续交吗
一般而言,灵活就业社保中断不支持补缴,不过达到特定要求后便可以办理补缴手续。??
1、补缴条件及方式
灵活就业人员的社保中断后,补缴并非无条件。通常,因忘记缴费导致的社保断缴是无法补缴的。但有些地方在特殊时期允许当年年底前进行补缴。补缴方式一般需灵活就业人员携带本人的社保卡和身份证,直接前往就近的社保局办理。
2、补缴的注意事项
滞纳金问题:补缴社保时,除应缴纳的社保费用外,还需支付滞纳金。滞纳金按天计算,断缴时间越长,滞纳金越多。因此,尽早补缴可减少经济损失。
补缴时间限制:灵活就业人员应注意补缴的时间限制,尽量在时间内完成补缴,以避免产生更多的滞纳金或不良记录。
3、补缴的意义
对于灵活就业人员来说,补缴社保具有重要意义。首先,补缴可以确保达到法定退休年龄时累计缴费满十五年,从而按月领取基本养老金。其次,对于有购房或落户需求的人员来说,连续缴纳社保是满足相关条件的基础。通过补缴,可以保持社保的连续性,进而享受相应的权益。
以上就是社保相关知识,内容及数据仅供参考,欢迎关注、下载新社通app!