养老保险与职工保险构成了灵活就业社保的两类险种,每月都需缴费,缴费金额会因缴费基数不同而改变。随新社通-app小编了解一下具体详情。
什么是社保呢?
直白来讲,社保缴费是个人或单位依法依规,为维持社会保险体系而进行的费用缴纳行为。社保,即社会保险,是通过立法建立的一种社保制,旨在保护公民在年老、疾病、工伤、失业、生育等情况下依法从社会获得物质帮助的权利。缴费基数、缴费比例以及当地的具体法规等因素,共同对社保的缴费金额起着确定性作用。
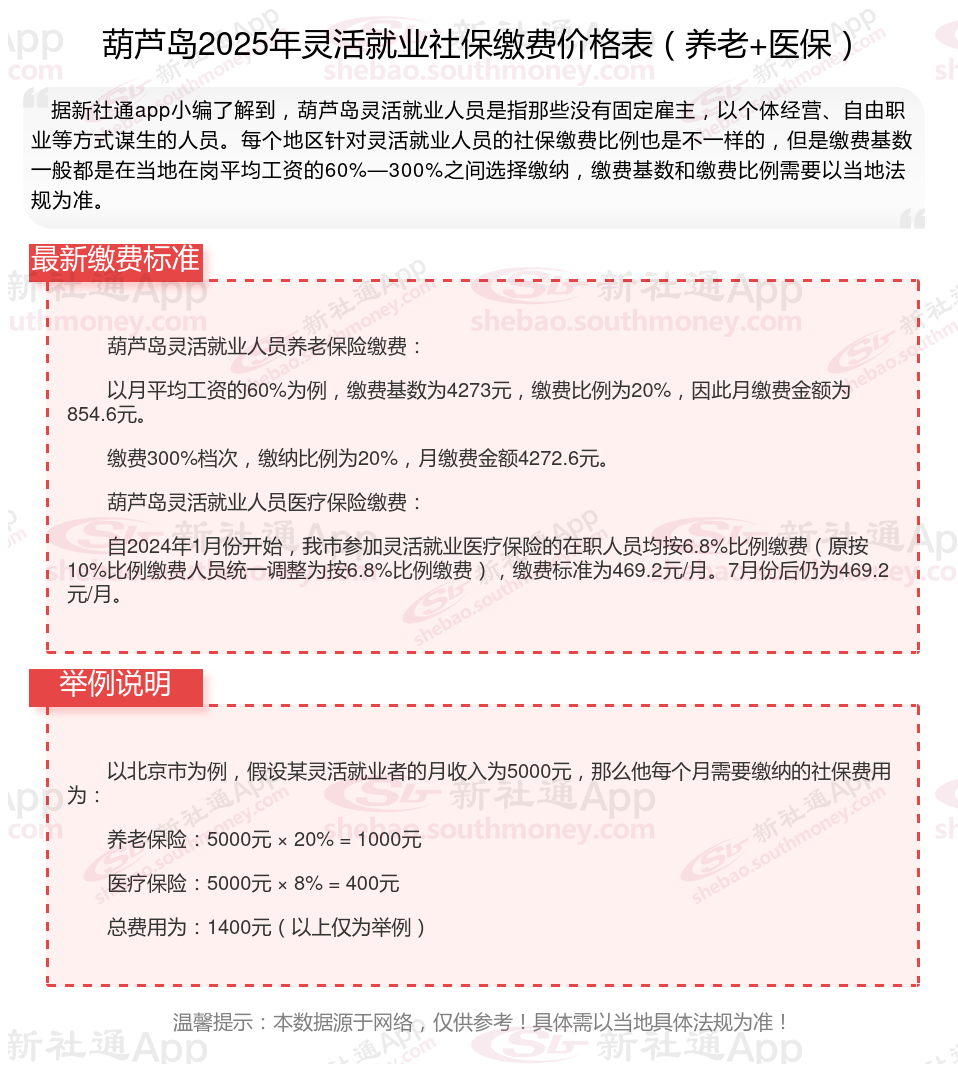
葫芦岛灵活就业社保每月交多少钱?2024-2025年灵活就业人员缴费标准最新(养老保险、医疗保险)如下:

》》点击新社通app社保计算器,轻松了解您的社保缴费明细!
提示:葫芦岛灵活就业人员每个月的缴费压力还是比较大的,每个月的社保费用都是千元,缴费档次越高,灵活就业人员要缴纳的费用也越多。
当缴费档次越高,可以享受到的社保待遇也越多,退休后可以领到的养老金也越多,100%的缴费档次缴纳灵活就业社保比60%的缴费档次缴纳灵活就业社保可以领到的钱要多。
葫芦岛2025年灵活就业人员社保缴费标准公布
据新社通app显示,葫芦岛养老保险缴费基数2024-2025年最新标准如下:
葫芦岛灵活就业人员基本养老保险缴费基数暂按不低于4106元;
缴费比例:个人承担20%;
养老保险缴费个人821.2元。
(注:本文数据仅供参考,具体以当地缴费标准为准)
假设葫芦岛一个邻居秦某的月工资为4106元。
灵活就业个人缴费额计算:
据新社通app养老保险计算器显示,灵活就业人员缴费额按照核定缴费基数的20%缴纳。核定缴费基数通常是根据实际工资收入来确定的,但也需要根据省社平工资的60%至300%的范围内进行调整。
假设秦某的核定缴费基数就是他的月工资4106元,他的个人缴费额为:4106元 * 20% =821.2元。
需要注意的是,以上计算示例仅供参考,实际缴费金额可能会因地区、方案、工资水平等因素而有所不同。
五险一金是怎么交的?
?五险一金?怎么交?五险一金缴纳需区分单位和个人身份,单位职工由用人单位统一办理,灵活就业人员可自行缴纳部分险种。?具体流程和比例如下~~
(一)、个人缴纳方式(灵活就业适用)
仅能缴纳养老保险和医疗保险?,部分地区支持公积金自愿缴存:
1、现场办理:携带身份证至社保/公积金窗口,由工作人员教完成。
2、线上办理:通过当地社保局或公积金官网完成,需绑定银行卡或第三方支付。
3、银行代扣:签订代扣协议后自动划款,适合不熟悉线上操作的人群。
?(二)、单位缴纳流程(以北京为例)?
社会保险登记:单位需在用工30日内办理社保登记,通过北京市企业服务e窗通平台在线填报员工信息,同步完成“五险一金”开户。需提交营业执照、法人身份证等材料。
住房公积金缴存:首次为员工缴存时,通过同一平台添加职工信息并选择缴存方式(委托银行收款、转账支票等)。委托收款可实现自动扣缴,无需现场办理。
?缴费比例(全国通用)?
1、住房公积金:单位与个人各5%-12%(比例一致)。
2、失业保险:单位0.5%-2%,个人0.3%-1%
3、医疗保险:单位8%-9.5%,个人2%
4、生育保险:单位0.5%-0.7%,个人不缴
5、工伤保险:单位0.2%-1.9%(行业差异),个人不缴
6、养老保险:单位16%,个人8%
(三)、注意事项
跨地区差异:具体比例和流程可能因城市调整,需以当地社保局或住房公积金管理中心为准。
停缴处理:员工离职后,单位需及时办理社保和公积金停缴手续。
要点:单位主导五险一金缴纳,个人可通过多渠道补缴养老和医疗;缴费比例和基数需结合当地与工资水平确定。
缴费基数:通常为职工月平均工资,但设有上下限(例如2025年天津养老保险基数范围为5013-25065元)。
若灵活就业社保出现断缴情况,能否继续缴纳?
灵活就业社保中间断缴,正常来说无法进行补缴,然而满足相关条件就能实现补缴。??
1、补缴条件及方式
灵活就业人员的社保中断后,补缴并非无条件。通常,因忘记缴费导致的社保断缴是无法补缴的。但有些地方在特殊时期允许当年年底前进行补缴。补缴方式一般需灵活就业人员携带本人的社保卡和身份证,直接前往就近的社保局办理。
2、补缴的注意事项
滞纳金问题:补缴社保时,除应缴纳的社保费用外,还需支付滞纳金。滞纳金按天计算,断缴时间越长,滞纳金越多。因此,尽早补缴可减少经济损失。
补缴时间限制:灵活就业人员应注意补缴的时间限制,尽量在时间内完成补缴,以避免产生更多的滞纳金或不良记录。
3、补缴的意义
对于灵活就业人员来说,补缴社保具有重要意义。首先,补缴可以确保达到法定退休年龄时累计缴费满十五年,从而按月领取基本养老金。其次,对于有购房或落户需求的人员来说,连续缴纳社保是满足相关条件的基础。通过补缴,可以保持社保的连续性,进而享受相应的权益。
以上就是社保相关内容,数据及内容仅供参考,希望对您有帮助,欢迎关注新社通app解锁更多社保专业资讯。