灵活就业社保4050补贴标准是什么样的?山东泰安4050补贴申请条件和流程,若想成为4050补贴的享受对象,年龄需符合女性年满40周岁,男性年满50周岁的要求。
就业困难人员实现灵活就业后,经人社部门认定并以个人身份缴纳社会保险费的,给予社会保险补贴。随新社通app小编了解一下4050具体补贴条件吧。
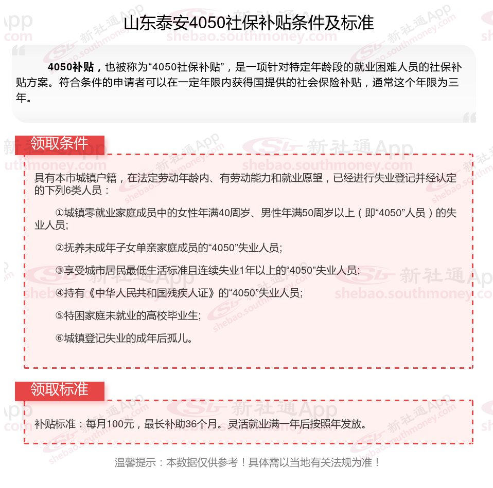
第一、山东泰安4050社保补贴领取标准,条件,流程是怎样的,山东泰安4050社保补贴如何办理,山东泰安4050补贴的领取,主要依据以下这些条件
年龄条件
就业困难的灵活就业人员若想申请4050补贴,需达到女性年满40周岁、男性年满50周岁这一基本年龄要求,补贴意在为其提供帮助。
就业与社保条件
依法进行失业登记:申请人需要在各级公共就业服务机构进行失业登记,表明其目前的就业状态。
自费缴纳社会保险费:申请人需要灵活就业后自费缴纳社会保险费,包括养老保险费和医疗保险费。这是领取补贴的重要前提,确保申请人在就业困难时仍能保持社保的连续性。
其他条件
就业困难认定:申请人需要被认定为就业困难人员。这一认定通常基于申请人的就业、技能水平、家庭状况等因素,由相关部门进行综合评估。
不得为城乡居民养老保险参保人:如果申请人参加的是城乡居民养老保险,则无法领取4050补贴。因为该补贴主要针对的是城镇职工养老保险的参保人,城乡居民养老保险的缴费负担较低,因此不享受此补贴。
在申请4050补贴时,申请人需要按照一定流程进行申请和审核。首先,到户籍所在社区劳动工作站申报,并提供相应资料;然后,经劳动工作站、所初审、展示后,报市就业办审核;最后,合格后交市财部门复核,并通过指定的银行直接支付给申请者本人。

山东泰安申请4050社保补贴所需证件有哪些?
其他材料:根据当地要求,可能还需提供《申请表》、《灵活就业证明》、《工商营业执照》等相关材料。
失业证明材料:需提供《就业失业登记证》原件和复印件,以及灵活就业个人缴纳的养老保险、医疗保险凭证的原件。若原件丢失,可凭社保经办机构开具的个人缴费证明替代。
身份证:申请人需提供本人身份证原件及复印件,用于核实个人身份信息。
照片:申请人需提供近期免冠照片若干张,具体数量根据当地要求确定。
户口本:户口本原件及复印件,用于证明申请人的户籍所在地及家庭成员情况。
山东泰安补贴多少钱一个月?山东泰安灵活就业4050补贴标准:

山东泰安申请4050社保补贴的办理地点
线下办理方法:市档案托管中心:在街道劳动事务所审核通过后,申请人需持相关材料到市档案托管中心办理社保补贴手续。
线下办理方法:劳动有关部门:市档案托管中心审核无误后,会将材料上报劳动有关部门,经进一步审核后,由相关部门拨付资金。
线下办理方法:街道(乡镇)劳动事务所:申请人可携带相关材料到户籍所在地的街道(乡镇)劳动事务所进行申请复核。
线上办理方法:部分地区的申请人可通过当地网站进行线上申请,如广东地区可通过广东服务网申请。线上申请需按照网站提示填写相关信息并上传所需材料。
第二、山东泰安社保交完领多少钱一个月,社保交到退休拿多少?
社保交满后可以领取的养老金数额并非固定,而是根据个人累计缴费年限、缴费工资、当地职工平均工资、个人账户金额、城镇人口平均预期寿命等多个因素综合确定。总的来说,社保交满后每月可领取的养老金为基础养老金与个人账户养老金之和。
具体计算方式如下:
每月基础养老金=(当地上年度在岗职工月平均工资+本人指数化月平均交费工资)÷2×缴费年限×1%。其中,本人指数化月平均交费工资=全省上年度在岗职工月平均工资×个人平均交费指数。这一部分体现了个人缴费年限和缴费基数对养老金的影响,缴费年限越长、缴费基数越高,领取的基础养老金就越多。
每月个人账户养老金=个人账户储存额÷计发月数。计发月数根据退休年龄和当时的人口平均寿命来确定,例如50岁为195个月,55岁为170个月,60岁为139个月。这一部分体现了个人账户积累对养老金的影响,个人账户储存额越多,领取的个人账户养老金就越高。
综上所述,社保交满后能领取的养老金数额因个人情况而异,具体计算方法需结合相关法律法规。
第三、山东泰安社保卡怎么查询余额明细,这三种方法你都知道吗
想要清楚自己社保卡里有多少钱,查询余额就很关键,下面这几种方法都能快速查到:
(1)银行自助查询
部分银行的ATM机或者自助终端设备也支持社保卡查询功能。把社保卡插入机器,按照提示操作,就能查到余额了,非常便捷。
(2)通过社保局APP或小程序查询
现在很多地方都推出了专门的社保查询App,或者在微信上也有相关小程序。下载App或者找到小程序后,用身份证注册登录,就能轻松查询账户余额、消费明细等信息,随时掌握账户动态。
(3)前往社保窗口查询
如果觉得线上查询不太放心,也可以带上社保卡,直接去当地社保中心的柜台,让工作人员帮忙查询余额信息。
(备注:数据仅供参考,具体以当地有关法规为准,欢迎关注、下载新社通app!)