银川哪些人有条件申领4050补贴?4050灵活就业社保补贴一年可拿多少钱?4050社保补贴标准20024-2025年最新来了,符合4050补贴享受资格的对象,年龄需满足女性年满40周岁,男性年满50周岁的条件。
对于就业困难人员而言,在成功实现灵活就业,经人社部门认定身份,并以个人名义缴纳社会保险费之后,即可获取社会保险补贴。新社通app小编带你深入了解4050补贴的具体条件。
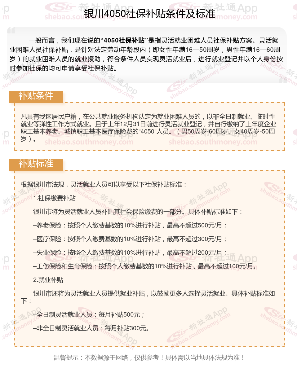
第一、银川灵活就业4050补贴怎么补贴的,银川办理4050社保补贴需要哪些手续材料?银川4050补贴的领取条件主要包括以下几点
年龄条件
对于就业困难的灵活就业人员而言,4050补贴的基本年龄限制为女性年满40周岁、男性年满50周岁,以此来确定帮扶对象。
就业与社保条件
依法进行失业登记:申请人需要在各级公共就业服务机构进行失业登记,表明其目前的就业状态。
自费缴纳社会保险费:申请人需要灵活就业后自费缴纳社会保险费,包括养老保险费和医疗保险费。这是领取补贴的重要前提,确保申请人在就业困难时仍能保持社保的连续性。
其他条件
不得为城乡居民养老保险参保人:如果申请人参加的是城乡居民养老保险,则无法领取4050补贴。因为该补贴主要针对的是城镇职工养老保险的参保人,城乡居民养老保险的缴费负担较低,因此不享受此补贴。
在申请4050补贴时,申请人需要按照一定流程进行申请和审核。首先,到户籍所在社区劳动工作站申报,并提供相应资料;然后,经劳动工作站、所初审、展示后,报市就业办审核;最后,合格后交市财部门复核,并通过指定的银行直接支付给申请者本人。
就业困难认定:申请人需要被认定为就业困难人员。这一认定通常基于申请人的就业、技能水平、家庭状况等因素,由相关部门进行综合评估。

银川灵活人员申请4050需要什么材料?
1、本人居民身份证原件及复印件一份;
2、灵活就业社保缴交发票(完税证明)、医保对账单原件(有交职工医保的才需要提供,请前往中国银行打印对账单);
3、就业困难人员的对应证明材料:计生户需提供乡镇计生办开具的证明;残疾人需提供第三代残疾人证、低保户需开具低保证明、精准扶贫户由村里开具证明;被征地农民需要提供被征地农民养老审核表(选择其中一种,城镇居民不用,被征地农民第二次办理无需再提供证明材料);首次办理还应提供《就业困难人员认定申请表》两份;
4、《就业失业登记证》(或《就业创业证》)原件;
5、户口簿原件及复印件一份(首页和本人页复印在同一张A4纸上);
6、《就业困难人员灵活就业享受社保补贴申报表》(附件2)
7、本人社保卡原件及复印件一份(社保卡非中国银行卡的需要另行提供本人中国银行银行卡复印件一份);
银川补贴多少钱一个月?银川灵活就业4050补贴标准:

银川申请4050社保补贴的办理地点
线下办理方法:劳动有关部门:市档案托管中心审核无误后,会将材料上报劳动有关部门,经进一步审核后,由相关部门拨付资金。
线下办理方法:街道(乡镇)劳动事务所:申请人可携带相关材料到户籍所在地的街道(乡镇)劳动事务所进行申请复核。
线下办理方法:市档案托管中心:在街道劳动事务所审核通过后,申请人需持相关材料到市档案托管中心办理社保补贴手续。
线上办理方法:部分地区的申请人可通过当地网站进行线上申请,如广东地区可通过广东服务网申请。线上申请需按照网站提示填写相关信息并上传所需材料。
第二、城镇职工社保与城乡居民社保有什么不同
缴费方式不同:城镇职工社保是按月缴费,单位和个人共同缴费;居民社保是按年缴费,当年交下一年度的社保费用,个人承担费用,给予补贴。
报销内容不同:城镇职工社保能提供五个险种的报销;而居民社保仅提供养老保险和医疗保险报销。
缴费金额不同:城镇职工社保是根据社保缴费基数按缴费比例进行缴纳,一年大概需要上万元;居民社保是自由选择缴费档次,一年费用在500~5000元不等。
缴纳原则不同:城镇职工是强制参保,单位必须为在职职工参保职工社保;居民社保是自愿原则参保。
报销人群不同:城镇职工报销的人群是有工作单位的职工以及退休人员;居民社保为没有工作单位的城乡居民提供报销。
第三、银川如何查询社保卡余额是多少
想要清楚自己社保卡里有多少钱,查询余额就很关键,下面这几种方法都能快速查到:
通过社保局APP或小程序查询
现在很多地方都推出了专门的社保查询App,或者在微信上也有相关小程序。下载App或者找到小程序后,用身份证注册登录,就能轻松查询账户余额、消费明细等信息,随时掌握账户动态。
银行自助查询
部分银行的ATM机或者自助终端设备也支持社保卡查询功能。把社保卡插入机器,按照提示操作,就能查到余额了,非常便捷。
前往社保窗口查询
如果觉得线上查询不太放心,也可以带上社保卡,直接去当地社保中心的柜台,让工作人员帮忙查询余额信息。
本文中的数据和内容仅作参考,具体要依据当地法规执行。期望能为您服务,欢迎关注新社通app,挖掘更多社保专业知识。