灵活就业社保缴费比例与方式:需要个人全额承担,缴费比例通常较低,因为灵活就业人员的收入往往不稳定且可能较低。他们可以根据自己的经济状况选择缴费档次,具有一定的灵活性。以缴费基数4000元为例,灵活就业人员需支付的养老保险费用为800元/月(4000×20%),医保费用为320元/月(4000×8%)。
那么,宁夏银川灵活就业人员社保缴费标准2024-2025最新来了,交社保有什么好处?根据新社通app-社保缴费查询工具提供的2025社保缴费标准详情数据:

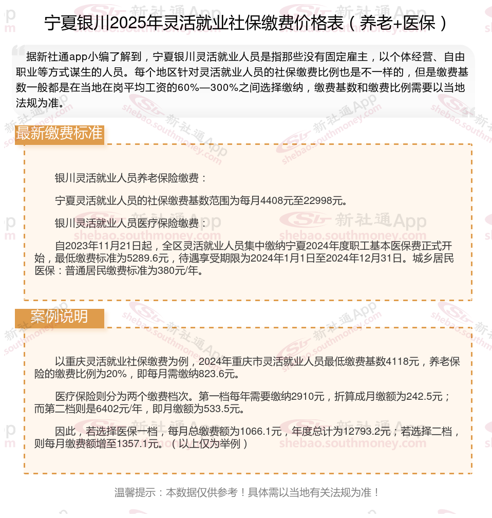
银川灵活就业人员养老保险缴费:
宁夏灵活就业人员的社保缴费基数范围为每月4408元至22998元。
银川灵活就业人员医疗保险缴费:
自2023年11月21日起,全区灵活就业人员集中缴纳宁夏2024年度职工基本医保费正式开始,最低缴费标准为5289.6元,待遇享受期限为2024年1月1日至2024年12月31日。城乡居民医保:普通居民缴费标准为380元/年。
》点击新社通app社保计算器,了解你的社保缴费明细!
新社通app数据所得,数据仅供参考。
养老保险断缴,待遇清0吗?
养老保险是累计计算的,停缴以后,之前缴纳的费用依然存在,不会失效也不会作废,只要缴费的期限达到15年就能够生效。
但是有一点要注意,如果停缴时间过长,退休之前的缴费年限不足15年,无法一次性领取全额养老金,并且之后不能再享受到养老保险的待遇。按照相关法规,缴纳的保险金没有达到15年的,养老保险的金额会全部返还,但是账户中单位缴纳的那部分就拿不到了,会影响到我们的退休金。
交社保,就是为了让老百姓在老了、病了、受伤了、失业了或者生孩子时,能从社会得到帮助。社保具体作用是:
提供基本的社会保险:社保体系能够保证个人及其家庭的基本生活。当参保公民遭遇年老、疾病、生育、工伤、失业等风险时,能够为其给予物质帮助、减少经济损失、其基本的生活。
促进经济发展:社保保险不仅可以让劳动人员奋斗更有动力,以提高产品的生产效率,还能够减轻个人的经济负担,从而提高个人的消费能力,促进社会经济发展。
维护社会稳定:社保体系的实施可以维护社会稳定。社保体系可以减轻个人负担,提高个人生活水平,减少社会矛盾。
温馨提示:本数据源于网络,仅供参考!具体需以当地具体法规为准!