灵活就业社保月缴费金额受当地法规和缴费基数影响,多在几百元至几千元,如2025年一些地区灵活就业人员医保月缴费一档是567.75元,二档是431.49元。随新社通-app小编了解一下具体详情。
2024-2025年灵活就业社保一个月要交多少钱?青岛社保养老缴费标准表
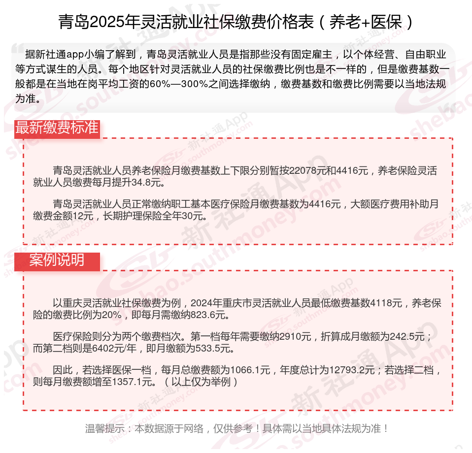
据新社通app显示,青岛灵活就业人员养老保险缴费基数2024-2025年最新标准如下:
缴费基数下限暂按不低于4242元/月执行。按照个人20%的缴费费率,个人养老保险缴费金额低于848.4元/月。
(注:本文数据仅供参考,具体以当地缴费标准为准)
假设青岛有个邻居沈某灵活就业养老保险缴费基数为4242元。
据新社通app养老保险计算器显示,沈某个人缴费额:灵活就业个人按照其缴费基数的20%缴纳养老保险费。因此,沈某每月需要缴纳的养老保险费为4242元 *20% = 848.4元。
另外,需要注意的是,养老保险的缴费比例和基数可能会随着方案的调整而发生变化。因此,在计算养老保险缴费金额时,需要参考当地的最新方案和法规。
青岛灵活就业社保每月交多少钱?

》》》点击新社通社保在线计算器,轻松测算您的社保每月交多少!
当社保缴费档次越高,可以享受到的社保待遇也越多,退休后可以领到的养老金也越多,100%的缴费档次缴纳灵活就业社保比60%的缴费档次缴纳灵活就业社保可以领到的钱要多。
什么是社保呢?
通俗地讲,缴纳社会保险是个人或单位依法依规,为参与社会保险而进行费用缴纳的行动。社会保险(SocialInsurance)是指为丧失劳动能力、暂时失去劳动岗位或因健康原因造成损失的人口提供收入或补偿的社会和经济制。多种因素共同影响着社保的缴费金额,这其中就包括缴费基数、缴费比例,以及当地的具体法规。
“五险一金”指的是什么
“五险一金”指的是5种保险:包括养老保险、医疗保险、失业保险、工伤保险和生育保险;“一金”指的是住房公积金。
1. ?五险?
1、失业保险:为失业的员工提供一定期限内的生活保证,帮助其渡过失业期。
2、工伤保险:用于支付员工在工作中发生事或职业病时的医疗费用和工伤待遇,保证工作安全。
3、养老保险:为员工退休后的生活提供资金支持,确保退休后的基本生活保证。
4、生育保险:为员工提供生育津贴,以及产前、产后的医疗保险,支持生育权益。
5、医疗保险:用于支付员工的医疗费用,包括住院、门诊、购药等,减轻医疗负担。
2. ?一金?
住房公积金:为员工购房、租房提供资金支持,帮助其改善住房条件。
总之,随着发展社会保险事业,建立社会保险制,设立社会保险基金,使劳动者在年老、患病、工伤、失业、生育等情况下获得帮助和补偿。
社会保险基金按照保险类型确定资金来源,逐步实行社会统筹。用人单位和劳动者必须依法参加社会保险,缴纳社会保险费。
灵活就业社保暂停缴纳后,是否允许继续交费?
一般而言,灵活就业社保中断不支持补缴,不过达到特定要求后便可以办理补缴手续。??
1、补缴条件及方式
灵活就业人员的社保中断后,补缴并非无条件。通常,因忘记缴费导致的社保断缴是无法补缴的。但有些地方在特殊时期允许当年年底前进行补缴。补缴方式一般需灵活就业人员携带本人的社保卡和身份证,直接前往就近的社保局办理。
2、补缴的注意事项
滞纳金问题:补缴社保时,除应缴纳的社保费用外,还需支付滞纳金。滞纳金按天计算,断缴时间越长,滞纳金越多。因此,尽早补缴可减少经济损失。
补缴时间限制:灵活就业人员应注意补缴的时间限制,尽量在时间内完成补缴,以避免产生更多的滞纳金或不良记录。
3、补缴的意义
对于灵活就业人员来说,补缴社保具有重要意义。首先,补缴可以确保达到法定退休年龄时累计缴费满十五年,从而按月领取基本养老金。其次,对于有购房或落户需求的人员来说,连续缴纳社保是满足相关条件的基础。通过补缴,可以保持社保的连续性,进而享受相应的权益。
本文所提供的数据和内容仅作参考,实际情况必须依据当地法规。期望能对您有所帮助,欢迎关注新社通app,挖掘更多社保专业信息。