【一】 2025年内蒙古乌海灵活就业人员社保的缴费时间有何要求?
最低缴费年限:根据有关法规,参加基本养老保险的个人,需要达到法定退休年龄时累计缴费满十五年,可以按月领取基本养老金。这意味着,内蒙古乌海灵活就业人员在参加养老保险时,最少需要累计交满15年。
缴费与待遇:
在同一城市,累计缴纳基本养老保险满15年,基本医疗保险20年,退休时,即按缴纳所在城市标准发放最低基本养老金,执行缴纳所在城市医疗保险标准。
流动工作人员,在每一城市,基本养老保险与基本医疗保险均未够年限,而在所有城市的累计缴纳基本养老保险满15年,基本医疗保险满20年,则按其户藉所在地标准发放基本养老金,执行户籍所在地医疗保险标准。
在所有城市,基本养老保险与基本医疗保险缴纳均不够年限,则在退休时,按当年度所在地社保缴纳基数,一次性补足法定年限的基本养老与基本医疗。

【二】内蒙古乌海2025年灵活就业社保缴费基数及比例
(1)内蒙古乌海社保缴纳比例费用是以缴费基数为基数以一定的比例进行缴费,职工社保分为单位缴纳部分和个人缴纳部分,两者缴纳比例不同,但是灵活就业人员参保职工社保没有单位负责,将全部由个人缴费。
社保缴费比例各个地区标准有些细微的差别,并且会不断产生新的变化。例如,自2024年3月1日起,上海市灵活就业人员缴纳职工基本养老保险费的比例由24%调整为20%,其中有8%进入个人账户;缴纳职工基本医疗保险费的比例由11%调整为10%。浙江在2022年9月职工养老保险缴费比例从15%降到14%,今年4月又公布将其恢复至15%。
提示:灵活就业养老保险的缴费比例一致,都是社保缴费基数的20%。
灵活就业医保的缴费比例就有些差异了,有些地方是6%,有些地方是8%,有些地方是13%。
(2)内蒙古乌海灵活就业社保参照职工社保的缴费基数进行缴纳。而社保缴费基数由当地上一年度职工的月平均工资确定,一般是以当地社会平均工资的60%-300%为社保缴费基数,基本上分为60%、80%、90%、100%、150%、200%、250%、300%等八个缴费档次。由于各地区经济发展水平不一,职工月平均工资存在差异,所以各地区的社保缴费基数上下限也不同。比如北京2024年的缴费基数上下限为6326元-33891元,浙江2024年的缴费基数上下限为4462元-24060元。
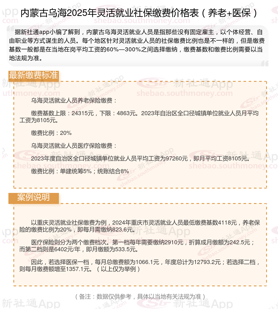
【三】2025年内蒙古乌海灵活就业社保缴费标准如下

【四】?2025年社保新规主要包括以下几个方面?:
??最低缴费年限提高?:从2030年开始,最低缴费年限将从15年逐步提高到20年,每年增加6个月,至2039年全部提升完毕。这一调整旨在确保养老金的可持续性,并为职工提供更多的养老保证。
??弹性退休制:新规推出了“弹性退休”制,给予职工3年的选择空间,可以根据实际情况选择提前退休、正常退休或延退。例如,女职工可以选择在55岁到61岁之间的任何时间退休?。
??失业保险金缴纳?:从2025年1月1日起,领取失业保险金且距法定退休年龄不足1年的失业人员,可由失业保险基金为其缴纳养老保险费,执行至2039年12月31日?。
??病残津贴制落地?:从2025年1月1日起,新增病残津贴待遇,旨在为未达到法定退休年龄但完全丧失劳动能力的参保职工提供经济补助。符合条件的职工可以申请领取病残津贴,具体标准与参保人的缴费年限和距离退休时间有关?。
??渐进式退休?:男性职工的退休年龄将从2025年1月1日起逐步延长至63周岁,女性职工的退休年龄也将相应调整。具体来说,原本退休年龄为50周岁的女职工将延迟至55周岁,原本退休年龄为55周岁的女职工将延迟至58周岁。
这些新规的实施将对职工的退休生活产生重大影响,提供了更多的选择和保证,同时也确保了养老金的可持续性。
以上就是带来内蒙古乌海灵活就业社保缴费标准相关知识,内容及数据仅供参考,希望对你有帮助,欢迎关注/下载新社通app解锁更多社保专业资讯。