灵活就业社保月缴费金额通常几百元到几千元,取决于当地与缴费基数,2025年某些地区灵活就业人员医保月缴费一档为567.75元,二档为431.49元。随新社通-app小编了解一下具体详情。
什么是社保呢?
简单概括,社保缴纳就是个人或单位依据法律,参与社会保险并完成费用缴纳的过程。社保是社会保险的简称,社会保险包括五个险种;而五险一金指的是养老保险、生育保险、医疗保险、失业保险、工伤保险和住房公积金。
社保一个月要交多少钱?社保养老金2024-2025年缴费标准表公布石家庄灵活就业社保每月交多少钱?

》》一键算清您的社保缴费明细!新社通app社保计算器,让您清清楚楚了解缴费明细!
当社保缴费档次越高,可以享受到的社保待遇也越多,退休后可以领到的养老金也越多,100%的缴费档次缴纳灵活就业社保比60%的缴费档次缴纳灵活就业社保可以领到的钱要多。
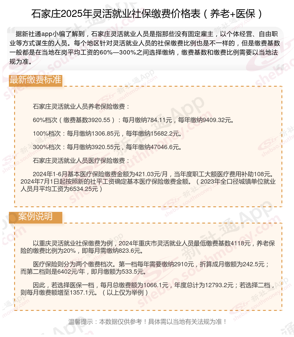
石家庄2025年灵活就业人员社保缴费标准公布
据新社通app显示,2024-2025年石家庄灵活就业养老保险的缴费标准根据不同的参保对象有所差异。
灵活就业人员最低缴费基数为:3726元,个人缴纳20%。
请注意,以上缴费标准仅供参考,具体方案可能会根据地区和时间的变化而有所调整。如有需要,查阅当地社保部门公布的新规或咨询相关部门以获取最准确的信息。
(注:本文数据仅供参考,具体以当地缴费标准为准)
假设在石家庄有个笔友康某养老保险的缴费基数为3726元,个人缴费比例为20%。
据新社通app养老保险计算器显示:养老保险费=养老保险缴费基数×单位缴费比例+养老保险缴费基数×个人缴费比例。
那么,康某个人应缴养老保险费为:3726元×20%=745.2元。
注意,这只是一个示例计算,实际缴费金额会根据具体的缴费基数和缴费比例而有所不同。此外,养老保险方案也会随时间变化,建议在实际计算时参考最新的方案法规。
社保和五险一金什么区别
社保和五险一金什么区别
社保和五险一金主要在概念和报销范围上有所区别:
报销范围:社保往往只报销养老保险、医疗保险、生育保险、失业保险、工伤保险五险;而五险一金除了以上五险外,还多了一个住房公积金,五险一金包含社保,但社保中没有住房公积金。
概念:社保是社会保险的简称,社会保险包括五个险种;而五险一金指的是养老保险、生育保险、医疗保险、失业保险、工伤保险和住房公积金。
怎样才能查到社保的缴费年限信息?
社保缴费年限可通过线上与线下多种渠道查询,其中社会保险公共服务平台?和电子社保卡?是最便捷的途径。
2025年最新社保缴费年限查询方法详解如下
1、线上查询方式
电子社保卡渠道:
微信/支付宝小程序:绑定电子社保卡后,在“社保查询”模块可直接显示累计缴费月数,并能下载带电子章的证明。
操作示例:支付宝搜索“市民中心”→“社保”→“社保查询”→刷脸认证后查看。
社会保险公共服务平台:
注册并实名认证后,在“个人权益记录”或“缴费信息查询”板块查看详情,涵盖养老、医疗、失业等险种的累计年限。
优势:全国统一平台,支持跨省缴费记录实时合并查询(2025年系统升级后功能优化)。
掌上12333APP:
注册后选择“社保查询”,全国记录覆盖,尤其适合处理社保跨省转移后的数据同步问题。
地方人社部门官网/APP:
如“北京社保局官网”或“上海人社”APP,提供本地化查询并同步消息。
2、线下查询方式社保自助终端设备:
在社保大厅或社银合作网点(如工商银行)使用自助机刷身份证查询。
社保经办服务窗口:
携带身份证至参保地社保局,工作人员可现场打印缴费明细并回答疑问。
电话咨询:
拨打12333社保热线,通过人工服务获取缴费年限信息(建议避开高峰期)。
注意事项
数据更新时效:缴费记录通常每月更新,若查询结果滞后,建议3个工作日后复查。
安全提醒:优先使用官网渠道,避免第三方平台泄露个人信息。
跨省转移:通过“掌上12333”APP申请转移,10个工作日内完成数据合并。
灵活就业社保中断之后,还可以接着缴纳吗?
多数情形下,灵活就业社保中断后不允许补缴,只有在符合相应条件时才具备补缴资格。?
1、补缴条件及方式
灵活就业人员的社保中断后,补缴并非无条件。通常,因忘记缴费导致的社保断缴是无法补缴的。但有些地方在特殊时期允许当年年底前进行补缴。补缴方式一般需灵活就业人员携带本人的社保卡和身份证,直接前往就近的社保局办理。
2、补缴的注意事项
滞纳金问题:补缴社保时,除应缴纳的社保费用外,还需支付滞纳金。滞纳金按天计算,断缴时间越长,滞纳金越多。因此,尽早补缴可减少经济损失。
补缴时间限制:灵活就业人员应注意补缴的时间限制,尽量在时间内完成补缴,以避免产生更多的滞纳金或不良记录。
3、补缴的意义
对于灵活就业人员来说,补缴社保具有重要意义。首先,补缴可以确保达到法定退休年龄时累计缴费满十五年,从而按月领取基本养老金。其次,对于有购房或落户需求的人员来说,连续缴纳社保是满足相关条件的基础。通过补缴,可以保持社保的连续性,进而享受相应的权益。
以上就是社保相关知识,内容及数据仅供参考,欢迎关注、下载新社通app!