据新社通app数据显示,福建厦门灵活就业人员养老缴费基数2024-2025年最新标准如下:
养老保险最低缴费基数为:4212元;
个人缴费比例:20%,个人缴费金额:842.4元;
(注:本文数据仅供参考,具体以当地缴费标准为准)
福建厦门灵活就业自己交社保一个月要交多少钱?福建厦门灵活就业人员社会保险缴费标准,根据新社通app-社保缴费查询工具提供的最新数据如下:

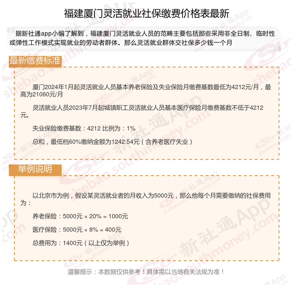
厦门2024年1月起灵活就业人员基本养老保险及失业保险月缴费基数最低为4212元/月,最高为21060元/月
灵活就业人员2023年7月起城镇职工灵活就业人员基本医疗保险月缴费基数不低于4212元。
失业保险缴费基数:4212 比例为:1%
总和,最低档60%缴纳金额为1242.54元(含养老医疗失业)
社保缴费基数是指在一定的范围内(通常是根据当地的社会平均工资的一定比例)确定的一个数值,用于计算每月应缴的社保金额。
想知道自己的社保缴费记录吗?以下方法都可以查询
线上查询
社保官网查询:登录当地社保局的网站,进行注册并登录个人社保账号,然后找到“社保查询”“缴费明细查询”等相关选项,根据页面提示填写相关个人信息,即可查询到社保缴纳记录。如深圳市人力资源和社保局官网,在个人服务网页登录后可查询到各项社保的缴费明细。
电子社保卡查询:如果已经领取了电子社保卡,可以通过与电子社保卡绑定的手机APP或微信、支付宝等第三方支付平台进行查询。在电子社保卡APP中,点击“人社办事”“社保”“社保查询”等选项,即可查询个人社保参保证明、缴费记录等;在微信或支付宝中,搜索“电子社保卡”小程序,绑定后也可进行查询。
官网公众号或APP查询:部分地区的人社部门提供了公众号或专门的APP,如“北京人社”微信公众号、“广东人社”APP等。关注当地人社部门的官网公众号或下载其官网APP,注册并登录后,按照页面提示进行操作,可查询社保缴费记录。
国社会保险公共服务平台和全国人社服务平台查询:参保人可登录社会保险公共服务平台或全国人社服务平台,注册登录后,点击“社保查询”,选择相应事项即可进行查询。
电话查询
拨打全国社保服务电话12333,接通后根据语音提示进行操作,或者转接到人工客服,提供个人身份信息后进行查询。
线下查询
社保经办机构窗口查询:携带本人身份证、社保卡等有效证件,前往当地社保局办公大厅的窗口,向工作人员提出查询社保缴纳记录的需求,工作人员会根据提供的个人信息进行查询,并告知缴费记录情况。
自助查询机查询:在社保中心设置的自助查询机上,使用身份证或社保卡进行登录,按照提示选择“社保查询”等相关选项,进行查询。还可以在自助查询机上选择打印功能,按照页面提示进行操作即可打印社保缴费记录。
(备注:数据仅供参考,具体以当地有关法规为准)