几百元到几千元的灵活就业社保月缴费金额,由缴费基数和当地法规而定,2025年部分地区灵活就业人员医保月缴费一档567.75元、二档431.49元就是典型例子。随新社通-app小编了解一下具体详情。
什么是社保呢?
社保缴费,简单而言,是个人或单位依照法规,为加入社会保险而定期支付费用的过程。社会保险(SocialInsurance)是指为丧失劳动能力、暂时失去劳动岗位或因健康原因造成损失的人口提供收入或补偿的社会和经济制。
2025年灵活就业人员最低要交多少钱?灵活就业人员社保缴费最新明细来了,深圳灵活就业人员社保2025缴费标准一览表

》》新社通APP社保计算器,一键算出您的社保缴费明细!
提示:深圳灵活就业人员每个月的缴费压力还是比较大的,每个月的社保费用都是千元,缴费档次越高,灵活就业人员要缴纳的费用也越多。
当缴费档次越高,可以享受到的社保待遇也越多,退休后可以领到的养老金也越多,100%的缴费档次缴纳灵活就业社保比60%的缴费档次缴纳灵活就业社保可以领到的钱要多。
社保交了20年,退休后能拿多少钱
个人账户养老金
公式:个人账户累计储存额 ÷ 计发月数
示例:
若账户余额12万元,63岁退休计发月数117,个人养老金 = 12万 ÷ 117 ≈ 1025元/月。
个人账户余额:按缴费基数的8%计入,假设月缴费基数5000元,每年积累4800元,20年约9.6万元(不含利息)。
计发月数:与退休年龄相关,如60岁为139个月,63岁为117个月。延长退休可减少计发月数,提高月领取额。
基础养老金
公式:退休上年度社会平均工资 × (1 + 本人平均缴费指数) ÷ 2 × 缴费年限 × 1%
示例:
若社平工资8000元,缴费指数0.6,基础养老金 = 8000 × (1+0.6)/2 × 20 × 1% = 1280元/月。
若未来社平工资涨至1.5万元,则基础养老金可达2400元/月。
社平工资:以退休时当地上年度社平工资为准,不同地区差异较大(例如2023年上海社平工资为12307元,河南为6260元)。
缴费指数:通常为0.6(最低档)至3(最高档)。按0.6计算,缴费20年可领取社平工资的16%;按3计算则为40%。
养老金待遇范围
基础养老金:按0.6-3的缴费指数,20年缴费后约为社平工资的16%-40%。
总养老金:结合基础和个人账户养老金,假设社平工资1.5万元,缴费指数0.6,个人账户余额12万-60万,每月养老金约为2400+1025=3425元至6000+5128=11128元。
实际案例:
山东某地:计发基数7900元,缴费指数0.6,总养老金约2021元/月。
长沙某案例:缴费档次90%,总养老金约2310元/月。
影响因素及地区差异
地方补贴:如山东冬季取暖补贴1700元/年,杭州过节费等。
退休年龄:退休时间加长可降低计发月数,提高个人账户养老金。
社平工资:一线城市(如上海、北京)显著高于三线城市。
缴费基数与年限:基数越高、缴费时间越长,养老金越高。
注意事项
账户继承与补贴:参保人去世后,家属可继承个人账户余额,并领取丧葬补助金和抚恤金(如2024年山东约4.7万元)。
弹性退休:2025年后退休年龄范围扩大(如男性60-66岁),可灵活选择。
最低缴费年限调整:2030年后可能逐步从15年提高至20年。
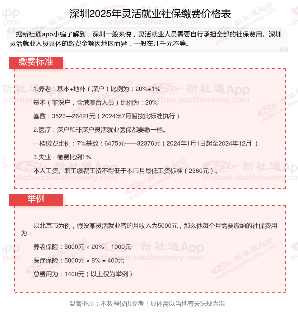
深圳2025年灵活就业人员社保缴费标准公布
据新社通app显示,2024-2025年深圳灵活就业养老保险的缴费标准根据不同的参保对象有所差异。
灵活就业人员最低缴费基数为:3523元,个人缴纳20%。
请注意,以上缴费标准仅供参考,具体方案可能会根据地区和时间的变化而有所调整。如有需要,查阅当地社保部门公布的新规或咨询相关部门以获取最准确的信息。
(注:本文数据仅供参考,具体以当地缴费标准为准)
假设深圳某灵活就业养老保险核定缴费基数为3523元,个人缴费比例为:20%。据新社通app养老保险计算器显示,灵活就业基本养老保险费应缴费额=灵活就业基本养老保险费缴费基数×费率。灵活就业个人需缴纳704.6元。
请注意,这些只是示例性的计算,实际的缴费金额会根据具体的缴费基数、缴费比例以及地区的法规而有所不同。此外,随着时间的推移,缴费比例和基数也可能会进行调整,因此建议参考当地社保部门或相关机构公布的最新方案和法规进行计算。
对于养老保险缴费金额的具体计算,还需要考虑其他因素,如缴费年限、缴费基数的上下限等。为了确保计算的准确性,建议咨询当地社保部门或专业机构进行详细的计算和咨询。
个人是如何缴纳五险一金的?
?五险一金?怎么交?五险一金缴纳需区分单位和个人身份,单位职工由用人单位统一办理,灵活就业人员可自行缴纳部分险种。?具体流程和比例如下~~
?(一)、单位缴纳流程(以北京为例)?
住房公积金缴存:首次为员工缴存时,通过同一平台添加职工信息并选择缴存方式(委托银行收款、转账支票等)。委托收款可实现自动扣缴,无需现场办理。
社会保险登记:单位需在用工30日内办理社保登记,通过北京市企业服务e窗通平台在线填报员工信息,同步完成“五险一金”开户。需提交营业执照、法人身份证等材料。
?缴费比例(全国通用)?
1、工伤保险:单位0.2%-1.9%(行业差异),个人不缴
2、生育保险:单位0.5%-0.7%,个人不缴
3、失业保险:单位0.5%-2%,个人0.3%-1%
4、养老保险:单位16%,个人8%
5、医疗保险:单位8%-9.5%,个人2%
6、住房公积金:单位与个人各5%-12%(比例一致)。
(二)、个人缴纳方式(灵活就业适用)
仅能缴纳养老保险和医疗保险?,部分地区支持公积金自愿缴存:
1、线上办理:通过当地社保局或公积金官网完成,需绑定银行卡或第三方支付。
2、银行代扣:签订代扣协议后自动划款,适合不熟悉线上操作的人群。
3、现场办理:携带身份证至社保/公积金窗口,由工作人员教完成。
(三)、注意事项
停缴处理:员工离职后,单位需及时办理社保和公积金停缴手续。
缴费基数:通常为职工月平均工资,但设有上下限(例如2025年天津养老保险基数范围为5013-25065元)。
跨地区差异:具体比例和流程可能因城市调整,需以当地社保局或住房公积金管理中心为准。
要点:单位主导五险一金缴纳,个人可通过多渠道补缴养老和医疗;缴费比例和基数需结合当地与工资水平确定。
一文看懂!一次性补缴社保的缴费去处
在税务局补缴社保。
想要一次性补缴社保,主要可通过线下税务局和支付宝、微信这类线上平台缴费,具体操作流程如下:
缴费渠道与流程
线上缴费(部分地区适用)
通过支付宝或微信的社保缴费功能操作:
微信:点击“城市服务”→“社保功能”→“社保缴费”,选择补缴并支付。
支付宝:进入“市民中心”→“办事大厅”→“社保缴费”,输入信息后完成支付。
注意:线上补缴需提前咨询当地法规,部分区域可能不支持或涉及滞纳金。
线下缴费(主要方式)
在社保部门确认补缴资格并获取补缴单后,需前往税务局窗口完成缴费。该方式适用于所有符合条件的一次性补缴申请。
示例:黑龙江绥化市的案例中,用户需携带补缴单到税务局缴纳费用,8年3个月的补缴费用为16000元。
注意事项
材料准备:需携带身份证、社保卡、《补缴申请表》等材料,具体要求以当地社保中心消息为准。
时效性:线上补缴功能可能因地区调整而变化,建议优先通过社保局官网或12333热线确认最新流程。
法规差异:灵活就业人员通常无法一次性补缴,但职工养老保险或城乡居民养老保险符合条件的可申请。
总结?:线下税务局是主要缴费渠道,线上平台需结合当地使用,建议优先咨询社保部门。灵活就业社保断交后,能不能办理续交手续?
灵活就业社保一旦出现中断,多数时候不能办理补缴,但符合某些条件便能完成补缴。?
1、补缴条件及方式
灵活就业人员的社保中断后,补缴并非无条件。通常,因忘记缴费导致的社保断缴是无法补缴的。但有些地方在特殊时期允许当年年底前进行补缴。补缴方式一般需灵活就业人员携带本人的社保卡和身份证,直接前往就近的社保局办理。
2、补缴的注意事项
滞纳金问题:补缴社保时,除应缴纳的社保费用外,还需支付滞纳金。滞纳金按天计算,断缴时间越长,滞纳金越多。因此,尽早补缴可减少经济损失。
补缴时间限制:灵活就业人员应注意补缴的时间限制,尽量在时间内完成补缴,以避免产生更多的滞纳金或不良记录。
3、补缴的意义
对于灵活就业人员来说,补缴社保具有重要意义。首先,补缴可以确保达到法定退休年龄时累计缴费满十五年,从而按月领取基本养老金。其次,对于有购房或落户需求的人员来说,连续缴纳社保是满足相关条件的基础。通过补缴,可以保持社保的连续性,进而享受相应的权益。
本文中的数据和内容仅作参考,具体要依据当地法规执行。期望能为您服务,欢迎关注新社通app,挖掘更多社保专业知识。