灵活就业社保月缴费金额通常几百元到几千元,取决于当地与缴费基数,2025年某些地区灵活就业人员医保月缴费一档为567.75元,二档为431.49元。随新社通-app小编了解一下具体详情。
2024-2025年灵活就业社保一个月要交多少钱?兰州社保养老缴费标准表
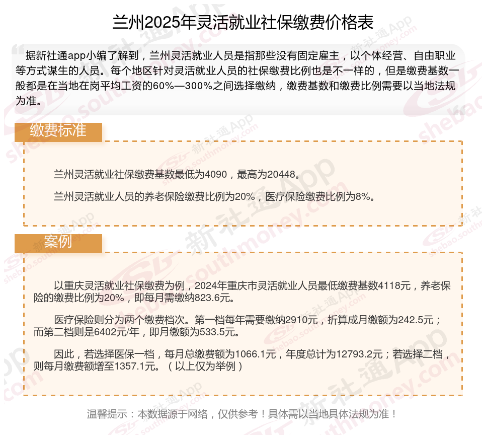
据新社通app显示,2024-2025年兰州灵活就业养老保险的缴费标准根据不同的参保对象有所差异。
灵活就业人员最低缴费基数为:4090元,个人缴纳20%。
请注意,以上缴费标准仅供参考,具体方案可能会根据地区和时间的变化而有所调整。如有需要,查阅当地社保部门公布的新规或咨询相关部门以获取最准确的信息。
(注:本文数据仅供参考,具体以当地缴费标准为准)
假设兰州一位同事柯某的工资收入为4090元/月,且该工资收入高于当地公布的养老保险缴费基数下限,但低于缴费基数上限。那么,该灵活就业的月缴费基数即为4090元。
据新社通app养老保险计算器显示,个人缴纳部分:根据一般的缴费比例20%,柯某每月需要缴纳的养老保险费金额为4090元×20%=818元。
需要注意的是,上述例子中的缴费比例仅作为参考,实际缴费比例可能因地区和法规的不同而有所差异。此外,对于工资收入低于缴费基数下限或高于缴费基数上限的灵活就业,其缴费基数的计算方式也会有所不同。具体计算方法可咨询当地社保部门或相关机构。
兰州灵活就业社保每月交多少钱?

》》一键算清您的社保缴费明细!新社通app社保计算器,让您清清楚楚了解缴费明细!
当社保缴费档次越高,可以享受到的社保待遇也越多,退休后可以领到的养老金也越多,100%的缴费档次缴纳灵活就业社保比60%的缴费档次缴纳灵活就业社保可以领到的钱要多。
什么是社保呢?
社保缴纳,通俗来讲,是个人或单位依据法律,向社会保险体系定期足额支付保险费用的行为。社会保险(SocialInsurance)是指为丧失劳动能力、暂时失去劳动岗位或因健康原因造成损失的人口提供收入或补偿的社会和经济制。影响社保缴费金额的因素众多,其中缴费基数、缴费比例,以及当地的具体法规起着确定性作用。
“五险一金”指的是什么
五险一金。指的是五种保险,包括养老保险、医疗保险、失业保险、工伤保险和生育保险。一金,指的是住房公积金。以下是五险一金的具体内容及其作用:
1. ?五险?
1、失业保险:为失业的员工提供一定期限内的生活保证,帮助其渡过失业期。
2、工伤保险:用于支付员工在工作中发生事或职业病时的医疗费用和工伤待遇,保证工作安全。
3、养老保险:为员工退休后的生活提供资金支持,确保退休后的基本生活保证。
4、医疗保险:用于支付员工的医疗费用,包括住院、门诊、购药等,减轻医疗负担。
5、生育保险:为员工提供生育津贴,以及产前、产后的医疗保险,支持生育权益。
2. ?一金?
住房公积金:为员工购房、租房提供资金支持,帮助其改善住房条件。
总之,随着发展社会保险事业,建立社会保险制,设立社会保险基金,使劳动者在年老、患病、工伤、失业、生育等情况下获得帮助和补偿。
社会保险基金按照保险类型确定资金来源,逐步实行社会统筹。用人单位和劳动者必须依法参加社会保险,缴纳社会保险费。
灵活就业者社保断交后,有没有续交的可能性?
灵活就业人员的社保一般情况下不能补缴。根据消息,从2025年1月1日起,如果灵活就业人员忘记缴费,就不能通过事后补缴来增加缴费年限。此外,虽然有一些特殊情况可能允许补缴,例如因不可抗力因素或业务相关部门的原因导致的无法按时缴纳养老保险费,但这些情况需要符合要求。
具体到养老保险和医疗保险的补缴情况:
养老保险:灵活就业人员的养老保险是不能补缴的,错过就是错过了。
医疗保险:医疗保险一旦断缴,后果较为严重,例如超过三个月未缴会导致医保待遇暂停。虽然有一些地方可能允许在特定情况下补缴,但这需要符合当地的具体法规。
因此,对于灵活就业人员来说,社保断缴后一般不能补缴,只能重新缴纳。建议灵活就业人员按时足额缴纳社保,以避免因断缴带来的不利影响。
本文数据与内容仅为参考,具体操作细节依据当地法规。期待能为您排忧解难,欢迎关注新社通app,发现更多社保专业干货。