今天聊一下灵活就业人员社保缴费问题!
灵活就业人员需要按照一定的缴费比例来缴纳保险费。以养老保险为例,缴费比例通常为20%,其中8%部分会记入个人账户,12%部分进入社会统筹基金。医疗保险的缴费比例一般在4%至8%之间,具体比例按照各地法规要求。
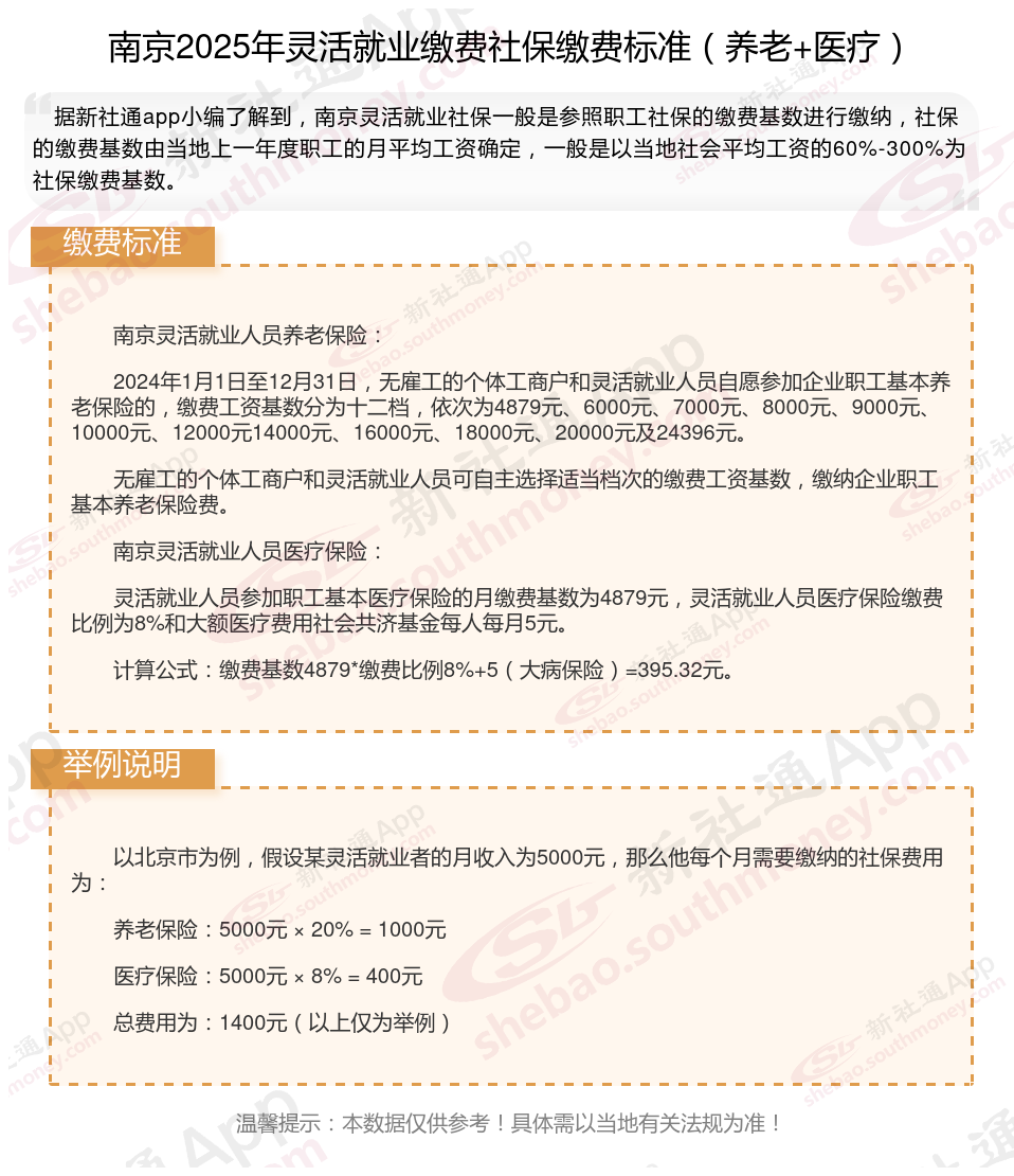
那么,灵活就业社保缴费需要多少钱一个月2025年?灵活就业社保缴费在哪查询缴费记录?根据新社通app-社保缴费查询工具提供的2025社保缴费标准详情数据:

据新社通app数据显示,南京灵活就业养老保险的缴费基数为:4494元。灵活就业人员参保缴费的比例为个人20%。
另外,需要注意的是,这些缴费标准可能会随着时间和方案的变化而调整。建议查阅相关消息或咨询当地社保部门。
(注:本文数据仅供参考,具体以当地缴费标准为准)
再来看看,社保个人缴费明细怎么查询?社保缴费查询记录方法如下
线上查询
社保官网查询:登录当地社保局的网站,进行注册并登录个人社保账号,然后找到“社保查询”“缴费明细查询”等相关选项,根据页面提示填写相关个人信息,即可查询到社保缴纳记录。如深圳市人力资源和社保局官网,在个人服务网页登录后可查询到各项社保的缴费明细。
国社会保险公共服务平台和全国人社服务平台查询:参保人可登录社会保险公共服务平台或全国人社服务平台,注册登录后,点击“社保查询”,选择相应事项即可进行查询。
电子社保卡查询:如果已经领取了电子社保卡,可以通过与电子社保卡绑定的手机APP或微信、支付宝等第三方支付平台进行查询。在电子社保卡APP中,点击“人社办事”“社保”“社保查询”等选项,即可查询个人社保参保证明、缴费记录等;在微信或支付宝中,搜索“电子社保卡”小程序,绑定后也可进行查询。
官网公众号或APP查询:部分地区的人社部门提供了公众号或专门的APP,如“北京人社”微信公众号、“广东人社”APP等。关注当地人社部门的官网公众号或下载其官网APP,注册并登录后,按照页面提示进行操作,可查询社保缴费记录。
电话查询
拨打全国社保服务电话12333,接通后根据语音提示进行操作,或者转接到人工客服,提供个人身份信息后进行查询。
线下查询
自助查询机查询:在社保中心设置的自助查询机上,使用身份证或社保卡进行登录,按照提示选择“社保查询”等相关选项,进行查询。还可以在自助查询机上选择打印功能,按照页面提示进行操作即可打印社保缴费记录。
社保经办机构窗口查询:携带本人身份证、社保卡等有效证件,前往当地社保局办公大厅的窗口,向工作人员提出查询社保缴纳记录的需求,工作人员会根据提供的个人信息进行查询,并告知缴费记录情况。
养老保险:为退休后的生活提供基本的经济保险,确保在年老失去劳动能力时能够获得稳定的养老金,维持一定的生活水平。
失业保险:在失业的时候,缴纳社保的个人可以领取失业保险金。失业保险金可以在一定程度上帮助失业人员度过失业期,减轻经济压力,同时也有助于他们寻找新的工作机会。
生育保险:可以报销产前检查、计划生育手术和分娩手术的费用。而且,生育保险费是完全由单位承担的。
医疗保险:医疗保险可用于日常的医疗报销,减轻参保人员在就医过程中的经济负担。同时,医疗保险还提供老年的医保待遇服务,确保参保人员在老年时能够享受到必要的医疗保险。
工伤保险:由单位缴纳。工作中(包括上下班途中)遭受意外伤害或者死亡,可以获得一大笔补偿,是对劳动者的一种保护。
温馨提示:本数据源于网络,仅供参考!具体需以当地具体法规为准!