内蒙古乌海灵活就业人员社保缴费最低标准是多少?灵活就业人员的社保缴费金额受到多种因素的影响,包括个人收入、缴费基数、缴费比例以及所在地区的具体方案。下面随新社通app小编一起了解详情吧。
2024-2025年内蒙古乌海灵活就业人员社保缴费标准是多少?社保交完退休能领多少钱?下表是2024-2025年内蒙古乌海社保费用明细参考,根据新社通app-社保缴费查询工具提供的最新数据如下:

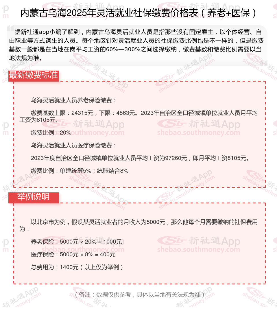
乌海灵活就业人员养老保险缴费:
缴费基数上限:24315元,下限:4863元。2023年自治区全口径城镇单位就业人员月平均工资为8105元。
缴费比例:20%
乌海灵活就业人员医疗保险缴费:
2023年度自治区全口径城镇单位就业人员平均工资为97260元,即月平均工资8105元。
缴费比例:单建统筹5%;统账结合8%
》》》想知道自己社保缴纳多少钱吗?快来新社通社保计算器,点击下方使用!
新社通app数据所得,数据仅供参考。
社保缴纳时间是什么时候?
缴费时间
单位缴费时间:用人单位应当于每月10日至25日自行向税务部门申报缴纳社会保险费。
个人缴费时间:个人可以通过医保个人账户、银行批量扣款、京通小程序、电子税务局等多种方式进行缴费。医保个人账户的划扣时间为每月月底最后一天,税务缴费时间为每月5日至20日,银行批量扣款日为每月15日,遇法定节假日、双休日顺延至下一个工作日。
缴费方式
?银行批量扣款?:参加批量扣款的缴费人在批量扣款期间不能使用其他渠道缴费,需及时关注缴费情况。
?电子税务局?:通过国税务总局北京市税务局官网进入北京市电子税务局(Web端)办理缴费。
?银行APP?:可通过邮储、北京、农商、浦发银行APP办理缴费。
?医保个人账户?:由北京市医保局主动对足额的医保个人账户发起划扣。
?京通小程序?:可通过微信、支付宝、百度客户端搜索“京通”小程序进行缴费。
注意事项
?减员手续?:无意愿或不具备条件继续参加城乡居民基本医疗保险的参保人,请及时办理减员手续,避免征收。
?查询平台?:初次使用医保个人账户为家庭成员缴纳保费时,需先通过“北京医保公共服务平台”或经办柜台办理共济备案。
社保交够多少年就能够退休领取退休金?
累计缴满15年即可,不过要等到退休后才能领取。而且社保是多缴多得的,缴的越多、越久,退休后能领的养老金就越多。实际上目前的养老保险最低累计缴费年限是达到,15周年,无论是职工养老保险也好还是城乡居民养老保险也好它的最低缴费年限,都是15周年。
养老保险待遇支出包括按支付给参保城乡居民的基础养老金和个人账户养老金,以及丧葬补助金。基础养老金指按计发标准,由各级为符合待遇领取条件的参保城乡居民全额予以补助的养老金待遇。
灵活就业养老:缴费基数以本省全口径城镇单位就业人员平均工资为参考,灵活就业人员可以在 60% - 300% 之间选择适当的缴费基数。缴费比例一般为缴费基数的20%,其中12%进入统筹账户,8%进入个人养老账户。
(备注:数据仅供参考,具体以当地有关法规为准)