几百元到几千元的灵活就业社保月缴费金额,由缴费基数和当地法规而定,2025年部分地区灵活就业人员医保月缴费一档567.75元、二档431.49元就是典型例子。随新社通-app小编了解一下具体详情。
什么是社保呢?
社保缴费,简单而言,是个人或单位依照法规,为加入社会保险而定期支付费用的过程。社会保险(SocialInsurance)是指为丧失劳动能力、暂时失去劳动岗位或因健康原因造成损失的人口提供收入或补偿的社会和经济制。
定了!灵活就业人员2024-2025年社保养老缴费基数是多少,医保交多少钱,西安灵活就业人员社保2025缴费标准一览表

》》一键算清您的社保缴费明细!新社通app社保计算器,让您清清楚楚了解缴费明细!
当社保缴费档次越高,可以享受到的社保待遇也越多,退休后可以领到的养老金也越多,100%的缴费档次缴纳灵活就业社保比60%的缴费档次缴纳灵活就业社保可以领到的钱要多。
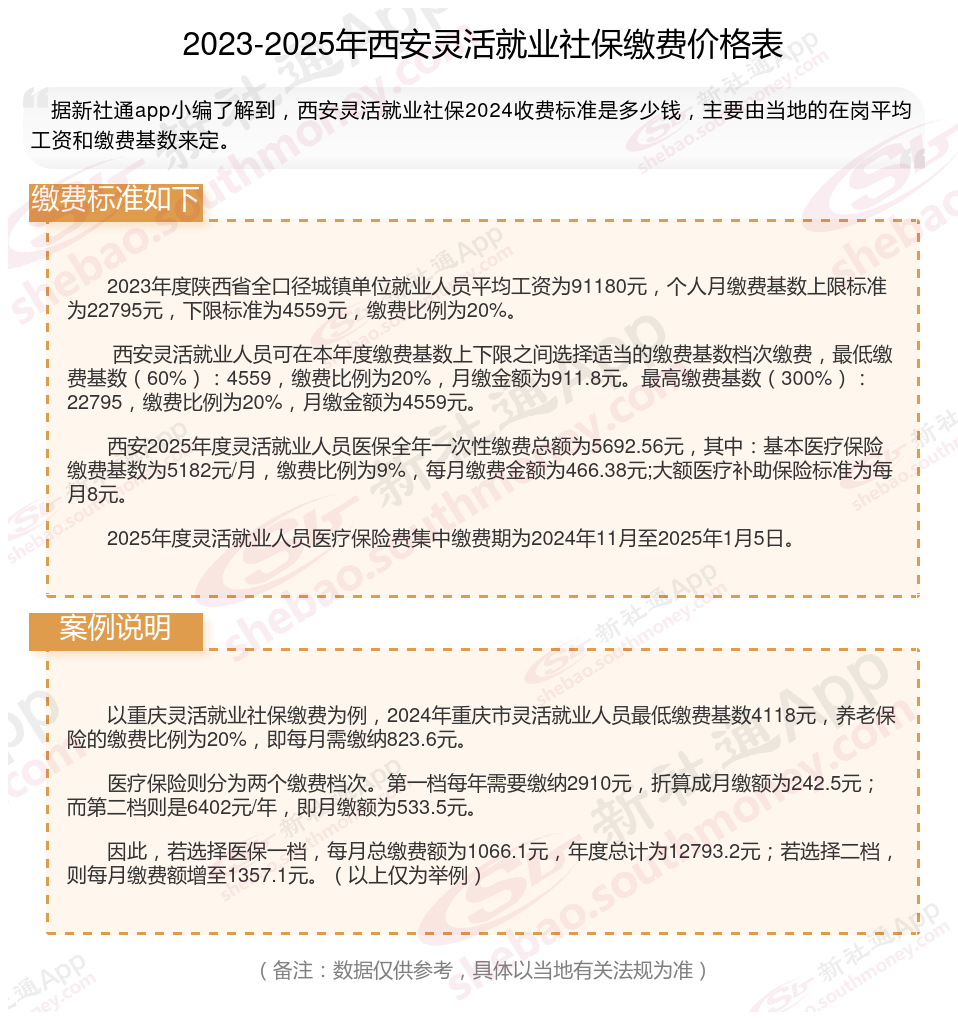
西安2025年灵活就业人员社保缴费标准公布
据新社通app显示,西安灵活就业养老缴费基数明细如下:
养老缴费缴费基数为:4217元;
个人缴费比例。20%;
(注:本文数据仅供参考,具体以当地缴费标准为准)
以西安灵活就业人员谢某为例,西安的灵活就业养老保险缴费基数为4217元,个人缴费比例为20%,试算一下谢某每月要交多少钱养老保险?
据新社通app养老保险计算器显示,灵活就业养老保险个人缴费金额=缴费基数×个人缴费比例=4217元×20%=843.4元/月。
因此,谢某每月的养老保险缴费总额为843.4元。
请注意,这只是一个简单的示例,具体的缴费基数和缴费比例可能因地区和方案的不同而有所差异。因此,在实际计算时,需要根据当地的具体方案来确定。
总的来说,养老保险缴费金额的计算是一个相对复杂的过程,需要综合考虑多个因素。因此,在实际操作中,建议咨询当地社保部门或相关机构,以获取准确的计算结果。
职工社保交满20后可以领多少钱
个人账户养老金
公式:个人账户累计储存额 ÷ 计发月数
示例:
若账户余额12万元,63岁退休计发月数117,个人养老金 = 12万 ÷ 117 ≈ 1025元/月。
个人账户余额:按缴费基数的8%计入,假设月缴费基数5000元,每年积累4800元,20年约9.6万元(不含利息)。
计发月数:与退休年龄相关,如60岁为139个月,63岁为117个月。延长退休可减少计发月数,提高月领取额。
基础养老金
公式:退休上年度社会平均工资 × (1 + 本人平均缴费指数) ÷ 2 × 缴费年限 × 1%
示例:
若社平工资8000元,缴费指数0.6,基础养老金 = 8000 × (1+0.6)/2 × 20 × 1% = 1280元/月。
若未来社平工资涨至1.5万元,则基础养老金可达2400元/月。
社平工资:以退休时当地上年度社平工资为准,不同地区差异较大(例如2023年上海社平工资为12307元,河南为6260元)。
缴费指数:通常为0.6(最低档)至3(最高档)。按0.6计算,缴费20年可领取社平工资的16%;按3计算则为40%。
养老金待遇范围
基础养老金:按0.6-3的缴费指数,20年缴费后约为社平工资的16%-40%。
总养老金:结合基础和个人账户养老金,假设社平工资1.5万元,缴费指数0.6,个人账户余额12万-60万,每月养老金约为2400+1025=3425元至6000+5128=11128元。
实际案例:
山东某地:计发基数7900元,缴费指数0.6,总养老金约2021元/月。
长沙某案例:缴费档次90%,总养老金约2310元/月。
影响因素及地区差异
缴费基数与年限:基数越高、缴费时间越长,养老金越高。
社平工资:一线城市(如上海、北京)显著高于三线城市。
退休年龄:退休时间加长可降低计发月数,提高个人账户养老金。
地方补贴:如山东冬季取暖补贴1700元/年,杭州过节费等。
注意事项
弹性退休:2025年后退休年龄范围扩大(如男性60-66岁),可灵活选择。
最低缴费年限调整:2030年后可能逐步从15年提高至20年。
账户继承与补贴:参保人去世后,家属可继承个人账户余额,并领取丧葬补助金和抚恤金(如2024年山东约4.7万元)。
职工社保交满20后可以领多少钱
个人账户养老金
公式:个人账户累计储存额 ÷ 计发月数
示例:
若账户余额12万元,63岁退休计发月数117,个人养老金 = 12万 ÷ 117 ≈ 1025元/月。
个人账户余额:按缴费基数的8%计入,假设月缴费基数5000元,每年积累4800元,20年约9.6万元(不含利息)。
计发月数:与退休年龄相关,如60岁为139个月,63岁为117个月。延长退休可减少计发月数,提高月领取额。
基础养老金
公式:退休上年度社会平均工资 × (1 + 本人平均缴费指数) ÷ 2 × 缴费年限 × 1%
示例:
若社平工资8000元,缴费指数0.6,基础养老金 = 8000 × (1+0.6)/2 × 20 × 1% = 1280元/月。
若未来社平工资涨至1.5万元,则基础养老金可达2400元/月。
社平工资:以退休时当地上年度社平工资为准,不同地区差异较大(例如2023年上海社平工资为12307元,河南为6260元)。
缴费指数:通常为0.6(最低档)至3(最高档)。按0.6计算,缴费20年可领取社平工资的16%;按3计算则为40%。
养老金待遇范围
基础养老金:按0.6-3的缴费指数,20年缴费后约为社平工资的16%-40%。
总养老金:结合基础和个人账户养老金,假设社平工资1.5万元,缴费指数0.6,个人账户余额12万-60万,每月养老金约为2400+1025=3425元至6000+5128=11128元。
实际案例:
山东某地:计发基数7900元,缴费指数0.6,总养老金约2021元/月。
长沙某案例:缴费档次90%,总养老金约2310元/月。
影响因素及地区差异
缴费基数与年限:基数越高、缴费时间越长,养老金越高。
社平工资:一线城市(如上海、北京)显著高于三线城市。
退休年龄:退休时间加长可降低计发月数,提高个人账户养老金。
地方补贴:如山东冬季取暖补贴1700元/年,杭州过节费等。
注意事项
弹性退休:2025年后退休年龄范围扩大(如男性60-66岁),可灵活选择。
最低缴费年限调整:2030年后可能逐步从15年提高至20年。
账户继承与补贴:参保人去世后,家属可继承个人账户余额,并领取丧葬补助金和抚恤金(如2024年山东约4.7万元)。
个人怎么缴纳五险一金?
五险一金的缴纳方式主要取决于缴纳主体的身份,即是单位缴纳还是个人缴纳。以下是详细的缴纳方式说明:
(1)单位缴纳
当劳动者入职用人单位时,用人单位必须在法定时间内为其办理五险一金的缴纳手续。五险一金包括养老保险、医疗保险、失业保险、工伤保险、生育保险以及住房公积金。其中,养老保险、医疗保险和失业保险由单位和员工共同缴纳,工伤保险和生育保险由单位全额缴纳,住房公积金的缴纳则视单位福利而定。
1、住房公积金:单位和个人各缴纳工资基数的8%。
2、养老保险:单位按职工缴费工资总额的20%缴费,职工按个人缴费基数的8%缴费。
3、工伤保险:单位根据行业范围确定工伤费率,在0.5%~2%之间,个人不缴纳。
4、医疗保险:单位缴纳工资基数的9.8%(其中0.8%部分进个人账户),个人缴纳工资基数的2%。
5、生育保险:单位按在职职工缴纳基本养老保险费的基数作为缴纳生育保险费的基数,按照0.5%到1%的比例缴纳,个人不缴纳。
6、失业保险:单位缴纳工资基数的1.5%,个人缴纳工资基数的0.5%。
(2)个人缴纳
如果是个人缴纳五险一金,通常只能缴纳养老保险和医疗保险。缴纳比例和方式如下:
养老保险:以灵活就业人员身份缴纳,比例一般在18%~28%之间,具体取决于当地。
医疗保险:按当地上年社会平均工资水平的6%~10%缴纳。
需要注意的是,个人缴纳五险一金需要前往社保局办理相关手续,并提供身份证、户口本、近期免冠一寸照片以及保费等相关材料。
综上所述,五险一金的缴纳方式因缴纳主体不同而有所差异。单位缴纳时,五险一金均可缴纳;而个人缴纳时,通常只能缴纳养老保险和医疗保险。
想了解自己社保缴纳了多少年,该通过什么途径查询?
社保缴费年限可通过线上与线下多种渠道查询,其中社会保险公共服务平台?和电子社保卡?是最便捷的途径。
2025年最新社保缴费年限查询方法详解如下
1、线上查询方式
电子社保卡渠道:
微信/支付宝小程序:绑定电子社保卡后,在“社保查询”模块可直接显示累计缴费月数,并能下载带电子章的证明。
操作示例:支付宝搜索“市民中心”→“社保”→“社保查询”→刷脸认证后查看。
社会保险公共服务平台:
注册并实名认证后,在“个人权益记录”或“缴费信息查询”板块查看详情,涵盖养老、医疗、失业等险种的累计年限。
优势:全国统一平台,支持跨省缴费记录实时合并查询(2025年系统升级后功能优化)。
掌上12333APP:
注册后选择“社保查询”,全国记录覆盖,尤其适合处理社保跨省转移后的数据同步问题。
地方人社部门官网/APP:
如“北京社保局官网”或“上海人社”APP,提供本地化查询并同步消息。
2、线下查询方式社保经办服务窗口:
携带身份证至参保地社保局,工作人员可现场打印缴费明细并回答疑问。
社保自助终端设备:
在社保大厅或社银合作网点(如工商银行)使用自助机刷身份证查询。
电话咨询:
拨打12333社保热线,通过人工服务获取缴费年限信息(建议避开高峰期)。
注意事项
数据更新时效:缴费记录通常每月更新,若查询结果滞后,建议3个工作日后复查。
安全提醒:优先使用官网渠道,避免第三方平台泄露个人信息。
跨省转移:通过“掌上12333”APP申请转移,10个工作日内完成数据合并。
灵活就业人员的社保断交后,是否支持续交?
通常情况下,灵活就业社保中断无法补缴,不过满足特定条件时则可以进行补缴操作。?
1、补缴条件及方式
灵活就业人员的社保中断后,补缴并非无条件。通常,因忘记缴费导致的社保断缴是无法补缴的。但有些地方在特殊时期允许当年年底前进行补缴。补缴方式一般需灵活就业人员携带本人的社保卡和身份证,直接前往就近的社保局办理。
2、补缴的注意事项
滞纳金问题:补缴社保时,除应缴纳的社保费用外,还需支付滞纳金。滞纳金按天计算,断缴时间越长,滞纳金越多。因此,尽早补缴可减少经济损失。
补缴时间限制:灵活就业人员应注意补缴的时间限制,尽量在时间内完成补缴,以避免产生更多的滞纳金或不良记录。
3、补缴的意义
对于灵活就业人员来说,补缴社保具有重要意义。首先,补缴可以确保达到法定退休年龄时累计缴费满十五年,从而按月领取基本养老金。其次,对于有购房或落户需求的人员来说,连续缴纳社保是满足相关条件的基础。通过补缴,可以保持社保的连续性,进而享受相应的权益。
以上社保相关内容,希望可以帮助到您!数据仅供参考,具体以当地有关法规为准,欢迎关注、下载新社通app!