灵活就业人员在参加养老保险时,其缴纳基数通常参照当地在岗职工的平均工资。一般来说,灵活就业人员可以选择按照在岗职工月平均工资的一定比例(如20%)来缴纳基本养老保险费。此外,也有地区允许灵活就业人员按照当地职工平均工资的40%至100%为基数来计算缴费,具体比例可能因地区而异。对于医疗保险,灵活就业人员一般是按照当地上年度月平均工资的一定比例(如4.2%)来缴纳基本医疗保险费。这一比例也可能根据地方法规有所不同。
那么,西宁灵活就业人员社保缴费基数最新标准,西宁灵活就业社保多少钱一个月?根据新社通app-社保缴费查询工具提供的2025社保缴费标准详情数据:

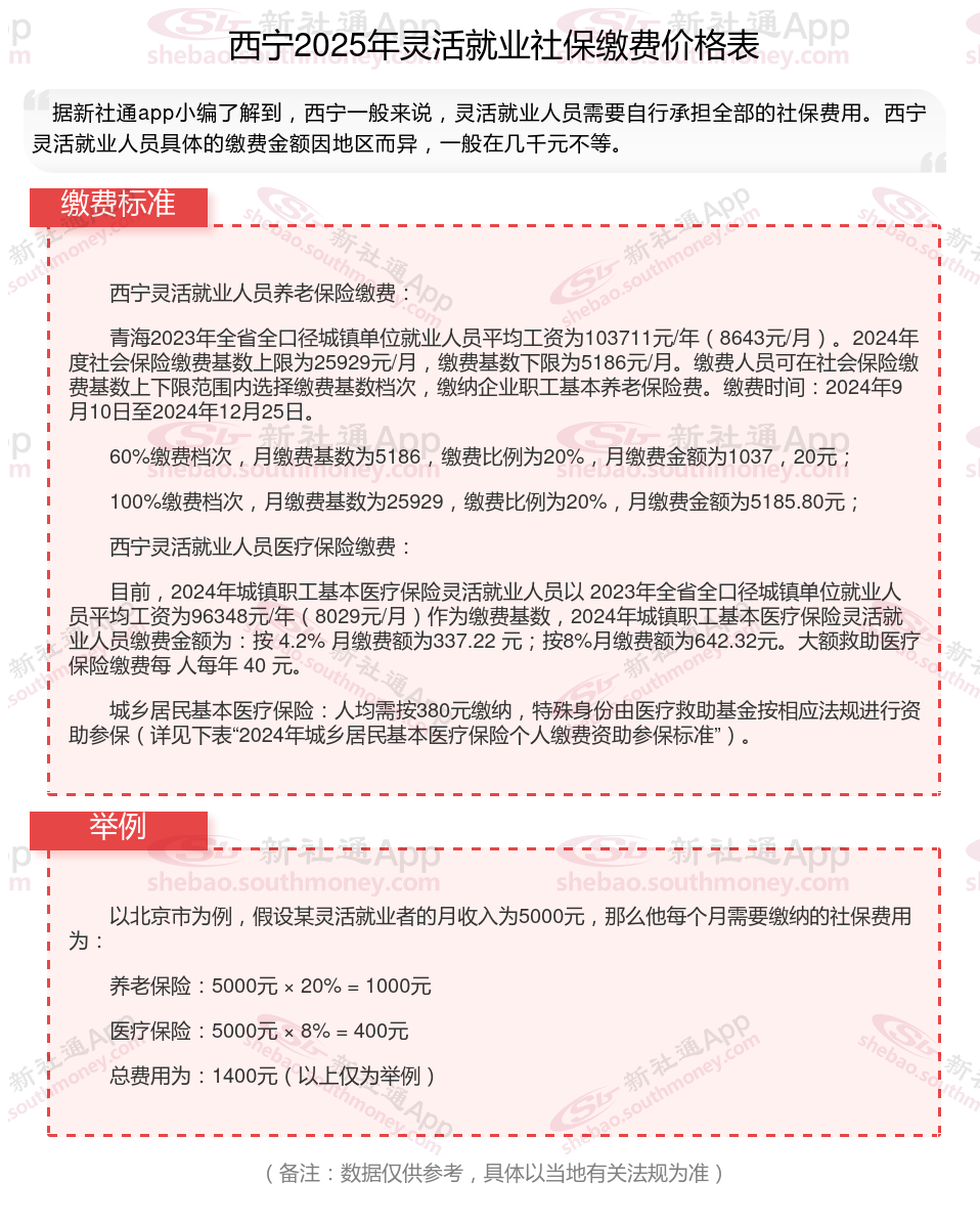
据新社通app数据显示,西宁灵活就业养老保险的缴费基数为:5186元。灵活就业人员参保缴费的比例为个人20%。
另外,需要注意的是,这些缴费标准可能会随着时间和方案的变化而调整。建议查阅相关消息或咨询当地社保部门。
(注:本文数据仅供参考,具体以当地缴费标准为准)
》》还不知道自己社保缴纳明细吗?点击新社通app社保计算器,查询所在城市社保缴费明细!
新社通app数据所得,数据仅供参考。
交社保的目的主要是为了保护公民在面临年老、疾病、工伤、失业、生育等风险时,能够依法从社会获得必要的物质帮助。社保的作用可以为以下几点:
养老保险:参加基本养老保险的个人,达到法定退休年龄时累计缴费满十五年的,可以按月领取基本养老金。养老金的多少根据个人累计缴费年限、缴费工资、当地职工平均工资、个人账户金额等因素确定,遵循“多缴多得,长缴多得”的原则。
工伤保险:就是发生工伤后可以获得赔偿。由单位缴费,职工个人不缴纳。
失业保险:如果因公司辞退而失业,可以去相关部门登记,通过审批后可以获得失业证,并领取失业金。
生育保险:用人单位已经缴纳生育保险费的,其职工享受生育保险待遇;职工未就业配偶按照相关法律享受生育医疗费用待遇。
医疗保险:参保人员患病、就诊等产生的医疗费用可以按比例报销。参加职工基本医疗保险的个人,达到法定退休年龄时累计缴费达到相关年限的,退休后不再缴纳基本医疗保险费,享受基本医疗保险待遇。
养老金的计算公式主要包括三个部分:基础养老金、个人账户养老金和过渡性养老金(如有)。
养老金计算方法说明 基础养老金的计算: 基础养老金按照参保人退休前一年本职工作月平均工资和参保人月平均缴费工资指数计算。
养老金:基础养老金=(全省上年度在岗职工月平均工资+本人指数化月平均缴费工资)÷2×缴费年限×1%。公式中,本人指数化月平均缴费工资=全省上年度在岗职工月平均工资×本人平均缴费指数。
个人账户养老金=个人实际账户累计额÷计发月数(60岁退休按139个月计算,退休越晚、月数越少)。
这里的“计发月数”是按照退休时的年龄来定的,不同的年龄有不同的数值。
没有交过一分钱社保,老了怎么办,能领养老金吗?
一分钱不交60岁不能领养老金,一般情况下,参保人员需要缴纳满15年的基本养老保险,才能在达到法定退休年龄后领取基本养老金。如果没有缴纳养老保险费,是无法领取养老金的。因此,如果没有缴纳养老保险费,即“一分钱不交”,是无法在60岁时领取养老金的。如果想要在退休后有稳定的养老金收入,应当按照法规参加基本养老保险并按时足额缴纳养老保险费。
如何提高养老金?提高养老金的路径,你知道几个?
提高养老金待遇是一个综合性的问题,涉及到多个方面的因素。以下是一些具体的方法,可以帮助个人提高养老金待遇:
关注个人健康状况:
养老保险制是终身制,养老金会一直发放到离世为止。因此,关注自己的健康状况,延长寿命,也是提高养老金待遇的一个重要途径。
在经济发达的地区办理退休:
社会平均工资越高的地区养老金越多。如果有多地参保的经历,并且想要在经济发达的城市办理退休手续,需要确保在该城市累计缴费满10年以上。
避免提前退休
不要提前退休:个人账户养老金的计算公式中,计发月数是根据退休年龄而定的。退休年龄越大,计发月数就越少,每月能领到的个人账户养老金就越多。
(备注:数据仅供参考,具体以当地有关法规为准)