灵活就业社保的缴费方式为按月缴纳,其中包含养老保险和职工保险两种险种,缴费数额随缴费基数变化。随新社通-app小编了解一下具体详情。
什么是社保呢?
直白定义,社保缴纳是单位与个人遵循法规,向社会保险系统按时足额缴纳费用的行动。社会保险的主要项目包括养老保险、医疗保险、失业保险、工伤保险、生育保险等。
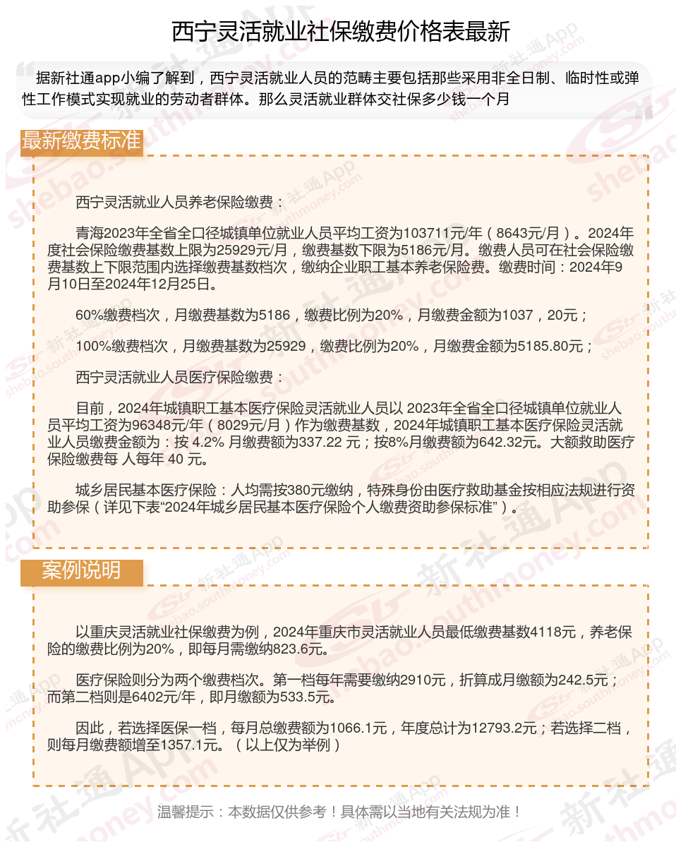
2025年灵活就业人员社保缴费标准,西宁灵活就业社保每月交多少钱?

》》想知道自己社保缴纳多少钱吗?快来新社通app社保在线计算器,一键测算!
提示:西宁灵活就业人员每个月的缴费压力还是比较大的,每个月的社保费用都是千元,缴费档次越高,灵活就业人员要缴纳的费用也越多。
当缴费档次越高,可以享受到的社保待遇也越多,退休后可以领到的养老金也越多,100%的缴费档次缴纳灵活就业社保比60%的缴费档次缴纳灵活就业社保可以领到的钱要多。
西宁2025年灵活就业人员社保缴费标准公布
据新社通app显示,西宁灵活就业人员养老缴费基数2024-2025年最新标准如下:
养老保险最低缴费基数为:4817元;
个人缴费比例:20%,个人缴费金额:963.4元;
(注:本文数据仅供参考,具体以当地缴费标准为准)
来看看西宁一个同事希某的养老保险缴费基数为4817元,个人缴费比例为20%。
据新社通app养老保险计算器显示,灵活就业个人缴费额:核定的缴费基数 ×个人缴费比例。计算为:4817元 × 20% = 963.4元。
即:希某每月的养老保险缴费为:963.4元
请注意,这只是一个简单的计算示例,实际的养老保险缴费金额计算可能会因地区、方案、工资水平等因素有所不同。具体的计算方法和比例可能会根据当地的法规和方案进行调整,因此在实际计算时,应参考当地社保局或相关部门的法规。
此外,养老保险缴费金额还可能涉及到补缴、调整等情况,具体情况需要根据个人实际情况和当地方案进行确定。如果您有具体的计算需求或疑问,建议咨询当地社保局或相关部门以获取准确的信息。
“五险一金”指的是什么
“五险一金”指的是5种保险:包括养老保险、医疗保险、失业保险、工伤保险和生育保险;“一金”指的是住房公积金。
1. ?五险?
1、医疗保险:用于支付员工的医疗费用,包括住院、门诊、购药等,减轻医疗负担。
2、工伤保险:用于支付员工在工作中发生事或职业病时的医疗费用和工伤待遇,保证工作安全。
3、失业保险:为失业的员工提供一定期限内的生活保证,帮助其渡过失业期。
4、养老保险:为员工退休后的生活提供资金支持,确保退休后的基本生活保证。
5、生育保险:为员工提供生育津贴,以及产前、产后的医疗保险,支持生育权益。
2. ?一金?
住房公积金:为员工购房、租房提供资金支持,帮助其改善住房条件。
总之,随着发展社会保险事业,建立社会保险制,设立社会保险基金,使劳动者在年老、患病、工伤、失业、生育等情况下获得帮助和补偿。
社会保险基金按照保险类型确定资金来源,逐步实行社会统筹。用人单位和劳动者必须依法参加社会保险,缴纳社会保险费。
怎样才能查到社保的缴费年限信息?
社保缴费年限可通过线上与线下多种渠道查询,其中社会保险公共服务平台?和电子社保卡?是最便捷的途径。
2025年最新社保缴费年限查询方法详解如下
1、线上查询方式
社会保险公共服务平台:
注册并实名认证后,在“个人权益记录”或“缴费信息查询”板块查看详情,涵盖养老、医疗、失业等险种的累计年限。
优势:全国统一平台,支持跨省缴费记录实时合并查询(2025年系统升级后功能优化)。
地方人社部门官网/APP:
如“北京社保局官网”或“上海人社”APP,提供本地化查询并同步消息。
掌上12333APP:
注册后选择“社保查询”,全国记录覆盖,尤其适合处理社保跨省转移后的数据同步问题。
电子社保卡渠道:
微信/支付宝小程序:绑定电子社保卡后,在“社保查询”模块可直接显示累计缴费月数,并能下载带电子章的证明。
操作示例:支付宝搜索“市民中心”→“社保”→“社保查询”→刷脸认证后查看。
2、线下查询方式电话咨询:
拨打12333社保热线,通过人工服务获取缴费年限信息(建议避开高峰期)。
社保经办服务窗口:
携带身份证至参保地社保局,工作人员可现场打印缴费明细并回答疑问。
社保自助终端设备:
在社保大厅或社银合作网点(如工商银行)使用自助机刷身份证查询。
注意事项
跨省转移:通过“掌上12333”APP申请转移,10个工作日内完成数据合并。
安全提醒:优先使用官网渠道,避免第三方平台泄露个人信息。
数据更新时效:缴费记录通常每月更新,若查询结果滞后,建议3个工作日后复查。
对于断交的灵活就业社保,可进行续缴操作吗?
灵活就业社保一旦出现中断,多数时候不能办理补缴,但符合某些条件便能完成补缴。?
1、补缴条件及方式
灵活就业人员的社保中断后,补缴并非无条件。通常,因忘记缴费导致的社保断缴是无法补缴的。但有些地方在特殊时期允许当年年底前进行补缴。补缴方式一般需灵活就业人员携带本人的社保卡和身份证,直接前往就近的社保局办理。
2、补缴的注意事项
滞纳金问题:补缴社保时,除应缴纳的社保费用外,还需支付滞纳金。滞纳金按天计算,断缴时间越长,滞纳金越多。因此,尽早补缴可减少经济损失。
补缴时间限制:灵活就业人员应注意补缴的时间限制,尽量在时间内完成补缴,以避免产生更多的滞纳金或不良记录。
3、补缴的意义
对于灵活就业人员来说,补缴社保具有重要意义。首先,补缴可以确保达到法定退休年龄时累计缴费满十五年,从而按月领取基本养老金。其次,对于有购房或落户需求的人员来说,连续缴纳社保是满足相关条件的基础。通过补缴,可以保持社保的连续性,进而享受相应的权益。
(备注:数据仅供参考,具体以当地有关法规为准,欢迎关注、下载新社通app!)