灵活就业社保包含养老保险和职工保险这两类险种,采取按月缴纳的方式,缴费金额与缴费基数密切相关。随新社通-app小编了解一下具体详情。
什么是社保呢?
社保缴纳,通俗来讲,是个人或单位依据法律,向社会保险体系定期足额支付保险费用的行为。社保费,包括按规交纳的各项社保费、职工住房公积金以及尚未划转的离退休人员费用等。也称为“社保”。社保一般是企业为在职员工代扣购买,个人缴纳一小部分,企业缴纳一大部分。
2025年灵活就业人员社保缴费标准,灵活就业社保养老每月交多少?拉萨灵活就业社保每月交多少钱?

》》想知道自己社保缴纳多少钱吗?快来新社通app社保在线计算器,一键测算!
提示:拉萨灵活就业人员每个月的缴费压力还是比较大的,每个月的社保费用都是千元,缴费档次越高,灵活就业人员要缴纳的费用也越多。
当缴费档次越高,可以享受到的社保待遇也越多,退休后可以领到的养老金也越多,100%的缴费档次缴纳灵活就业社保比60%的缴费档次缴纳灵活就业社保可以领到的钱要多。
职工社保交满20后可以领多少钱
一般情况下,职工社保交满20年后可以领取基本养老金。具体领取的金额会根据个人缴纳的社保金额、缴纳年限、当地的养老金等因素来确定。
基础养老金公式:退休上年度社会平均工资 × (1 + 本人平均缴费指数) ÷ 2 × 缴费年限 × 1%
示例:
若社平工资8000元,缴费指数0.6,基础养老金 = 8000 × (1+0.6)/2 × 20 × 1% = 1280元/月。
若未来社平工资涨至1.5万元,则基础养老金可达2400元/月。
社平工资:以退休时当地上年度社平工资为准,不同地区差异较大(例如2023年上海社平工资为12307元,河南为6260元)。
缴费指数:通常为0.6(最低档)至3(最高档)。按0.6计算,缴费20年可领取社平工资的16%;按3计算则为40%。
个人账户养老金
公式:个人账户累计储存额 ÷ 计发月数
示例:
若账户余额12万元,63岁退休计发月数117,个人养老金 = 12万 ÷ 117 ≈ 1025元/月。
个人账户余额:按缴费基数的8%计入,假设月缴费基数5000元,每年积累4800元,20年约9.6万元(不含利息)。
计发月数:与退休年龄相关,如60岁为139个月,63岁为117个月。延长退休可减少计发月数,提高月领取额。
养老金待遇范围
基础养老金:按0.6-3的缴费指数,20年缴费后约为社平工资的16%-40%。
总养老金:结合基础和个人账户养老金,假设社平工资1.5万元,缴费指数0.6,个人账户余额12万-60万,每月养老金约为2400+1025=3425元至6000+5128=11128元。
实际案例:
山东某地:计发基数7900元,缴费指数0.6,总养老金约2021元/月。
长沙某案例:缴费档次90%,总养老金约2310元/月。
影响因素及地区差异
地方补贴:如山东冬季取暖补贴1700元/年,杭州过节费等。
退休年龄:退休时间加长可降低计发月数,提高个人账户养老金。
缴费基数与年限:基数越高、缴费时间越长,养老金越高。
社平工资:一线城市(如上海、北京)显著高于三线城市。
注意事项
账户继承与补贴:参保人去世后,家属可继承个人账户余额,并领取丧葬补助金和抚恤金(如2024年山东约4.7万元)。
弹性退休:2025年后退休年龄范围扩大(如男性60-66岁),可灵活选择。
最低缴费年限调整:2030年后可能逐步从15年提高至20年。
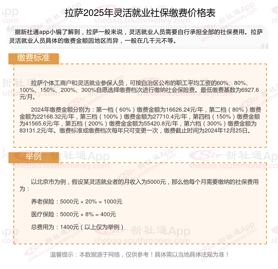
拉萨2025年灵活就业人员社保缴费标准公布
据新社通app显示,拉萨养老保险缴费基数2024-2025年最新标准如下:
拉萨灵活就业人员基本养老保险缴费基数暂按不低于6474元;
缴费比例:个人承担20%;
养老保险缴费个人1294.8元。
(注:本文数据仅供参考,具体以当地缴费标准为准)
假设拉萨有个网友谢某养老保险缴费基数为6474元,灵活就业个人按照20%的比例缴纳养老保险费用。则谢某的养老保险缴费计算如下:
养老保险费金额=养老保险缴费基数*个人缴费比例
个人缴费部分:
据新社通app养老保险计算器显示,缴费金额:6474元 * 20% = 1294.8元。所以,谢某每月需要个人缴纳1294.8元的养老保险费用。
请注意,这只是一个基本的计算示例。实际上,养老保险的缴费金额还可能受到其他因素的影响,如个人工资水平超过或低于当地社会平均工资的一定倍数时,缴费基数的确定会有所不同。此外,各地的具体方案也可能会有所差异,因此在实际计算时,需要参考当地的相关方案。
如果您需要具体的计算或了解更详细的信息,建议您咨询当地的社保部门或相关机构,以获取最准确的信息。
社保和五险一金什么区别
社保和五险一金什么区别
社保和五险一金主要在概念和报销范围上有所区别:
报销范围:社保往往只报销养老保险、医疗保险、生育保险、失业保险、工伤保险五险;而五险一金除了以上五险外,还多了一个住房公积金,五险一金包含社保,但社保中没有住房公积金。
概念:社保是社会保险的简称,社会保险包括五个险种;而五险一金指的是养老保险、生育保险、医疗保险、失业保险、工伤保险和住房公积金。
找对地方不踩坑!一次性补缴社保缴费地
税务局。
若要一次性补缴社保,可通过线下税务局与支付宝、微信等线上平台进行,以下为详细操作流程:
缴费渠道与流程
线下缴费(主要方式)
在社保部门确认补缴资格并获取补缴单后,需前往税务局窗口完成缴费。该方式适用于所有符合条件的一次性补缴申请。
示例:黑龙江绥化市的案例中,用户需携带补缴单到税务局缴纳费用,8年3个月的补缴费用为16000元。
线上缴费(部分地区适用)
通过支付宝或微信的社保缴费功能操作:
支付宝:进入“市民中心”→“办事大厅”→“社保缴费”,输入信息后完成支付。
微信:点击“城市服务”→“社保功能”→“社保缴费”,选择补缴并支付。
注意:线上补缴需提前咨询当地法规,部分区域可能不支持或涉及滞纳金。
注意事项
法规差异:灵活就业人员通常无法一次性补缴,但职工养老保险或城乡居民养老保险符合条件的可申请。
时效性:线上补缴功能可能因地区调整而变化,建议优先通过社保局官网或12333热线确认最新流程。
材料准备:需携带身份证、社保卡、《补缴申请表》等材料,具体要求以当地社保中心消息为准。
总结?:线下税务局是主要缴费渠道,线上平台需结合当地使用,建议优先咨询社保部门。灵活就业社保中断缴费后,能否办理续交业务?
一般而言,灵活就业社保中断不支持补缴,不过达到特定要求后便可以办理补缴手续。??
1、补缴条件及方式
灵活就业人员的社保中断后,补缴并非无条件。通常,因忘记缴费导致的社保断缴是无法补缴的。但有些地方在特殊时期允许当年年底前进行补缴。补缴方式一般需灵活就业人员携带本人的社保卡和身份证,直接前往就近的社保局办理。
2、补缴的注意事项
滞纳金问题:补缴社保时,除应缴纳的社保费用外,还需支付滞纳金。滞纳金按天计算,断缴时间越长,滞纳金越多。因此,尽早补缴可减少经济损失。
补缴时间限制:灵活就业人员应注意补缴的时间限制,尽量在时间内完成补缴,以避免产生更多的滞纳金或不良记录。
3、补缴的意义
对于灵活就业人员来说,补缴社保具有重要意义。首先,补缴可以确保达到法定退休年龄时累计缴费满十五年,从而按月领取基本养老金。其次,对于有购房或落户需求的人员来说,连续缴纳社保是满足相关条件的基础。通过补缴,可以保持社保的连续性,进而享受相应的权益。
以上社保相关内容,希望可以帮助到您!数据仅供参考,具体以当地有关法规为准,欢迎关注、下载新社通app!