银川“4050补贴”开始发放,申请4050的条件和要求材料?银川4050社保补贴标准是多少钱一个月?4050补贴的享受对象年龄要求:女性年满40周岁,男性年满50周岁。
一旦就业困难人员完成灵活就业,经人社部门认定,并自行以个人身份缴纳社会保险费,便具备领取社会保险补贴的资格。下面跟随新社通app小编,详细了解4050补贴的具体申领条件。
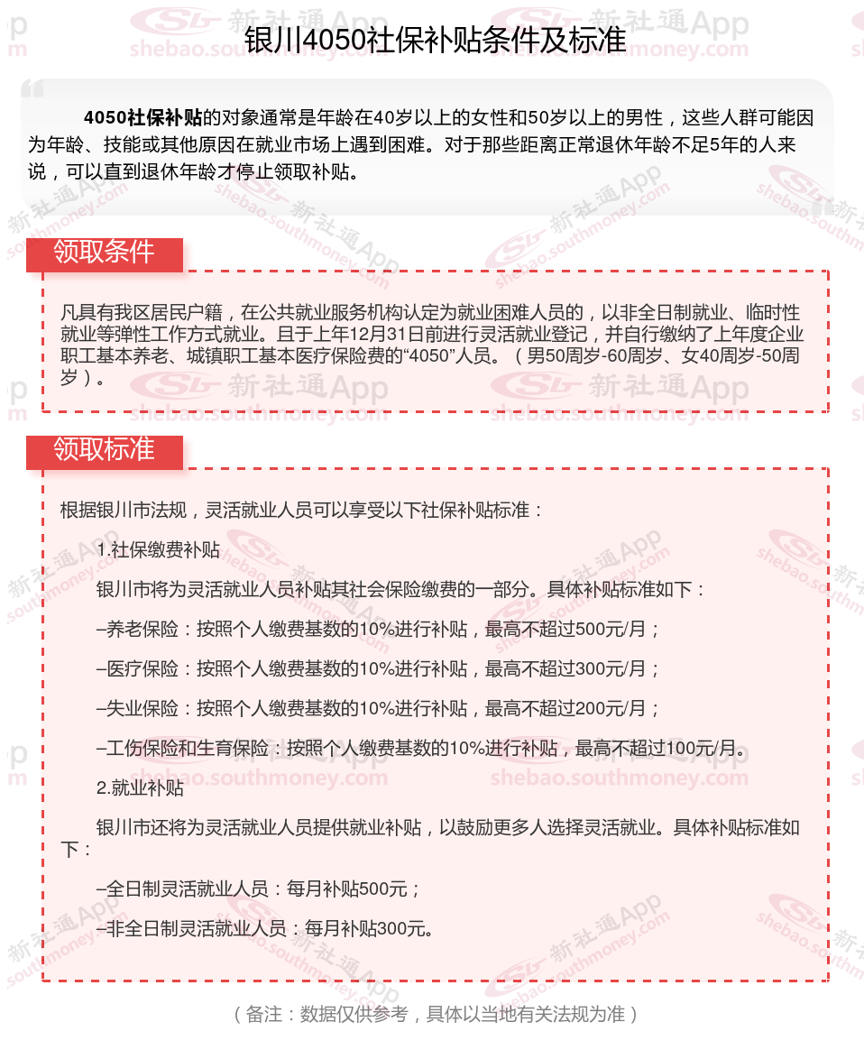
第一、银川4050社保补贴多少钱一个月??银川申请4050条件/4050灵活就业补贴申请所需材料?,银川4050补贴的获取条件,主要涵盖以下方面
年龄条件
4050补贴面向女性年满40周岁、男性年满50周岁的就业困难灵活就业人员,旨在为他们提供帮助,这是该补贴的基本年龄门槛。
就业与社保条件
依法进行失业登记:申请人需要在各级公共就业服务机构进行失业登记,表明其目前的就业状态。
自费缴纳社会保险费:申请人需要灵活就业后自费缴纳社会保险费,包括养老保险费和医疗保险费。这是领取补贴的重要前提,确保申请人在就业困难时仍能保持社保的连续性。
其他条件
在申请4050补贴时,申请人需要按照一定流程进行申请和审核。首先,到户籍所在社区劳动工作站申报,并提供相应资料;然后,经劳动工作站、所初审、展示后,报市就业办审核;最后,合格后交市财部门复核,并通过指定的银行直接支付给申请者本人。
不得为城乡居民养老保险参保人:如果申请人参加的是城乡居民养老保险,则无法领取4050补贴。因为该补贴主要针对的是城镇职工养老保险的参保人,城乡居民养老保险的缴费负担较低,因此不享受此补贴。
就业困难认定:申请人需要被认定为就业困难人员。这一认定通常基于申请人的就业、技能水平、家庭状况等因素,由相关部门进行综合评估。

银川申请4050社保补贴所需材料有哪些?
就业失业登记证:《就业失业登记证》(或《就业创业证》)原件。部分地区可能还需要《档案托管合同书》的复印件,以及从其他公共托管机构转移到市档案托管中心的申请人需提供往年度社保补贴享受情况证明。
灵活就业证明:由申办人在其户口所在地社区劳动工作站登记盖章的《灵活就业证明》原件和复印件。
社保缴费凭证:上季度或上年度个人缴纳的基本养老保险和基本医疗保险缴费凭证原件(税局缴费凭证或银行加盖公章的社会保险费明细账单),部分地区还需提供灵活就业社保缴交发票(完税证明)、医保对账单原件等。
社保卡:申办人的社保卡原件及复印件一份(社保卡非中国银行卡的需要另行提供本人中国银行银行卡复印件一份)。部分地区可能要求提供《灵活就业人员社保补贴申请表》原件。
身份证明:申办人的身份证原件及复印件,户口本原件及复印件(首页和本人页复印在同一张A4纸上)。如户口是本社区居民但身份证地址不是本社区的,需提供户口本复印件;户口本和身份证一致的,可提供身份证复印件;户口本和身份证都不是本社区的,可提供房产证复印件或居住证。
此外,针对特殊困难群体如计生户、残疾人、低保户、精准扶贫户、被征地农民等,可能还需要提供对应的证明材料,如乡镇计生办开具的证明、第三代残疾人证、低保证明、被征地农民养老审核表等。
银川补贴多少钱一个月?银川灵活就业4050补贴标准:

银川申请4050社保补贴的办理地点
线上办理方法:部分地区的申请人可通过当地网站进行线上申请,如广东地区可通过广东服务网申请。线上申请需按照网站提示填写相关信息并上传所需材料。
线下办理方法:劳动有关部门:市档案托管中心审核无误后,会将材料上报劳动有关部门,经进一步审核后,由相关部门拨付资金。
线下办理方法:街道(乡镇)劳动事务所:申请人可携带相关材料到户籍所在地的街道(乡镇)劳动事务所进行申请复核。
线下办理方法:市档案托管中心:在街道劳动事务所审核通过后,申请人需持相关材料到市档案托管中心办理社保补贴手续。
第二、五险一金缴纳方法
?五险一金?怎么交?五险一金缴纳需区分单位和个人身份,单位职工由用人单位统一办理,灵活就业人员可自行缴纳部分险种。?具体流程和比例如下~~
?(一)、单位缴纳流程(以北京为例)?
社会保险登记:单位需在用工30日内办理社保登记,通过北京市企业服务e窗通平台在线填报员工信息,同步完成“五险一金”开户。需提交营业执照、法人身份证等材料。
住房公积金缴存:首次为员工缴存时,通过同一平台添加职工信息并选择缴存方式(委托银行收款、转账支票等)。委托收款可实现自动扣缴,无需现场办理。
?缴费比例(全国通用)?
1、住房公积金:单位与个人各5%-12%(比例一致)。
2、工伤保险:单位0.2%-1.9%(行业差异),个人不缴
3、医疗保险:单位8%-9.5%,个人2%
4、生育保险:单位0.5%-0.7%,个人不缴
5、养老保险:单位16%,个人8%
6、失业保险:单位0.5%-2%,个人0.3%-1%
(二)、个人缴纳方式(灵活就业适用)
仅能缴纳养老保险和医疗保险?,部分地区支持公积金自愿缴存:
1、线上办理:通过当地社保局或公积金官网完成,需绑定银行卡或第三方支付。
2、银行代扣:签订代扣协议后自动划款,适合不熟悉线上操作的人群。
3、现场办理:携带身份证至社保/公积金窗口,由工作人员教完成。
(三)、注意事项
停缴处理:员工离职后,单位需及时办理社保和公积金停缴手续。
要点:单位主导五险一金缴纳,个人可通过多渠道补缴养老和医疗;缴费比例和基数需结合当地与工资水平确定。
跨地区差异:具体比例和流程可能因城市调整,需以当地社保局或住房公积金管理中心为准。
缴费基数:通常为职工月平均工资,但设有上下限(例如2025年天津养老保险基数范围为5013-25065元)。
第三、银川断缴社保能不能补交?
社保和医保断交后是可以补交的,但具体补交条件因地区、险种和断交时间长短而有所不同。
社保和医保断交后是可以补交的,但具体补交的法规和条件因地区、险种和断交时间长短而有所不同。以下是详细说明:
(1)社保补交新规
补交条件:社保补交分为两种情况:
断交当年及时补交:一般可以补交两年内的社保保费,且不需要提交额外资料。
退休前一次性补交:如果养老保险和医疗保险的缴费年限不足,可以在退休前一次性补交。
补交方式:
通过新单位补交:找到新工作后,单位可以协助补交断交期间的社保。
个人补交:如果是本地户口,可以自行到社保局办理补交;外地户口则需通过第三方代理机构办理。
滞纳金:如果用人单位未按时缴纳社保,需按日加收万分之五的滞纳金。
(2)医保补交新规
断交时间较短(3个月内):
居民医保:部分地区允许在集中缴费期后补交,补交后次月即可享受医保待遇。
职工医保:许多地区允许补交,补交后医保待遇不受影响。例如,北京市断交不超过3个月可补交。
断交时间较长(超过3个月):
居民医保:通常只能等待下一年度集中缴费期重新参保,无法补交。
职工医保:部分地区不允许补交,需重新参保并等待一定时间才能享受待遇;部分地区允许补交,但待遇可能受限。
(3)特殊情况补交
单位原因导致断交:用人单位需为职工补交,并承担滞纳金。
灵活就业人员断交:补交与职工医保类似,断交时间较短可自行补交,断交时间较长则可能无法补交或待遇受限。
(4)新规支持异地补交
根据2025年公布的社保新规,社保断缴最高可补15年,且支持异地办理,为因工作变动或经济困难导致断缴的人员提供了便利。
(5)补交申请部门
社保补交:向当地社会保险经办机构申请。
医保补交:向当地医保经办机构或税务部门(部分地区)申请。
总结:断交后补交是可行的,但需根据具体情况选择合适的方式和时机,并注意补交的限制和滞纳金问题。
(备注:数据仅供参考,具体以当地有关法规为准,欢迎关注、下载新社通app!)