当地法规结合缴费基数,确定了灵活就业社保月缴费金额,大致在几百元至几千元,2025年有些地区灵活就业人员医保月缴费一档达567.75元,二档为431.49元。随新社通-app小编了解一下具体详情。
什么是社保呢?
通俗解释,社保缴费是个人或单位按照法规要求,向社会保险体系按时支付保险费用的过程。社保指的就是社会保险,主要有养老保险、医疗保险、生育保险、失业保险、工伤保险五个险种。需要注意的是,参保人必须满足一定的条件,履行了社保的缴费义务,才可以享受相关的社会保险待遇。确定社保缴费数额的因素有多个,主要涉及缴费基数、缴费比例,以及当地在社保方面的具体法规。
济南2025灵活就业社保缴费最新标准,灵活就业社保养老2025缴费标准一览表,济南灵活就业社保每月交多少钱?

》》一键算清您的社保缴费明细!新社通app社保计算器,让您清清楚楚了解缴费明细!
当社保缴费档次越高,可以享受到的社保待遇也越多,退休后可以领到的养老金也越多,100%的缴费档次缴纳灵活就业社保比60%的缴费档次缴纳灵活就业社保可以领到的钱要多。
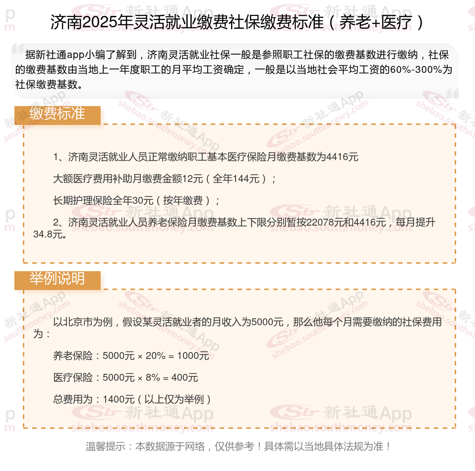
济南2025年灵活就业人员社保缴费标准公布
据新社通app显示,济南灵活就业养老保险最低缴费基数为:4242元;个人的缴费比例分别为:20%;
个人缴费金额:848.4元。
(注:本文数据仅供参考,具体以当地缴费标准为准)
假设济南有个朋友刘某灵活就业养老保险缴费基数为4242元。
据新社通app养老保险计算器显示,刘某个人缴费额:灵活就业个人按照其缴费基数的20%缴纳养老保险费。因此,刘某每月需要缴纳的养老保险费为4242元 *20% = 848.4元。
另外,需要注意的是,养老保险的缴费比例和基数可能会随着方案的调整而发生变化。因此,在计算养老保险缴费金额时,需要参考当地的最新方案和法规。
城镇职工社保与城乡居民社保有什么不同
缴纳原则不同:城镇职工是强制参保,单位必须为在职职工参保职工社保;居民社保是自愿原则参保。
报销内容不同:城镇职工社保能提供五个险种的报销;而居民社保仅提供养老保险和医疗保险报销。
缴费方式不同:城镇职工社保是按月缴费,单位和个人共同缴费;居民社保是按年缴费,当年交下一年度的社保费用,个人承担费用,给予补贴。
缴费金额不同:城镇职工社保是根据社保缴费基数按缴费比例进行缴纳,一年大概需要上万元;居民社保是自由选择缴费档次,一年费用在500~5000元不等。
报销人群不同:城镇职工报销的人群是有工作单位的职工以及退休人员;居民社保为没有工作单位的城乡居民提供报销。
农村一次补缴15年社保要多少钱呢
农村一次性补缴15年社保的费用因地区、缴费档次和补缴时间等因素而异。以下将详细解补缴金额的计算方法、缴费档次与补缴金额的关系。
缴费档次与补缴金额的关系
不同地区的缴费档次不同,补缴金额也会有所差异。例如,北京市的缴费档次从200元到9000元不等,补缴15年的金额也会从3万元到27万元不等。
补缴费用的计算公式
补缴金额 = 补缴年限 × 年缴费基数 × 缴费比例。年缴费基数一般为补缴年度的社会平均工资,缴费比例则根据具体的社保项目和地区而定。例如,如果选择每年5000元的缴费档次,补缴15年,总费用为7.5万元。
农村社保每年交500元,15年一共交多少钱?
农村社保每年交500元,15年一共交的金额可以通过简单的乘法计算得出:
500元/年×15年=7500元500元/年×15年=7500元
因此,农村社保每年交500元,15年一共交7500元。
灵活就业社保断交了还能续交吗
多数情形下,灵活就业社保中断后不允许补缴,只有在符合相应条件时才具备补缴资格。?
1、补缴条件及方式
灵活就业人员的社保中断后,补缴并非无条件。通常,因忘记缴费导致的社保断缴是无法补缴的。但有些地方在特殊时期允许当年年底前进行补缴。补缴方式一般需灵活就业人员携带本人的社保卡和身份证,直接前往就近的社保局办理。
2、补缴的注意事项
补缴时间限制:灵活就业人员应注意补缴的时间限制,尽量在时间内完成补缴,以避免产生更多的滞纳金或不良记录。
滞纳金问题:补缴社保时,除应缴纳的社保费用外,还需支付滞纳金。滞纳金按天计算,断缴时间越长,滞纳金越多。因此,尽早补缴可减少经济损失。
3、补缴的意义
对于灵活就业人员来说,补缴社保具有重要意义。首先,补缴可以确保达到法定退休年龄时累计缴费满十五年,从而按月领取基本养老金。其次,对于有购房或落户需求的人员来说,连续缴纳社保是满足相关条件的基础。通过补缴,可以保持社保的连续性,进而享受相应的权益。
本文所涉及的数据和内容仅作参考用途,实际情况请以当地相关法规为准。期望这些信息能给您带来帮助,欢迎关注新社通app,挖掘更多社保专业知识。